2016年高考生物试卷(上海)(解析卷)

第1页 / 共27页

第2页 / 共27页

第3页 / 共27页

第4页 / 共27页
该文档为免费文档,您可直接下载完整版进行阅读
2016年高考生物试卷(上海)(解析卷)-初高中资料试题文库
2016年高考生物试卷(上海)(解析卷)
此内容为免费资源,请登录后查看
0
免费资源
THE END
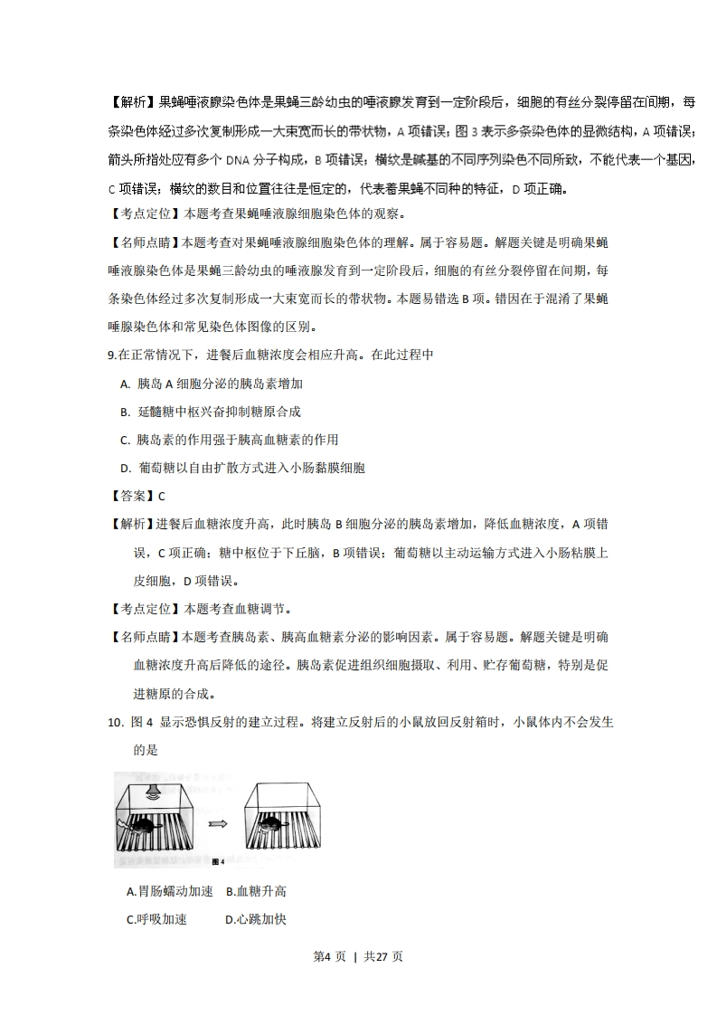
2016年全国普通高等学校招生统一考试上海生物试卷答案解析一、选择题(共60分,每小题2分。每小题只有一个正确答案)1.SAS病毒可以通过口腔分泌物进行传播,这种传播途径属于A.媒介物传播B.空气传播C病媒传播D.接触传播【答案】D【解析】病原体通过无生命的媒介物传播属于媒介传播。由呼吸道进入空气属于空气传播,SAS病毒通过口腔分泌物或身体的伤口处接触进行传播属于接触传播。通过带有病原体的动物传播属于病媒传播。【考点定位】本题考查传染病的传播方式。【名师点睛】本题考查不同传染途径的识记、辨别。属于容易题。解题关键是辨别空气传播和接触传播。本题易错选B项,错因在于未能把握空气传播是指病原体由呼吸道进入空气。2.在电子显微镜下,放线菌和霉菌中都能观察到的结构是A.核糖体和质膜B线粒体和内质网C核糖体和拟核D线粒体和高尔基体【答案】A【解析】放线菌属于原核生物,霉菌属于真核生物,二者共有的结构式核糖体和质膜,A项正确:原核细胞不具有膜结构细胞器如线粒体、内质网、高尔基体等,B、D项错误:拟核是原核细胞特有的结构,C项错误。【考点定位】本题考查真核细胞与原核细胞的区别。【名师点睛】本题考查放线菌、霉菌的种类及真核细胞与原核细胞的区别。属于容易题。解题关键明确放线菌属于原核细胞,霉菌属于真核细胞。3.将紫色洋葱鳞叶外表皮细胞置于30%蔗糖溶液数分钟后,结果如图1所示,紫色分部的区域和影响色素分布的结构分别是A.①和细胞膜B.①和细胞膜、液泡膜C②和细胞膜、液泡膜D.②和细胞膜、液泡膜、细胞壁【答案】C第1页|共27页【解析】图中①为细胞膜和液泡膜之间的原生质,②为细胞液,紫色色素分布在细胞液中,细胞膜和液泡膜均为选择透过性膜,影响色素分布。【考点定位】本题考查植物细胞质壁分离实验。【名师点睛】本题考查洋葱鳞叶外表皮细胞的结构,属于容易题。解答本题的关键是辨别①②所指部分代表的内容。4.多肉植物鸡冠掌通常利用落叶上长出的不定芽繁殖,这种繁殖类型是A.出芽生殖B.营养繁殖C.分裂生殖D.有性生殖【答案】B【解析】不定芽属于营养器官,这种生殖方式属于营养繁殖。【考点定位】本题考查生物的生殖方式。【名师点睛】本题考查生殖方式的辨别。属于容易题。解题关键是辨别出芽生殖和营养生殖的不同。出芽生殖是指酵母菌细胞在母体上长出芽体的生殖方式。5.下列关于测量蚕豆叶下表皮保卫细胞长度的实验操作,错误的是A从低倍镜转到高倍镜时,两眼必须从显微镜侧面注视B.从低倍镜转到高倍镜时,轻轻地转动物镜使高倍镜到位C从低倍镜视野中,需将进一步放大观察的物像移至视野中央D.测量细胞长度时,应尽量使目镜测微尺与被测细胞平行并重叠【答案】B【解析】从低倍镜到高倍镜时应转动转换器使高倍镜到位。【考点定位】本题考查高倍显微镜的使用。【名师点睛】本题考查高倍显微镜使用的注意事项。属于容易题。解题关键是明确换高倍物镜需使用转换器,而不能直接转动物镜。本题易错选A,错因在于只注意到下降镜筒时需两眼必须从显微镜侧面注视。6.诺贝尔奖得主屠呦呦在抗疟药物研发中,发现了一种药效高于青蒿素的衍生物蒿甲醚,结构如图2。下列与蒿甲醚的元素组成完全相同的物质是第2页|共27页A纤维素B.胰岛素C.叶绿素D.甲状腺素【答案】A【解析】据图可知蒿甲醚的组成元素为C、H、O,纤维素为多糖,组成元素为C、H、O:胰岛素属于蛋白质,组成元素为C、H、O、S:叶绿素含有镁元素甲状腺素含有碘元素。【考点定位】本题考查化合物的元素组成。【名师点睛】本题考查生物体内有关化合物的元素组成。属于容易题,解题关键是明确各种化合物的种类及元素组成。7.经过灯光刺激与食物多次结合,建立狗唾液分泌条件反射后,下列操作不能使该反射消退的是A.灯光刺激+食物B.仅食物C.声音刺激+食物D.仅灯光刺激【答案】A【解析】灯光刺激+食物可以强化该反射,而不会使该反射消失。【考点定位】本题考查神经调节。【名师点睛】本题考查条件反射的建立与消退。属于容易题。解题关键是明确条件反射建立的条件。条件反射形成的基本条件是非条件刺激与无关刺激在时间上的结合。8.在果蝇唾液腺细胞染色体观察实验中,对图3中相关结构的正确描述是图3A.图3表示一条染色体的显微结构B.箭头所指处由一个DNA分子构成C.染色体上一条横纹代表一个基因D.根据染色体上横纹的数目和位置可区分不同种的果蝇【答案】D第3页1共27页
喜欢就支持一下吧
点赞11 分享