2024年高考生物试卷(甘肃)(空白卷)

第1页 / 共10页

第2页 / 共10页

第3页 / 共10页

第4页 / 共10页
该文档为免费文档,您可直接下载完整版进行阅读
2024年高考生物试卷(甘肃)(空白卷)-初高中资料试题文库
2024年高考生物试卷(甘肃)(空白卷)
此内容为免费资源,请登录后查看
0
免费资源
THE END
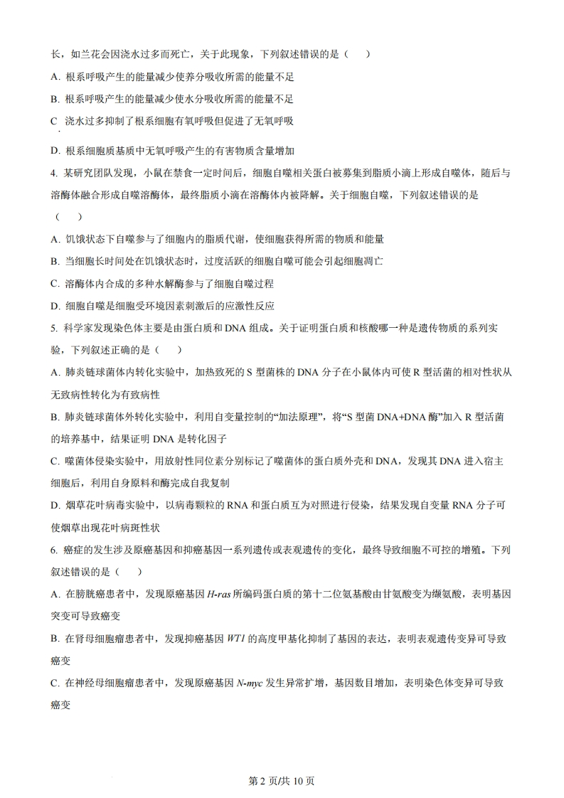
2024年甘肃省普通高校招生统一考试生物学注意事项:1答卷前,考生务必将自已的姓名、准考证号填写在答题卡上。2.回答选择题时,选出每小题答案后,用2B铅笔把答题卡上对应题目的答案标号框涂黑。如需改动,用橡皮擦干净后,再选涂其它答案标号框。回答非选择题时,将答案写在答题卡上。写在本试卷上无效。3.考试结束后,将本试卷和答题卡一并交回。一、选择题:本题共16小题,每小题3分,共48分。在每小题给出的四个选项中,只有一项是符合题目要求的。1.甘肃陇南的“武都油橄榄”是中国国家地理标志产品,其果肉呈黄绿色,子叶呈乳白色,均富含脂肪。由其生产的橄榄油含有丰富的不饱和脂肪酸,可广泛用于食品、医药和化工等领域。下列叙述错误的是()A.不饱和脂肪酸的熔点较低,不容易凝固,橄榄油在室温下通常呈液态B.苏丹Ⅲ染液处理油橄榄子叶,在高倍镜下可观察到橘黄色的脂肪颗粒C.油橄榄种子萌发过程中有机物的含量减少,有机物的种类不发生变化D.脂肪在人体消化道内水解为脂肪酸和甘油后,可被小肠上皮细胞吸收2.维持细胞的Na+平衡是植物的耐盐机制之一。盐胁迫下,植物细胞膜(或液泡膜)上的HATP酶(质子泵)和NaH+逆向转运蛋白可将Na*从细胞质基质中转运到细胞外(或液泡中),以维持细胞质基质中的低Na*水平(见下图)。下列叙述错误的是()H+-ATP酶HNa细胞外Na*-H*逆向转运蛋白1HW3Y87277馆题从因细胞内◆NatATP ADP+Pi4H▲H●4A.细胞膜上的H+ATP酶磷酸化时伴随着空间构象的改变B.细胞膜两侧的H浓度梯度可以驱动Na转运到细胞外C.Ht-ATP酶抑剂会干扰H的转运,但不影响Na转运D.盐胁迫下NaH逆向转运蛋白的基因表达水平可能提高3.梅兰竹菊为花中四君子,很多人喜欢在室内或庭院种植。花卉需要科学养护,养护不当会影响花卉的生第1页供10页长,如兰花会因浇水过多而死亡,关于此现象,下列叙述错误的是()A.根系呼吸产生的能量减少使养分吸收所需的能量不足B.根系呼吸产生的能量减少使水分吸收所需的能量不足C浇水过多抑制了根系细胞有氧呼吸但促进了无氧呼吸D.根系细胞质基质中无氧呼吸产生的有害物质含量增加4.某研究团队发现,小鼠在禁食一定时间后,细胞自噬相关蛋白被募集到脂质小滴上形成自噬体,随后与溶酶体融合形成自噬溶酶体,最终脂质小滴在溶酶体内被降解。关于细胞自噬,下列叙述错误的是()A.饥饿状态下自噬参与了细胞内的脂质代谢,使细胞获得所需的物质和能量B.当细胞长时间处在饥饿状态时,过度活跃的细胞自噬可能会引起细胞调亡C.溶酶体内合成的多种水解酶参与了细胞自噬过程D.细胞自噬是细胞受环境因素刺激后的应激性反应5.科学家发现染色体主要是由蛋白质和DNA组成。关于证明蛋白质和核酸哪一种是遗传物质的系列实验,下列叙述正确的是()A.肺炎链球菌体内转化实验中,加热致死的S型菌株的DNA分子在小鼠体内可使R型活菌的相对性状从无致病性转化为有致病性B.肺炎链球菌体外转化实验中,利用自变量控制的“加法原理”,将“S型菌DNA+DNA酶加入R型活菌的培养基中,结果证明DNA是转化因子C.噬菌体侵染实验中,用放射性同位素分别标记了噬菌体的蛋白质外壳和DNA,发现其DNA进入宿主细胞后,利用自身原料和酶完成自我复制D.烟草花叶病毒实验中,以病毒颗粒的RNA和蛋白质互为对照进行侵染,结果发现自变量RNA分子可使烟草出现花叶病斑性状6.癌症的发生涉及原癌基因和抑癌基因一系列遗传或表观遗传的变化,最终导致细胞不可控的增殖。下列叙述错误的是()A.在膀胱癌患者中,发现原癌基因Hrs所编码蛋白质的第十二位氨基酸由甘氨酸变为缬氨酸,表明基因突变可导致癌变B.在肾母细胞瘤患者中,发现抑癌基因WT1的高度甲基化抑制了基因的表达,表明表观遗传变异可导致癌变C.在神经母细胞瘤患者中,发现原癌基因Nm沁发生异常扩增,基因数目增加,表明染色体变异可导致癌变第2页供10页D.在慢性髓细胞性白血病患者中,发现9号和22号染色体互换片段,原癌基因ab1过度表达,表明基因重组可导致癌变7.青藏高原隆升引起的生态地理隔离促进了物种的形成。该地区某植物不同区域的两个种群,进化过程中出现了花期等性状的分化,种群甲花期结束约20天后,种群乙才开始开花,研究发现两者间人工授粉不能形成有活力的种子。下列叙述错误的是()A.花期隔离标志着两个种群间已出现了物种的分化B.花期隔离进一步增大了种群甲和乙的基因库差异C.地理隔离和花期隔离限制了两种群间的基因交流D.物种形成过程实质上是种间生殖隔离建立的过程8.条件反射的建立提高了人和动物对外界复杂环境的适应能力,是人和高等动物生存必不可少的学习过程。下列叙述正确的是()A.实验犬看到盆中的肉时唾液分泌增加是先天具有的非条件反射B.有人听到“酸梅”有止渴作用是条件反射,与大脑皮层言语区的S区有关C.条件反射的消退是由于在中枢神经系统内产生了抑制性效应的结果D.条件反射的建立需要大脑皮层参与,条件反射的消退不需要大脑皮层参与9.图甲是记录蛙坐骨神经动作电位的实验示意图。在图示位置给予一个适宜电刺激,可通过电极1和2在电位记录仪上记录到如图乙所示的电位变化。如果在电极1和2之间的M点阻断神经动作电位的传导,给予同样的电刺激时记录到的电位变化图是()坐骨神经电位记录仪刺激电极1电极2M图甲图乙10.高原大气中氧含量较低,长期居住在低海拔地区的人进入高原后,血液中的红细胞数量和血红蛋白浓度会显著升高,从而提高血液的携氧能力。此过程主要与一种激素一促红细胞生成素(EPO)有关,该激素是一种糖蛋白。下列叙述错误的是()A.低氧激可以增加人体内EPO的生成,进而增强造血功能第3页供10页
喜欢就支持一下吧
点赞6 分享