2020年高考生物试卷(浙江)(1月)(解析卷)

第1页 / 共24页

第2页 / 共24页

第3页 / 共24页

第4页 / 共24页
该文档为免费文档,您可直接下载完整版进行阅读
2020年高考生物试卷(浙江)(1月)(解析卷)-初高中资料试题文库
2020年高考生物试卷(浙江)(1月)(解析卷)
此内容为免费资源,请登录后查看
0
免费资源
THE END
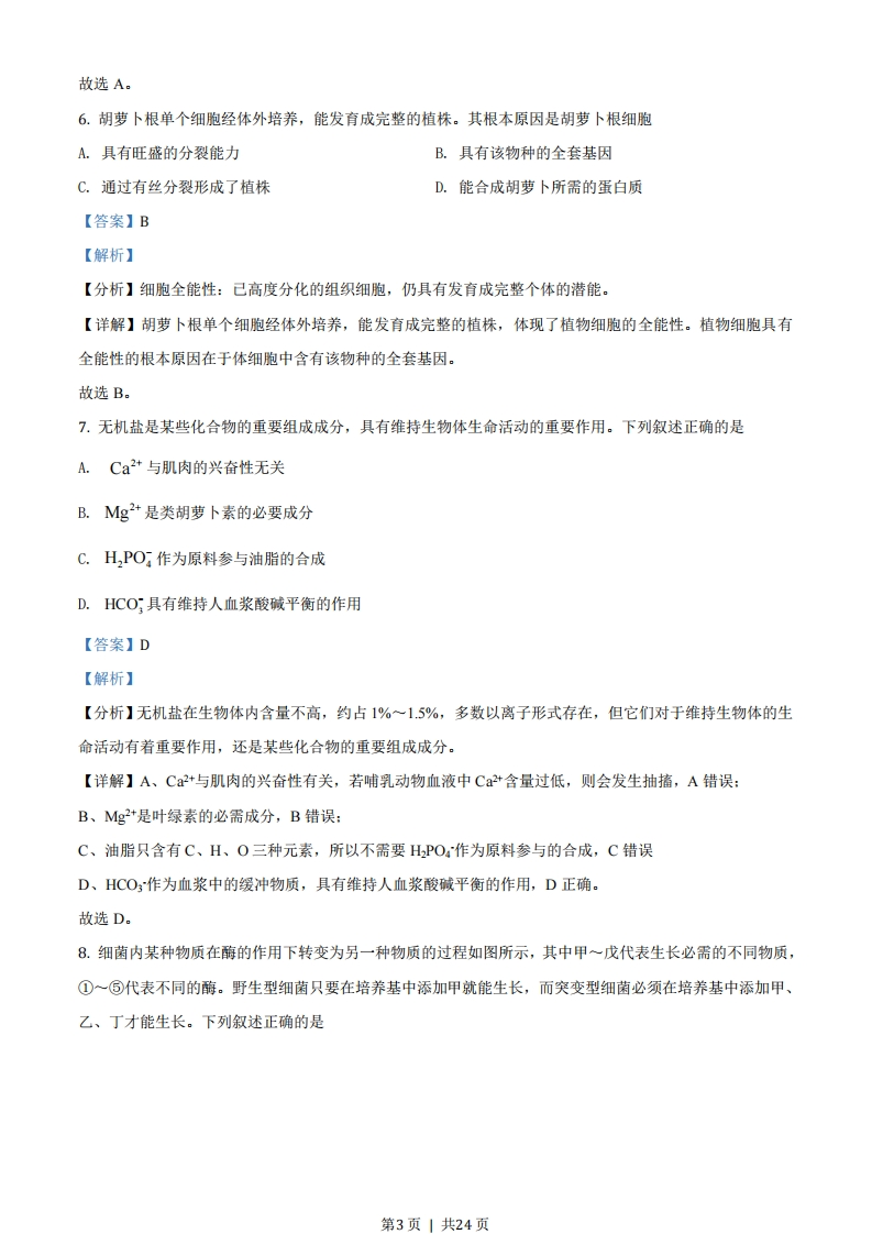
浙江省2020年1月选考科目生物试题一、选择题1.下列疾病中不属于遗传病的是A.流感B.唇裂C.白化病D.21-三体综合征【答案】A【解析】【分析】遗传病是指由于生殖细胞或受精卵里的遗传物质发生改变,从而使发育成的个体所患的疾病,包括单基因遗传病、多基因遗传病和染色体异常遗传病。【详解】A、流感是由于流感病毒入侵人体而引起的,人体遗传物质没有发生改变,不属于遗传病,A正确B、唇裂属于多基因遗传病,B错误:C、白化病是由常染色体上的隐性致病基因控制的疾病,属于单基因遗传病,C错误D、21-三体综合征是由于体细胞中21号染色体多一条引起的,属于染色体异常遗传病,D错误。故选A。2.下列关于人类与环境的叙述,错误的是A.酸雨会破坏水体生态平衡B.人▣在地球上可以不断地增长C.生物圈是地球上最大的生态系统D.人类活动会影响臭氧层的稳定【答案】B【解析】【分析】生物圈是指地球上全部生物及其生存的环境。人类、生物和环境共处于生物圈中。人类正面临三大全球生态问题:人口、环境和资源。悉心维护地球的生态环境己经成为人类生存和持续发展的必要条件。【详解】A、酸雨能杀死水生生物、破坏水体生态平衡,A正确:B、地球的资源是有限的,食物的生产也是有限的,人类生存的唯一出路就是设法降低出生率,做到自我控制,最终使全球人口保持在一个稳定的水平上,B错误:C、生物圈是指地球上全部生物及其生存的环境,是地球上最大的生态系统,C正确:D、最近30多年的研究表明,人类活动正在干扰和破坏着大气圈上臭氧层的自然平衡,D正确。故选B。3.下列关于艾滋病和HV的叙述,正确的是A.艾滋病属于先天性免疫缺乏病B.HIV由蛋白质和DNA组成第1页1共24页C.艾滋病患者免疫功能严重衰退D.HV通过性接触和握手等途径传播【答案】C【解析】【分析】艾滋病是英文ADS的译名。AIDS是获得性免疫缺陷综合征一词的英文缩写。这是一种新发现的通过体液传播的疾病。它是由感染HV所引起的。【详解】A、艾滋病是由感染HV所引起的,是后天获得的免疫缺陷病,A错误:B、HIV是一种RNA病毒,由蛋白质和RNA组成,B错误:C、由于HV的破坏作用,艾滋病患者免疫功能严重衰退,C正确:D、HV的传播途径有三种:性接触、血液传播、母婴传播,不会经过握手传播,D错误。故选C。4.某条染色体经处理后,其结构发生了如图所示的变化。这种染色体结构的变异属于123456125436A.缺失B.倒位C.重复D.易位【答案】B【解析】【分析】染色体结构变异是指染色体发生断裂后,在断裂处发生错误连接而导致染色体结构不正常的变异。根据染色体断裂后断片连接方式,染色体的结构变异分为4种:缺失、重复、倒位、易位。【详解】分析图示可知,原来排列为123456的染色体,经过断裂后,重新连接为125436的排列顺序,可知其中的345片段发生了180的颠倒,此类染色体结构变异为倒位。故选B。5.物质X过质膜从浓度高的一侧转运到浓度低的一侧,须载体蛋白参与且不消耗能量。这种转运方式属于A.易化扩散B.主动转运C.扩散D.渗透【答案】A【解析】【分析】物质通过质膜的运输方式有被动转运和主动转运。1、被动转运:物质由浓度较高的一侧转运至浓度较低的一侧。包括简单扩散和易化扩散。2、主动转运:物质由浓度较低的一侧转运至浓度较高的一侧,需要消耗能量,必须有载体蛋白参与。【详解】由题意可知,物质X过质膜顺浓度梯度运输,须载体蛋白参与,且不消耗能量,这种转运方式属于易化扩散。第2页1共24页故选A。6.胡萝卜根单个细胞经体外培养,能发育成完整的植株。其根本原因是胡萝卜根细胞A.具有旺盛的分裂能力B.具有该物种的全套基因C.通过有丝分裂形成了植株D.能合成胡萝卜所需的蛋白质【答案】B【解析】【分析】细胞全能性:己高度分化的组织细胞,仍具有发育成完整个体的潜能。【详解】胡萝卜根单个细胞经体外培养,能发育成完整的植株,体现了植物细胞的全能性。植物细胞具有全能性的根本原因在于体细胞中含有该物种的全套基因。故选B。7.无机盐是某些化合物的重要组成成分,具有维持生物体生命活动的重要作用。下列叙述正确的是A.Ca2+与肌肉的兴奋性无关B.Mg2+是类胡萝卜素的必要成分C.H,PO作为原料参与油脂的合成D.HCO:具有维持人血浆酸碱平衡的作用【答案】D【解析】【分析】无机盐在生物体内含量不高,约占1%~1.5%,多数以离子形式存在,但它们对于维持生物体的生命活动有着重要作用,还是某些化合物的重要组成成分【详解】A、Ca+与肌肉的兴奋性有关,若哺乳动物血液中C2+含量过低,则会发生抽搐,A错误:B、Mg2+是叶绿素的必需成分,B错误:C、油脂只含有C、H、O三种元素,所以不需要HPO作为原料参与的合成,C错误D、HCO3作为血浆中的缓冲物质,具有维持人血浆酸碱平衡的作用,D正确。故选D。8.细菌内某种物质在酶的作用下转变为另一种物质的过程如图所示,其中甲~戊代表生长必需的不同物质,①~⑤代表不同的酶。野生型细菌只要在培养基中添加甲就能生长,而突变型细菌必须在培养基中添加甲、乙、丁才能生长。下列叙述正确的是第3页1共24页
喜欢就支持一下吧
点赞5 分享