2008年高考生物试卷(天津)(解析卷)

第1页 / 共10页

第2页 / 共10页

第3页 / 共10页

第4页 / 共10页
该文档为免费文档,您可直接下载完整版进行阅读
2008年高考生物试卷(天津)(解析卷)-初高中资料试题文库
2008年高考生物试卷(天津)(解析卷)
此内容为免费资源,请登录后查看
0
免费资源
THE END
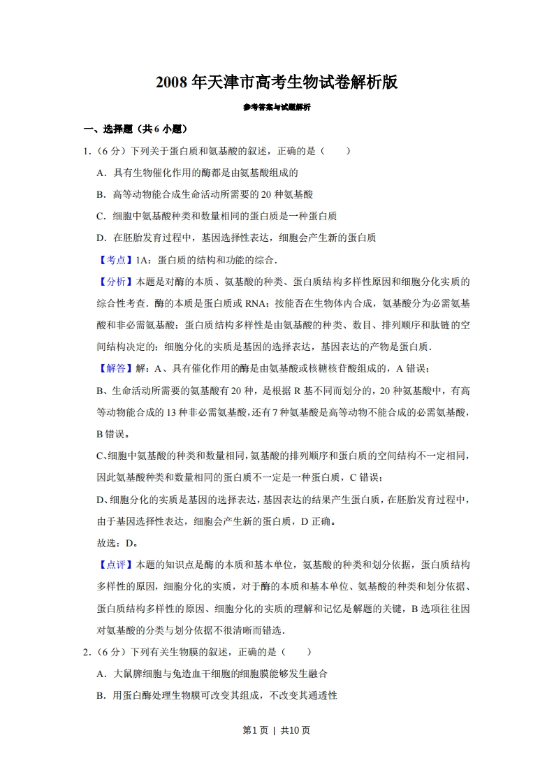
2008年天津市高考生物试卷解析版事考答案与试题佩析一、选择题(共6小题)1.(6分)下列关于蛋白质和氨基酸的叙述,正确的是()A.具有生物催化作用的酶都是由氨基酸组成的B.高等动物能合成生命活动所需要的20种氨基酸C.细胞中氨基酸种类和数量相同的蛋白质是一种蛋白质D.在胚胎发育过程中,基因选择性表达,细胞会产生新的蛋白质【考点】1A:蛋白质的结构和功能的综合.【分析】本题是对酶的本质、氨基酸的种类、蛋白质结构多样性原因和细胞分化实质的综合性考查.酶的本质是蛋白质或RNA:按能否在生物体内合成,氨基酸分为必需氨基酸和非必需氨基酸:蛋白质结构多样性是由氨基酸的种类、数目、排列顺序和肽链的空间结构决定的:细胞分化的实质是基因的选择表达,基因表达的产物是蛋白质。【解答】解:A、具有催化作用的酶是由氨基酸或核糖核苷酸组成的,A错误:B、生命活动所需要的氨基酸有20种,是根据R基不同而划分的,20种氨基酸中,有高等动物能合成的13种非必需氨基酸,还有7种氨基酸是高等动物不能合成的必需氨基酸,B错误。C、细胞中氨基酸的种类和数量相同,氨基酸的排列顺序和蛋白质的空间结构不一定相同,因此氨基酸种类和数量相同的蛋白质不一定是一种蛋白质,C错误:D、细胞分化的实质是基因的选择表达,基因表达的结果产生蛋白质,在胚胎发育过程中,由于基因选择性表达,细胞会产生新的蛋白质,D正确。故选:D【点评】本题的知识点是酶的本质和基本单位,氨基酸的种类和划分依据,蛋白质结构多样性的原因,细胞分化的实质,对于酶的本质和基本单位、氨基酸的种类和划分依据、蛋白质结构多样性的原因、细胞分化的实质的理解和记忆是解题的关键,B选项往往因对氨基酸的分类与划分依据不很清晰而错选.2.(6分)下列有关生物膜的叙述,正确的是()A,大鼠脾细胞与兔造血干细胞的细胞膜能够发生融合B.用蛋白酶处理生物膜可改变其组成,不改变其通透性第1页|共10页C.在生长激素的合成和分必过程中,生物膜只发生结构上的联系D.兴奋在神经纤维上传导和在神经元间传递时,生物膜发生的变化是相同的【考点】2C:细胞膜系统的结构和功能【分析】本题是对生物膜的组成和特点,生物膜系统在结构和功能上的联系的综合应用.生物膜的成分主要是蛋白质和脂质,在结构上的特点是具有一定的流动性,功能上的特点是选择透过性,生物膜系统在结构和成分上相似,结构和功能上有联系:然后分析选项进行解答】【解答】解:A、组成细胞膜的磷脂分子是可以运动的,组成细胞膜的蛋白质分子大都是可以运动的,细胞膜具有一定的流动性,因此大鼠脾细胞与兔造血干细胞的细胞膜能够发生融合,A正确:B、生物膜的主要成分是蛋白质和脂质,生物膜上有些的蛋白质可以充当物质运输的载体,用蛋白酶处理生物膜可改变其组成和通透性,B错误:C、生长激素是蛋白质类的物质,分泌蛋白的合成和分泌过程中,存在生物膜系统的结构和功能上的联系,C错误:D、兴奋在神经纤维上是以电信号的形式传导,膜的变化的离子通道的开发和关闭,体现膜的选择透过性,兴奋在神经元间传递时,要通过突触前膜释放神经递质(胞吐过程),作用于突触后膜,依赖生物膜的流动性,因此生物膜发生的变化不同,D错误。故选:A。【点评】本题的知识点是生物膜的组成、结构特点和功能特点,生物膜系统的结构与功能上的联系,对于相关知识的理解是解题的关键,解析时要把涉及的生理过程和现象归纳到生物膜的组成结构与功能相统一的生物学观点上,便于掌握和应用,D选项是本题的难点,解题时要通过对与兴奋在神经纤维上的传递与神经元间传递的过程的不同,分析膜变化的不同。3.(6分)下列有关特异性免疫的叙述,正确的是()A,当抗原侵入宿主细胞时,细胞免疫才开始发挥作用B.浆细胞的产生,需要T细胞和抗原的共同刺激C.在体液免疫过程中,每个浆细胞只分泌一种特异性抗体D.当同一种抗原再次进入机体时,产生的浆细胞均来自记忆细胞【考点】E4:人体免疫系统在维持稳态中的作用.【专题】41:正推法:534:免疫调节第2页|共10页【分析】体液免疫过程为:(1)感应阶段除少数抗原可以直接刺激B细胞外,大多数抗原被吞噬细胞摄取和处理,并暴露出其抗原决定簇:吞噬细胞将抗原呈递给T细胞,再由T细胞呈递给B细胞:(2)反应阶段:B细胞接受抗原刺激后,开始进行一系列的增殖、分化,形成记忆细胞和浆细胞:(3)效应阶段:浆细胞分泌抗体与相应的抗原特异性结合,发挥免疫效应:细胞免疫过程为:(1)感应阶段:吞噬细胞摄取和处理抗原,并暴露出其抗原决定簇,然后将抗原呈递给T细胞:(2)反应阶段:T细胞接受抗原刺激后增殖、分化形成记忆细胞和效应T细胞,同时T细胞能合成并分泌淋巴因子,增强免疫功能:(3)效应阶段:效应T细胞发挥效应【解答】解:A、细胞免疫中,抗原入侵后,会被吞噬细胞摄取处理,它会呈递给T细胞,T细胞再增殖分化为效应T细胞也就是说,无论抗原还有没有侵入细胞内,只要进入了,细胞免疫就会开始,产生效应T细胞,A错误:B、抗原刺激吞噬细胞,抗原经吞噬细胞处理后呈递给T细胞,T细胞摄取处理呈递给B细胞,B细胞再分化成效应B细胞和记忆细胞。另外,当抗原第二次侵入时,抗原直接刺激记忆细胞,记忆细胞再分化成效应B细胞,这个过程与T细胞无关,B错误:C、抗体具有特异性,是由一种效应B细胞分泌的,C正确:D、同种抗原再次入侵时,产生的效应B细胞来自记忆细胞和B细胞的增殖分化,D错误。故选:C。【点评】本题考查特异性免疫的相关知识,意在考查考生的识记能力和理解所学知识要点,把握知识间内在联系,形成知识网络结构的能力:能运用所学知识,准确判断问题的能力4,(6分)为获得纯和高蔓抗病番茄植株,采用了如图所示的方法:与统合矮整抗病拉株回一回-。一回杂交纯合高蔓培养筛选纯合高蔓感病植株花药单倍你加修抗病植株导入叶肉细胞转基因植株抗病基因第3页|共10页
喜欢就支持一下吧
点赞5 分享