2015年高考物理试卷(四川)(解析卷)

第1页 / 共13页

第2页 / 共13页

第3页 / 共13页

第4页 / 共13页
该文档为免费文档,您可直接下载完整版进行阅读
2015年高考物理试卷(四川)(解析卷)-初高中资料试题文库
2015年高考物理试卷(四川)(解析卷)
此内容为免费资源,请登录后查看
0
免费资源
THE END
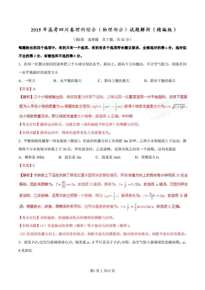
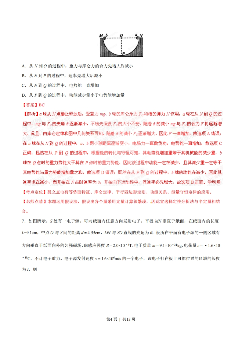
2015年高考四川卷理科综合(物理部分)斌题解析(精编版)(第1卷选择题共7题,共42分)年题给出的四个选项中,有的只有一个选项、有的有多个选项符合题目要求,全部选对的得6分,选对但不全的得3分,有错选和不选的得0分。1.在同一位置以相同的速率把三个小球分别沿水平、斜向上、斜向下方向抛出,不计空气阻力,则落在同一水平地面时的速度大小A.一样大B.水平抛的最大C.斜向上抛的最大D.斜向下抛的最大【答案】A【解析】三个小球被抛出后,均仅在重力作用下运动,三球从同一位置落至同一水平地面时,设其下落高度为%并设小球的质量为m根据动能定理有:g=m-m,解得小球的末速度大小为y=+2g,与小球的质量无关,即三球的末速度大小相等,故选项A正确。学科网家带【考点定位】抛体运动特点、动能定理(或机械能守恒定律)的理解与应用。【名师点睛】落体运动中,物体的速率变化与其质量无关。2.平静湖面传播着一列水面波(横波),在波的传播方向上有相距3m的甲、乙两小木块随波上下运动,测得两个小木块每分钟都上下30次,甲在波谷时,乙在波峰,且两木块之间有一个波峰。这列水面波A.频率是30HzB.波长是3mC.波速是1m/sD.周期是0.1s【答案】C【解析】木块的上下运动反映了所在位置水面质点的振动情况,即被传播方向上的质点每分钟完成30次全振动,因此其周期为:1=0=2,故选项D错误:频率为:户=0,5H2,故选项A错误又因为甲在波谷时,乙在波峰,且两木块之间有一个波峰,所以5=2,解得波长为:=学=2m,故选项B错3误,根据波长、波速、周期间联系可知,这列水面波的波速为:=乡=和s=1m故选项C正确。【考点定位】对机械波、机械振动特点和规律的理解与应用。【名师点睛】(1)受迫振动的周期(频率)等于驱动力的周期(频率):(2)在波的传播方向上,振动同步的质点,相距半波长的偶数倍,振动异步的质点,相距半波长的奇数倍。3.直线PP2过均匀玻璃球球心O,细光束a、b平行且关于PP2对称,由空气射入玻璃球的光路如图。a、b光相比第1页|共13页A.玻璃对a光的折射率较大B.玻璃对a光的临界角较小C.b光在玻璃中的传播速度较小D.b光在玻璃中的传播时间较短【答案】C【解析】由于、)光平行且关于过球心O的直线PP对称,因此它们的入射角i相等,根据图中几何关系可知,力光在玻璃球中的光路偏离进入球之前方向较多,即光的折射角,较小,根据折射定律有:?=血,siny所以玻璃对3光的折射率较大,故选项A错误,根据临界角公式有:如C=。,所以玻璃对a光的临界角较大,故选项B错误,根据折射率的定义式有:?=三,所以光在玻璃中的传播速度v较小,故选项℃正确;根据图中几何关系可知,a、6光进入玻璃球后,光的光程较大,根据匀速直线运动规律有:【=已,所以b光在玻璃中的传播时间较长,故选项D错误。学科网【考点定位】对折射率、临界角、光的折射定律的理解与应用。【名师点睛】在光的折射中,光线便折程度越大,介质对其折射率越大、临界角越小、在介质中的传播速率越小、波长越短,值得注意的是,光(波)在进入介质前后频率不变。4.小型手摇发电机线圈共N匝,每匝可简化为矩形线圈bcd,磁极间的磁场视为匀强磁场,方向垂直于线圈中心轴OO',,线圈绕OO匀速转动,如图所示。矩形线圈ab边和cd边产生的感应电动势的最大值都为0,不计线圈电阻,则发电机输出电压A.峰值是0B.峰值是2eoC.有效值是正%,D.有效值是2Ne2【答案】D第2页|共13页【解析】由题意可知,线圈α边和c边产生的感应电动势的最大值都为,因此对单匝矩形线圈总电动势最大值为2侧,又因为发电机线圈共V匝,所以发电机线圈中总电动势最大值为2,根据闭合电路欧姆定律可知,在不计线圈内阻时,输出电压等于感应电动势的大小,即其峰值为2,故选项A、B错误:又由题意可知,若从图示位置开始计时,发电机线圈中产生的感应电流为正弦式交变电流,由其有效值与峰值的关系可知,心=二,即U=,故选项C错误,选项D正确。学科网【考点定位】对正弦式交变电流的产生原理的理解,以及其四值运算、闭合电路欧姆定律的应用。【名师点睛】对正弦式交变电流,峰值为其有效值的2倍,另在进行四值运算时,要注意量与量之间、四值之间的对应。5.登上火星是人类的梦想,“嫦娥之父”欧阳自远透露:中国计划于2020年登陆火星。地球和火星公转视为匀速圆周运动,忽略行星自转影响。根据下表,火星和地球相比行星半径m质量kg轨道半径m地球6.4×1066.0×10241.5×1011火星3.4×10%6.4×10232.3×1011A.火星的公转周期较小B.火星做圆周运动的加速度较小C.火星表面的重力加速度较大D.火星的第一宇宙速度较大【答案】B【解析】火星与地球都是绕太阳,由太阳对它们的万有引力提供其做圆周运动的向心力,设太阳的质量为6即有:G“=a=m其,解得:a=6兰0之,1=2©√F,,由表格数据可知,火星轨道VGM半径较大,因此向心加速度a较小,故选项B正确:公转周期T较大,故选项A错误,在表面处时,根据6.4×106.42×10g=6受,可得:g”,即受=<1所火里来面的重力加速度软小,故选项C错误:由第一宇宙速度公式=,可知,达=6.4×106.4×100V6.0x103.4×10<1,所以火星的第一宇宙速度较小,故选项D错误。学科网【考点定位】万有引力定律的应用和分析数据、估算的能力。【名师点睛】在遇到较大数据时,尤其在万有引力问题中,要善于使用比例关系式,不要过分“死算”。6.如图所示,半圆槽光滑、绝缘、固定,圆心是O,最低点是P,直径MN水平,a、b是两个完全相同的带正电小球(视为点电荷),b固定在M点,α从N点静止释放,沿半圆槽运动经过P点到达某点Q(图中未画出)时速度为零。则小球a第3页|共13页
喜欢就支持一下吧
点赞10 分享