2009年高考化学试卷(北京)(空白卷)

第1页 / 共6页

第2页 / 共6页

第3页 / 共6页
该文档为免费文档,您可直接下载完整版进行阅读
2009年高考化学试卷(北京)(空白卷)-初高中资料试题文库
2009年高考化学试卷(北京)(空白卷)
此内容为免费资源,请登录后查看
0
免费资源
THE END
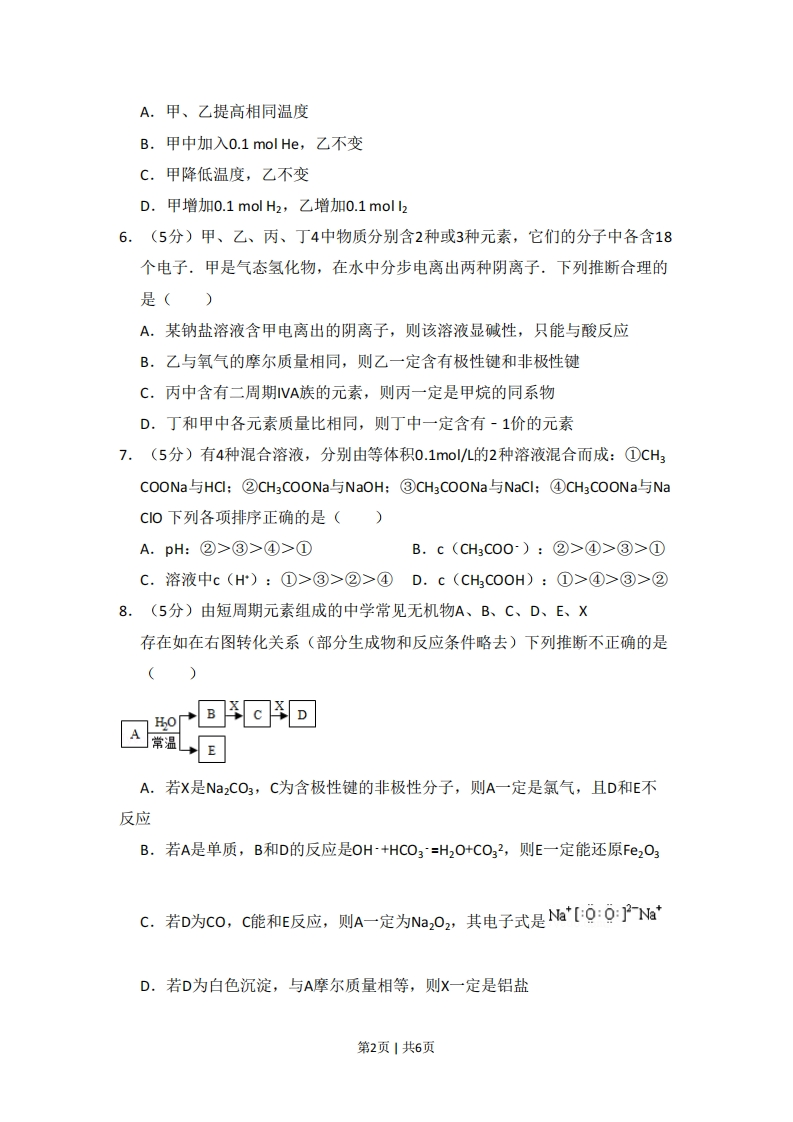
2009年北京市高考化学试卷一、选择题(共8小题,每小题5分,满分40分)1.(5分)化学与人类生活密切相关.下列说法正确的是()A.苯酚有一定毒性,不能作消毒剂和防腐剂B.白磷着火点高且无毒,可用于制造安全火柴C.油脂皂化生成的高级脂肪酸钠是肥皂的有效成分D.用食醋去除水壶中的水垢时所发生的是水解反应2.(5分)下列叙述不正确的是()A.铁表面镀锌,铁作阳极B.船底镶嵌锌块,锌作负极,以防船体被腐蚀C.钢铁吸氧腐蚀的正极反应:02+2H20+4e~=4OHD.工业上电解饱和食盐水的阳极反应:2C~-2e=C23.(5分)W、X、Y、Z均为短周期元素,W的最外层电子数与核外电子总数之比为7:17:X与W同主族:Y的原子序数是W和X的原子序数之和的一半:含Z元素的物质焰色反应为黄色.下列判断正确的是()A.金属性:Y>ZB.氢化物的沸点:X>WC.离子的还原性:X>WD.原子及离子半径:Z>Y>X4.(5分)下列叙述正确的是()A.将C02通入BaC2溶液中至饱和,无沉淀产生:再通入S02,产生沉淀B.在稀硫酸中加入铜粉,铜粉不溶解:再加入Cu(NO3)2固体,铜粉仍不溶C.向AICl3溶液中滴加氨水,产生白色沉淀:再加入过量NaHSO溶液,沉淀消失D.纯锌与稀硫酸反应产生氢气的速率较慢:再加入少量CuS04固体,速率不改变5.(5分)已知:H2(g)+H2(g)=2Hl(g):△H<0.有相同容积的定容密闭容器甲和乙,甲中加入H2和l2各0.1mol,乙中加入Hl0.2mol,相同温度下分别达到平衡。欲使甲中HI的平衡浓度大于乙中H的平衡浓度,应采取的措施是()第1页1共6页A.甲、乙提高相同温度B.甲中加入0.1 mol He,乙不变C.甲降低温度,乙不变D.甲增加0.1molH2,乙增加0.1moll26.(5分)甲、乙、丙、丁4中物质分别含2种或3种元素,它们的分子中各含18个电子,甲是气态氢化物,在水中分步电离出两种阴离子,下列推断合理的是()A.某钠盐溶液含甲电离出的阴离子,则该溶液显碱性,只能与酸反应B.乙与氧气的摩尔质量相同,则乙一定含有极性键和非极性键C.丙中含有二周期VA族的元素,则丙一定是甲烷的同系物D.丁和甲中各元素质量比相同,则丁中一定含有-1价的元素7.(5分)有4种混合溶液,分别由等体积0.1mol/L的2种溶液混合而成:①cH3COONa与HCl;②CH3 COONa与NaOH:③CH3 COONa.与NaCl;④CH3 COONa.与NaCO下列各项排序正确的是()A.pH:②>③>④>①B.c(CHC00):②>④>③>①C.溶液中c(H):①>③>②>④D.c(CHCOOH):①>④>③>②8.(5分)由短周期元素组成的中学常见无机物A、B、C、D、E、X存在如在右图转化关系(部分生成物和反应条件略去)下列推断不正确的是()4oBCA.若X是Na2CO3,C为含极性键的非极性分子,则A一定是氯气,且D和E不反应B.若A是单质,B和D的反应是0H+HC03=H2O+CO32,则E一定能还原Fe2O3C.若D为CO,C能和E反应,则A一定为Na02,其电子式是N*[O:ONaD.若D为白色沉淀,与A摩尔质量相等,则X一定是铝盐第2页1共6页二、解答题(共4小题,满分60分)9.(16分)丙烯可用于合成杀除根瘤线虫的农药(分子式为CH5BCI)和应用广泛的DAP树脂:C12500℃ABr/CCLC3HsBr2ClDAP单体1聚合DAP树脂丙烯化合物FD催化剂△食靴品回别催化剂△CHOHE碱性水解稀H2SO,HB已知酯与醇可发生如下酯交换反应:催化剂RCOOR'+R"OH-RCOOR"+R'OH(R、R、R"代表烃基)(1)农药分子C3HsBr2Cl中每个碳原子上均连有卤原子.①A的结构简式是,A含有的官能团名称是②由丙烯生成A的反应类型是(2)A水解可得到D,该水解反应的化学方程式是(3)C蒸气密度是相同状态下甲烷密度的6.25倍,C中各元素的质量分数分别为:碳60%,氢8%,氧32%.C的结构简式是(4)下列说法正确的是(选填序号字母)a.C能发生聚合反应、还原反应和氧化反应b.C含有2个甲基的羧酸类同分异构体有4个c.D催化加氢的产物与B具有相同的相对分子质量d.E具有芳香气味,易溶于乙醇(5)E的水解产物经分离最终得到甲醇和B,二者均可循环利用于DAP树脂的制备,其中将甲醇与H分离的操作方法是(6)F的分子式为C1oH1oO4·DAP单体为苯的二元取代物,且两个取代基不处于对位,该单体苯环上的一溴取代物只有两种.D和F反应生成DAP单体的化学方程式是10.(15分)以富含硫酸亚铁的工业废液为原料生产氧化铁的工艺如下(部分操作和条件略):第3页1共6页
喜欢就支持一下吧
点赞6 分享