2012年高考化学试卷(上海)(空白卷)

第1页 / 共10页

第2页 / 共10页

第3页 / 共10页

第4页 / 共10页
该文档为免费文档,您可直接下载完整版进行阅读
2012年高考化学试卷(上海)(空白卷)-初高中资料试题文库
2012年高考化学试卷(上海)(空白卷)
此内容为免费资源,请登录后查看
0
免费资源
THE END
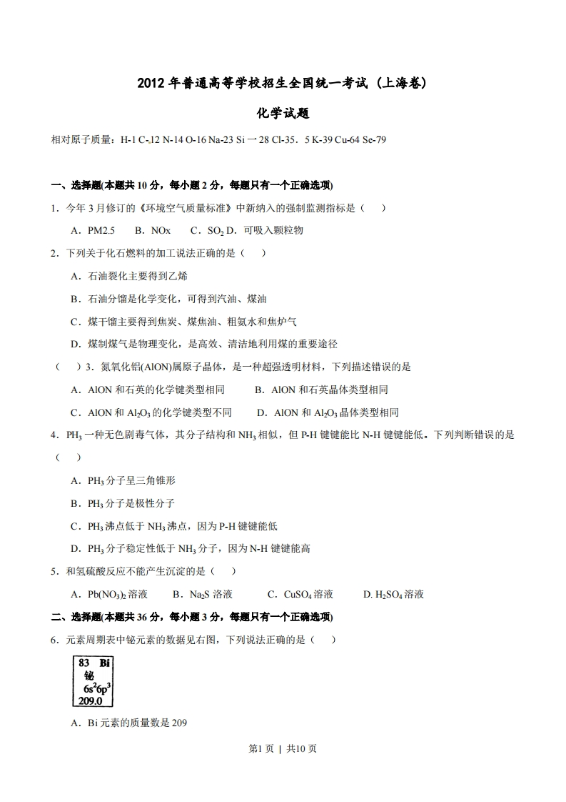
2012年普通高等学校招生全国统一考试(上海卷)化学试题相对原子质量:H-1C-12N-140-16Na-23Si一28C-35.5K-39Cu-64Se79一、选择题(本题共10分,每小题2分,每题只有一个正确选项)1.今年3月修订的《环境空气质量标准》中新纳入的强制监测指标是()A.PM2.5B.NOxC.SO2D.可吸入颗粒物2.下列关于化石燃料的加工说法正确的是()A.石油裂化主要得到乙烯B.石油分馏是化学变化,可得到汽油、煤油C.煤干馏主要得到焦炭、煤焦油、粗氨水和焦炉气D.煤制煤气是物理变化,是高效、清洁地利用煤的重要途径()3.氮氧化铝(AION)属原子晶体,是一种超强透明材料,下列描述错误的是A.AION和石英的化学键类型相同B.AION和石英晶体类型相同C.AION和A12O3的化学键类型不同D.AION和Al2O3晶体类型相同4.PH3一种无色剧毒气体,其分子结构和NH3相似,但P-H键键能比N-H键键能低。下列判断错误的是()A.PH3分子呈三角锥形B.PH3分子是极性分子C.PH3沸点低于NH3沸点,因为P-H键键能低D.PH3分子稳定性低于NH3分子,因为N-H键键能高5.和氢硫酸反应不能产生沉淀的是()A.Pb(NO:)溶液B.NaS洛液C.CuSO溶液D.H2SO4溶液二、选择题(本题共36分,年小题3分,年题只有一个正确选项)6.元素周期表中铋元素的数据见右图,下列说法正确的是()83 Bi铋6s26p3209.0A.Bi元素的质量数是209第1页|共10页B.Bi元素的相对原子质量是209.0C.Bi原子6p亚层有一个未成对电子D.Bi原子最外层有5个能量相同的电子7.水中加入下列溶液对水的电离平衡不产生影响的是()A.NaHSO4溶液B.KF溶液C.KAI(SOh溶液D.Nal溶液COOHOH8.过量的下列溶液与水杨酸)反应能得到化学式为CHsONa的是()A.NaHCO3溶液B.Na2CO3溶液C.NaOH溶液D.NaCl溶液9.工业生产水煤气的反应为:C(s+HO(g)→COg+H2(g)-131.4kJ下列判断正确的是()A.反应物能量总和大于生成物能量总和B.CO(g)+H2(g)C(s)+H2O(I)+131.4kJC.水煤气反应中生成1molH(g)吸收131.4KJ热量D.水煤气反应中生成1体积CO(g)吸收131.4KJ热量10.用滴定法测定Na2CO3(含NaCl杂质)的质量分数,下列操作会引起测定值偏高的是()A.试样中加入酚酞作指示剂,用标准酸液进行滴定B.滴定管用蒸馏水洗涤后,直接注入标准酸液进行滴定C.锥形瓶用蒸馏水洗涤后,壹接加入待测溶液进行滴定D.滴定管用蒸馏水洗涤后,直接注入待测液,取20.00mL进行滴定11.工业上将氨气和空气的混合气体通过铂一铑合金网发生氨氧化反应,若有标准状况下VL氨气完全反应。并转移n个电子,则阿伏加德罗常数N)可表示为()A.125VB.112nC.22.4y22.4n5V5nD.5V12.下列有机化合物中均含有酸性杂质,除去这些杂质的方法中正确的是()A.苯中含苯酚杂质:加入溴水,过滤B.乙醇中含乙酸杂质:加入碳酸钠溶液洗涤,分液C.乙醛中含乙酸杂质:加入氢氧化钠溶液洗涤,分液D.乙酸丁酯中含乙酸杂质:加入碳酸钠溶液洗涤,分液13.下列关于硫酸工业生产过程的叙述错误的是()A.在接触室中使用铁粉作催化剂第2页|共10页B.在接触室中运用热交换技术可充分利用能源C.把硫铁矿磨成细粉末,可以提高原料的利用率D.该反应采用450℃~500℃主要是因为该温度下催化剂活性好14.右图装置中发生反应的离子方程式为:Z+2H+→Zn2+H2↑,下列说法错误的是()A.a、b不可能是同种材料的电极B.该装置可能是电解池,电解质溶液为稀盐酸C.该装置可能是原电池,电解质溶液为稀盐酸D.该装置可看作是铜锌原电池,电解质溶液是稀硫酸15.下图所示是验证氯气性质的微型实验,a、b、d、e是浸有相关溶液的滤纸。向KMnO4晶体滴加一滴浓盐酸后,立即用另一培养皿扣在上面。己知:2KMnO+16HC→2KC+5C2↑+2MnC2+8H20,C1L淀粉KIFeCl,+KSCNNaBr-KMiO+浓盐酸湿润蓝色石蕊试纸NaOH+酚酞对实验现象的“解释或结论”正确的是()选项实验现象解释或结论Aa处变蓝,b处变红棕色氧化性:C2>Br22Bc处先变红,后褪色氯气与水生成了酸性物质Cd处立即褪色7氯气与水生成了漂白性物质De处变红色还原性:Fe2>C16.实验室制取少量干燥的氨气涉及下列装置,其中正确的是()第3页|共10页
喜欢就支持一下吧
点赞15 分享