2015年高考化学试卷(广东)(解析卷)

第1页 / 共14页

第2页 / 共14页

第3页 / 共14页

第4页 / 共14页
该文档为免费文档,您可直接下载完整版进行阅读
2015年高考化学试卷(广东)(解析卷)-初高中资料试题文库
2015年高考化学试卷(广东)(解析卷)
此内容为免费资源,请登录后查看
0
免费资源
THE END
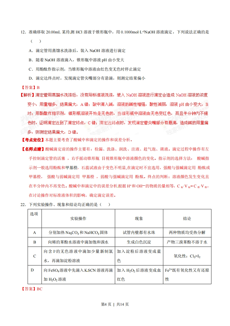
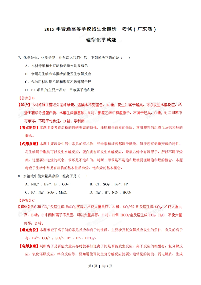
2015年普通高等学校招生全国统一考试(广东卷)理综化学试题7.化学是你,化学是我,化学深入我们生活,下列说法正确的是()A.木材纤维和土豆淀粉遇碘水均显蓝色B.食用花生油和鸡蛋清都能发生水解反应C.包装用材料聚乙烯和聚氯乙烯都属于烃D.PX项目的主要产品对二甲苯属于饱和烃【答案】B【解析】木材纤维主要成分是纤维素,遇碘水不变蓝色,A错:花生油属于酯类,可以发生水解反应,鸡蛋主要成分是蛋白质,水解生成氨基酸,B对,聚氧乙烯中有氯原子,不属于烃类,C错,对二甲苯中有苯环,不属于饱和烃,D错。学科网【考点定位】本题主要考查淀粉的遇碘变蓝的特性,油脂和蛋白质的性质,常用塑料的组成以及饱和烃的概念。【名师点睛】本题主要涉及生活中常见的有机物,纤维素和淀粉都属于糖类,但淀粉有遇碘变蓝的特性,花生油属于酯类可以发生水解反应,蛋白质也可发生水解反应,聚氯乙烯中有氯原子,所以不属于烃类,这里要知道烃的概念:苯环是不饱和的,判断二甲苯是不是饱和烃就要理解饱和烃的概念。本题考查了生活中常见有机物的基本性质和烃、饱和烃的基本概念。8.水溶液中能大量共存的一组离子是()A.NH+、Ba2+、Br、CO32B.C、SO32、Fe2+、HHC.K+、Na*、SO42-、MnOaD.Na、Ht、NOs'、HCO3【答案】C【解析】Ba和C0:2反应生成BaC0:沉淀,不能大量共存,A错;S0:2和H反应生成S02,不能大量共存,B错,C中四种离子不反应,可以大量共存,C对;H和HCO:会反应生成CO、HO,不能大量共存,D错。【考点定位】本题考查了离子间的常见反应和离子的性质,主要涉及复分解反应发生的条件,有关的离子有、Ba2+、CO32,SO2、Ht,H+、、HCO3。【名师点睛】判断离子是否能大量共存时就要知道离子间是否能发生反应,离子反应的类型有:复分解反应、氧化还原反应、络合反应等,要知道能否发生复分解反应就要知道常见的沉淀、弱电解质、生成第1页|共14页气体的离子,发生氧化还原反应的常见氧化性离子和还原性离子、常见几个发生络合反应的离子,贝有掌握了这些基本知识才能正确的判断。9.下列叙述I和Ⅱ均正确并有因果关系的是()选项叙述I叙述ⅡA1-己醇的沸点比己烷的沸点高1-己醇和己烷可通过蒸馏初步分离夕原电池可将化学能转化为电能原电池需外接电源才能工作c乙二酸可与KMnO4溶液发生反应乙二酸具有酸性DNa在Cl2中燃烧的生成物含离子键NaCI固体可导电【答案】A【解析】互溶的液体物质沸点相差较大的,可以用蒸榴的方法分离,A对;原电池不需外接电源,B错;乙二酸可与MO:溶液发生反应体现的是还原性而不是酸性,C错;NaC固体中没有自由移动的离子,不能导电,D错。【考点定位】本题主要考查了蒸馏的分离方法,原电池的结构,发生反应时物质体现出来的化学性质以及导电的原因。【名师点睛】蒸馏时常见的物质分离方法,就是利用不同物质的沸点不同将他们分离,常见的分离方法还有过滤、萃取、分液等,每一种分离方法的原理要了解:要了解原电池和电解池的区别,原电池工作时不需要接电源,接电源就成为了电解池,乙二酸虽然有酸性,但与KMO4溶液发生反应是体现出的是还原性,一种物质会有很多性质,但在不同的反应中体现的性质可能不同:物质导电通常有两种情况:溶液导电和金属导电,溶液能导电必须有自由移动的离子,金属导电是因为有自由移动的电子。10.设N为阿伏伽德罗常数的数值,下列说法正确的是()本题原题部分在学生版中也要替换A.23gNa与足量H20反应完全后可生成Na个H2分子B.1 molCu和足量热浓硫酸反应可生成Na个SO3分子C.标准状况下,22.4LN2和H2混合气中含NA个原子D.3mol单质Fe完全转变为FeO4,失去8NA个电子【答案】D【解析】23gNa完全反应时转移电子为1mo1,生成H为0.5mo1,个数为0.5Na个,A错:C和足量热浓疏酸反应生成的是S02,不是S0:,B错:标准状况下,22.4LN和H混合气的物质的量为1mo1,含有的分子数目是N:个,由于N和H都是双原子分子,故原子的物质的量为2mo1,个数为2N4个,C错;FeO:看成FO:Fe0,3mo1单质Fe完全转变为FeO,失去8N:个电子,D对.第2页|共14页【考点定位】本题主要是考查阿伏加德罗常数和物质的量的有关计算,还涉浓硫酸的性质和氧化还原反应的电子转移的计算。【名师点睛】计算氧化还原反应中的转移电子数目时一定要抓住氧化剂或还原剂的化合价的改变以及物质的量,还原剂失去的电子数或氧化剂得到的电子数就是反应过程中转移的电子数:在计算一个反应消耗或生成物质的物质的量时一定要知道反应能否完全进行,反应物是否会全部反应等,只有根据具体情况才能判断:在进行混合物的有关计算是分析一下混合物有什么规律,如相对分子质量相同,最简式相同、所带电荷数相同、含有的原子数相同等,找出规律进行解答。10=10+c40mal·L-t图211.一定温度下,水溶液中H+和OH的浓度变化曲线如图2,下列说法正确的是()A.升高温度,可能引起有c向b的变化B.该温度下,水的离子积常数为1.0×1013C.该温度下,加入FeCl3可能引起由b向a的变化D.该温度下,稀释溶液可能引起由c向d的变化【答案】C【解析】温度升高,水的离子积增大,cH)、c(OH)都增大,表示的点就不在曲线上,A错;水的离子积常数K=c(H)c(OH),从图可知离子积是1.0×101,不是1.0x10,B错;加入FeC1,水解使得溶液酸性增强,c(H增大,那么c(OH)减小,故可能引起由b向a的变化,C对:温度不变水的离子积不变,稀释溶液后所表示的点还在曲线上,不可能引起由c向d的变化,D错。【考点定位】本题主要考查水的离子积的影响因素和离子积的计算,将水的离子积以图像的形式表达出米,还能考查学生对化学图像的分析能力。【名师点睛】水的离子积也属于平衡常数,只与温度有关,分析图像是要知道在曲线上的点都代表平衡常数,曲线上的点H和OH的浓度的乘积是相等的,由于水的离子积只与温度有关,改变温度后H和OH的浓度的乘积的点一定不在曲线,其他条件的改变H和O什的浓度的乘积不会改变,所表示的点还在曲线上,在根据具体条件进行解答。在解决有关平衡常数的问题时都有类似的方法,抓住平衡常数只与温度有关这一条主线,再讨论改变条件时其它量的变化。第3页|共14页
喜欢就支持一下吧
点赞7 分享