2011年高考化学试卷(海南)(空白卷)

第1页 / 共7页

第2页 / 共7页

第3页 / 共7页
该文档为免费文档,您可直接下载完整版进行阅读
2011年高考化学试卷(海南)(空白卷)-初高中资料试题文库
2011年高考化学试卷(海南)(空白卷)
此内容为免费资源,请登录后查看
0
免费资源
THE END
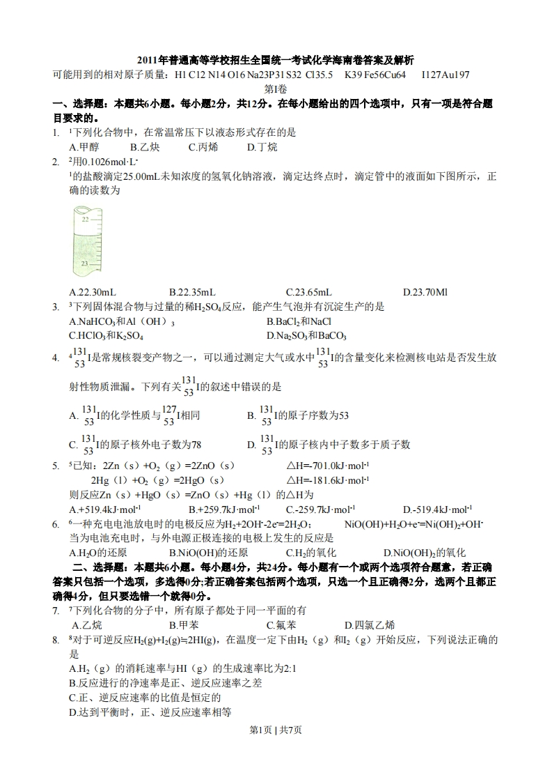
2011年普通高等学校招生全国统一考试化学海南卷答案及解析可能用到的相对原子质量:H1C12N14O16Na23P31S32CI35.5K39Fe56Cu64I127Aul97第卷一、选择题:本题共小题。每小题2分,共12分。在每小题给出的四个选项中,只有一项是符合题目要求的。1.1下列化合物中,在常温常压下以液态形式存在的是A.甲醇B.乙炔C.丙烯D.丁烷2.2用0.1026molL1的盐酸滴定25.00mL未知浓度的氢氧化钠溶液,滴定达终点时,滴定管中的液面如下图所示,正确的读数为23A.22.30mLB.22.35mLC.23.65mLD.23.70M13.3下列固体混合物与过量的稀H2SO反应,能产生气泡并有沉淀生产的是A.NaHCO3和Al(OH)3B.BaCl2和NaC]C.HCIO3和K2SO4D.NaSO3和BaCO;531是常规核裂变产物之一,可以通过测定大气或水中31的含量变化来检测核电站射性物质淮漏。下列有关1的叙述中错误的是A.31的化学性质与275353相同B.31的原子序数为53、C.,的原子核外电子数为78D131531的原子核内中子数多于质子数5.5已知:2Zn(s)+02(g)=2Zn0(s)△H=.701.0kJmo12Hg(1)O2(g)=2Hg0(s)△H=181.6kJmo1则反应Zn(s)+Hg0(s)=ZnO(s)+Hg(1)的△H为A.+519.4kmoB.+259.7kJmol-C.-259.7kJ.mol-1D.-519.4kJ-mol-16.6一种充电电池放电时的电极反应为H2+20H-2=2Hz0:NiO(OH)+H2O+e=Ni(OH)2+OH当为电池充电时,与外电源正极连接的电极上发生的反应是A.H0的还原B.NiO(OH)的还原C.H2的氧化D.NiO(OH)h的氧化二、选择题:本题共6小愿。每小题4分,共24分。每小题有一个或两个选项符合题意,若正确答案只包括一个选项,多选得0分;若正确答案包括两个选项,只选一个且正确得2分,选两个且都正确得4分,但只要选错一个就得0分。7.7下列化合物的分子中,所有原子都处于同一平面的有A.乙烷B.甲苯C.氟苯D.四氯乙烯8.8对于可逆反应H(g+H2(g)片2HI(g),在温度一定下由H2(g)和2(g)开始反应,下列说法正确的是A.H2(g)的消耗速率与HⅢ(g)的生成速率比为2:IB反应进行的净速率是正、逆反应速率之差C.正、逆反应速率的比值是恒定的D达到平衡时,正、逆反应速率相等第1页|共7页9.9碳捕捉技术”是指通过一定的方法将工业生产中产生的CO2分离出来并利用。如可利用NOH溶液来“捕捉”CO2,其基本过程如下图所示(部分条件及物质未标出)。C02含量高的气体捕捉室反应分离高温反应炉+C02CaoC02含量低的气体下列有关该方法的叙述中正确的是A能耗大是该方法的一大缺点B.整个过程中,只有一种物质可以循环利用C.“反应分离环节中,分离物质的基本操作是蒸发结晶。过滤D.该方法可减少碳排放,捕捉到的CO还可用来制备甲醇等产品10.10设N是阿伏加德罗常数的数值,下列说法正确的是A.1 molAl3+离子含有的核外电子数为3NAB.I mol Cl2与足量的铁反应,转移的电子数为3NaC.10LpH=I的硫酸溶液中含有的H离子数为2NAD.10LpH=l3的NaOH溶液中含有的OH离子数为NA11.1某反应的△H=+100 kJ-mol-1,下列有关该反应的叙述正确的是A.正反应活化能小于100kJmo1B逆反应活化能一定小于100kJmo1C.正反应活化能不小于100kJmoD.正反应活化能比逆反应活化能大1O0kJmo12.12根据右图,下列判断中正确的是60NaCA.烧杯a中的溶液pH升高B.烧杯b中发生氧化反应C.烧杯a中发生的反应为2H+2e=H2D.烧杯b中发生的反应为2C-2e=Cl2第I卷本卷包括必考题和选考题两部分,第13题~第17题为必考题,每个试卷考生都必须做答。第18题~第20题为选考题,考生根据要求做答。13.13(9分)四种短周期元素在周期表中的相对位置如下所示,其中Z元素原子核外电子总数是其最外层电子数的3倍。YZW请回答下列问题:(1)元素Z位于周期表中第周期,族:(2)这些元素的氢化物中,水溶液碱性最强的是(写化学式):(3)XW2的电子式为第2页|共7页(4)Y的最高价氧化物的化学式为(5)W和Y形成的一种二元化合物具有色温效应,请相对分子质量在170~190之间,且W的质量分数约为70%。该化合物的化学式为14.14(9分)镁化合物具有广泛用途,请回答有关镁的下列问题:(1)单质镁在空气中燃烧的主要产物是白色的还生成少量的(填化学式):(2)CH;MgCl是一种重要的有机合成剂,其中镁的化合价是,该化合物水解的化学方程式为(3)下图是金属镁和卤素反应的能量变化图(反应物和产物均为298K时的稳定状态)。M2+X)01-3640MgL)-400-524(M3Br6413(MC1)-800-1124MgF.-1200反立:江醒下列选项中正确的是(填序号)。①Mg2中Mg2+与间的作用力小于MgF2中Mg2+与F-间的作用力②Mg与F2的反应是放热反应③MgBr2与Cl2反应的△H<0④化合物的热稳定性顺序为Mg2>MgBr2>MgCl2>MgF2(5MgF2 (s)+Br2 (1)=MgBr2 (s)+F2 (g)AH=+600kJ-mol-115.15(9分)氯气在298K、100kPa时,在1L水中可溶解0.09mol,实验测得溶于水的C2约有三分之与水反应。请回答下列问题:(1)该反应的离子方程式为(2)估算该反应的平衡常数(列式计算)(3)在上述平衡体系中加入少量NaOH固体,平衡将向移动:(4)如果增大氯气的压强,氯气在水中的溶解度将」(填“增大”、“减小”或“不变”),平衡将向移动。16.16(8分)乙烯是一种重要的化工原料,以乙烯为原料衍生出部分化工产品的反应如下(部分反应条件已略去):CH:=CH:H-OA室化催化剂(C2HO)(C,H,O2浓HzSO4△(CHgO2)OAg中DH>OEB(C.HO)(C,。0)浓H,SO4△《C6oO)请回答下列问题:(1)A的化学名称是(2)B和A反应生成C的化学方程式为该反应的类型为第3页|共7页
喜欢就支持一下吧
点赞8 分享