2014年高考化学试卷(山东)(解析卷)

第1页 / 共13页

第2页 / 共13页

第3页 / 共13页

第4页 / 共13页
该文档为免费文档,您可直接下载完整版进行阅读
2014年高考化学试卷(山东)(解析卷)-初高中资料试题文库
2014年高考化学试卷(山东)(解析卷)
此内容为免费资源,请登录后查看
0
免费资源
THE END
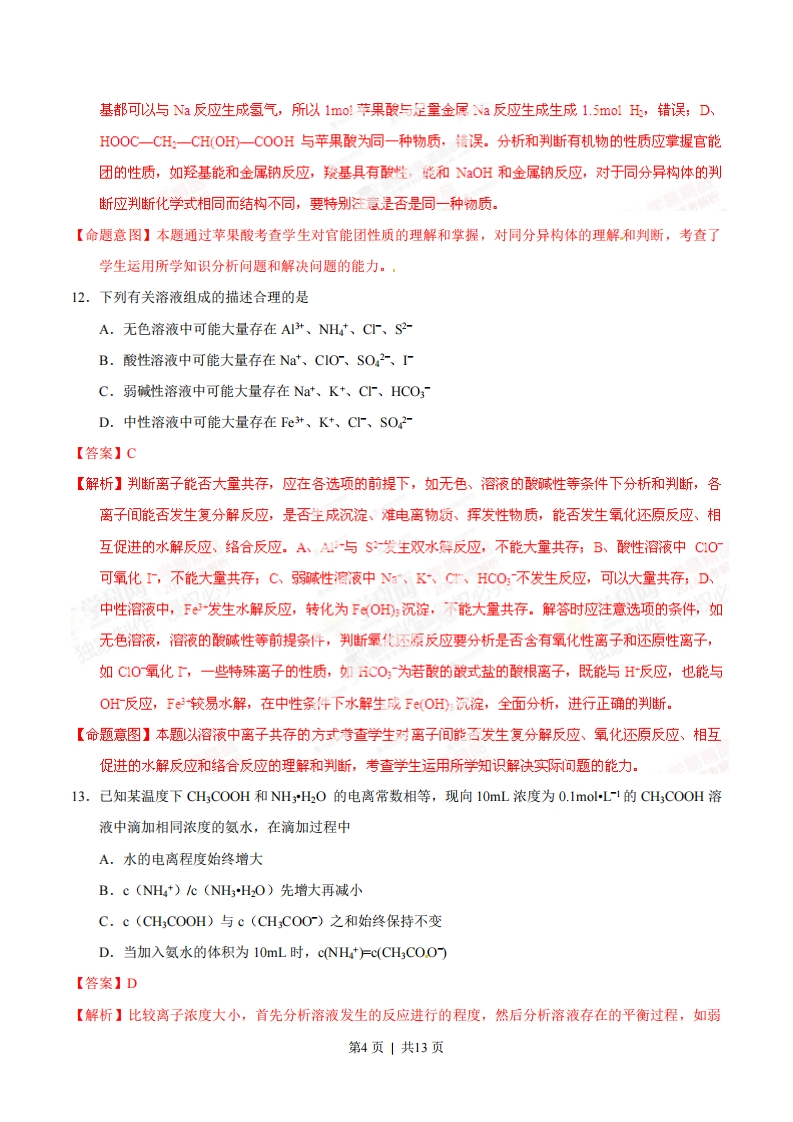
2014年普通高等学校招生全国统一考试(山东卷)理科综合(化学部分)【试卷总评】.2014年高考山东卷理科综合化学试题注重于对核心主干知识的考查,整卷没有偏题、怪题,试题立足于高中化学基础知识,注重对化学学科能力的考查,特别是突出了对信息整合能力、问题解决能力、实验探究能力的考查。必做题中的选择题侧重于化学基础知识和基本技能的考查,知识覆盖面大,难易搭配合理。第7、8、11题相对简单,第9、10、12题属中等难度,13题将弱酸、弱碱和水的电离以及盐类的水解融为一体,既考查考生对过程的理解,又考查考生对最终结果的判断,思维容量较大,相对较难。必做题中的填空简答题侧重于对分析问题和解决问题能力、实验探究能力的考查,难度梯度设置合理。第29题(1)2)、30题(2)、31题(1)3)等较易,29题(3)、31题(2)等属于中等难度,30题(1)、32题(2)(3)等难度较大,这样的设置有利于区分不同层次的考生。三个选做模块试题特点鲜明,重点突出,难度均衡等值。作为实验题的31题,改变了往年以化学工艺流程为载体的呈现方式,而是把工业上利用含硫废水生产N2S2O,:5H20的过程搬到实验室来,以中学化学实验中各种常见仪器的科学组装、合理搭配为载体,把生产流程以实验室模拟的方式呈现给考生。今后高考备考注重基础知识和基本技能的复习,同时把理论知识与生产、生活实际相融合,提高能运用已有知识分析、解决实际问题的能力,在题型上注重以新材料为背景创设问题情境,加强“接受、吸收、整合化学信息的能力”,“分析问题和解决(解答)问题的能力”和化学实验与探究能力”的培养。第I卷7.下表中对应关系正确的是CH,CH+C2光照CHCH2CI+HCIA均为取代反应CH=CH+HC→CHCH2CI由油脂得到甘油B均发生了水解反应由淀粉得到葡萄糖Cl2+2Br=2CI+Br2c均为单质被还原的置换反应Zn+Cu2t=Z㎡+Cu2Na2O2+2H20+4NaOH+021D均为水作还原剂的氧化还原反应CI+H2O=HCI+HCIO第1页|共13页【答案】B【解析】判断和分析无机化学、有机化学的反应类型,无机化学中的置换反应与氧化还原反应的分析,有机化学中的取代反应和水解反应的判断,应根据具体化学反应进行分析。A、CH=CH2与HC的反应为加成反应,错误,B、由油脂得到甘油,为类的水解,由淀粉得到葡萄糖,为多糖的水解,正确:C、Zm+Cu+-Zm*+Cu反应中,Zn元素化合价升高,单质被氧化,错误,D、这两个反应H0既不作氧化剂,也不作还原剂,错误。有机化学应注意取代反应和加成反应的区别,对于氧化还原反应的分析,应以化合价的变化为核心,找出氧化剂和还原剂,然后进行正确的分析。【命题意图】本题以中学常见的化学反应为例,分析和判断有机化学和无机化学中的反应类型,考查化学反应类型及氧化还原反应原理,以及字生运用所学知识分析问题和解决问题的能力。8.根据原子结构及元素周期律的知识,下列推断正确的是A.同主族元素含氧酸的酸性随核电荷数的增加而减弱B.核外电子排布相同的微粒化学性质也相同C.C、S2、Ca2+、K+半径逐渐减小D.CI与C得电子能力相同【答案】D【解析】根据原子结构和元素周期律判断元素性质的递变规律,合氧酸性强弱、化学性质的判断、离子半径的比较、等电子能力的判断。A、没有指明最高价含氧酸,错误,B、核外电子排布相同的微粒可以是分子、原子或粒子,如O、HO、F、Ne、Na、g等化学性质不相同,错误;C、S-半径大于C,错误,D、C与C都是Q原子,得电子能力相同,正确。解答时应根据元素周期律进行分析,注意把握关键的字词,如比较含氧酸的性是否明了最高价,微粒既包括分子、原子,也包括离子等微粒,比较离子半径时离子电子排布相同时的递变规律。【命题意图】本题考查学生对于原子结构和元素周期律的理解和应用能力,是否掌握含氧酸的酸性变化规律,离子半径变化规律以及对微粒化子性质和得电子能土的理解。9.等质量的下列物质与足量稀硝酸反应,放出NO物质的量最多的是A.FeOB.Fe2O3 C.FeSO D.Fe3O【答案】A【解析】比较化学反应生成物的量的判断,根据氧1化还原反应原理,比较各选项物质中→2价F的含量,然后可得出NO的生成量的大小,根据化学式可算出四种物质中+2价F:含量最大的是FO,所以等质量的四种物质与足量稀硝酸反应,放出0物贡的童最多的是FO,故A项正确。正确的标出各物质中Fe元素的化合价,如F:O:中,两个Fe为-3价,一个Fe化合价为-2价,通过比较可知Fe0中+2价F的含量最高,根据氧化还原反应原理可推出正确答案。第2页|共13页【命题意图】本题通过比较生成物的多少,考查学生化合价的判断、化学式的计算和氧化还原反应原理,考查学生运用所学理论知识分析和解决实际问题的能力。10.下列实验操作或装置(略去部分加持仪器)正确的是使和Na:CO溶液H:O液面与刻棉花度线相切NaOH液A配制溶液B.中和滴定C制备乙酸乙正D.制备收集干燥氨气【答案】C【解析】分析和判断溶液的配制、酸碱中和滴定、乙骏乙酯的制备和制备氨气实验的基本仪器和基本操作是否正确,本题要求学生正确选择基本仪器和试剂,基本操作,如气体的收集方法。A、定容时应用胶头滴管滴加蒸溜水,错误:B、NOH为待测液,标准液为酸溶液,应用酸式滴定管盛放,错误;C、制备乙酸乙酯需要加热,用饱和NaC0:溶液去乙酸乙酯中的杂质,正确:D、NH:的密度小于空气,所以导气管应深入到试管底部,错误。解答本题需要学生掌握化学实验中的基本仪器、试剂盒基本操作,对中学化学出现的实验应重点掌握,如洛液的配制、酸城中和滴定和常见物质的制备。【命题意图】本题考查学生对中学化学出现的重要实验的掌握,溶液的配制、酸碱中和滴定、重要物质的制备,对基本仪器、试剂的选择和基本操作的掌握情况,考查了学生对基础知识和基本技能的理解和掌握。OH11.苹果酸的结构简式为HOOC一CH一CH2一COOH,下列说法正确的是A.苹果酸中能发生酯化反应的官能团有2种B.lmol苹果酸可与3 mol NaOH发生中和反应C.1mol苹果酸与足量金属Na反应生成生成1molH2D.HOOC一CH2一CH(OH)COOH与苹果酸互为同分异构体【答案】A【解析】分析和判断有机物的结构和性质,首先要找出有机物中含有的官能团,根据官能团确定有机物的性质,同时要注意羧基和羟基的性质,与NOH和金属a反应的区别,理解同分异构体的含义,对比有机物的结构判断同分异构体。A、苹果酸中能发生带化反应的官能团为羧基和羟基,为2种,正确:B、苹果酸分子含有2个羧基,所以1mc苹果酸可与2mo1Na0H发生中和反应,错误;C、羧基和羟第3页|共13页
喜欢就支持一下吧
点赞8 分享