2013年高考化学试卷(新课标Ⅱ)(解析卷)

第1页 / 共22页

第2页 / 共22页

第3页 / 共22页
该文档为免费文档,您可直接下载完整版进行阅读
2013年高考化学试卷(新课标Ⅱ)(解析卷)-初高中资料试题文库
2013年高考化学试卷(新课标Ⅱ)(解析卷)
此内容为免费资源,请登录后查看
0
免费资源
THE END
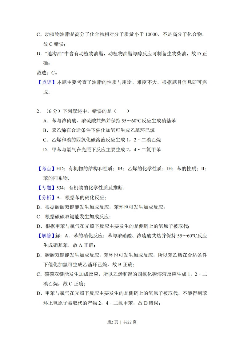
2013年全国统一高考化学试卷(新课标Ⅱ)事考答来与试想解析一、选择题:本题共7小题,每小题6分,在每小题给出的四个选项中,只有一项是符合题目要求的.1.(6分)在一定条件下,动植物油脂与醇反应可制备生物柴油,化学方程式RCOOCH2RiCOO R'CH2OHRC00H+3R'OH催化剂RCOO R'十CHOHR;COOCH2加热R:COO RCH2OH动植物油脂短链醇生物柴油甘油如图所示:下列叙述错误的是()A.生物柴油由可再生资源制得B.生物柴油是不同酯组成的混合物C.动植物油脂是高分子化合物D.“地沟油”可用于制备生物柴油【考点】H:油脂的性质、组成与结构:L1:有机高分子化合物的结构和性质.【专题】534:有机物的化学性质及推断,【分析】A.生物柴油其原料取自可再生的动植物资源:B.生物柴油通常是指以动植物油脂为原料生产的、以脂肪酸甲酯为主要成份的液体燃料:C.相对分子质量在10000以上的有机化合物为高分子化合物:D.“地沟油”中含有动植物油脂,动植物油脂与醇反应可制备生物柴油:【解答】解:A.生物柴油由可再生资源制得,故A正确:B,生物柴油通常是指以动植物油脂为原料生产的、以不同脂肪酸甲酯组成的混合物,故B正确:第1页|共22页C.动植物油脂是高分子化合物相对分子质量小于10000,不是高分子化合物,故C错误:D.“地沟油”中含有动植物油脂,动植物油脂与醇反应可制备生物柴油,故D正确:故选:C。【点评】本题主要考查了油脂的性质与用途,难度不大,根据题目信息即可完成2.(6分)下列叙述中,错误的是()A.苯与浓硝酸、浓硫酸共热并保持55~60℃反应生成硝基苯B.苯乙烯在合适条件下催化加氢可生成乙基环己烷C.乙烯和溴的四氯化碳溶液反应生成1,2-二溴乙烷D.甲苯与氯气在光照下反应主要生成2,4-二氯甲苯【考点】HD:有机物的结构和性质:B:乙烯的化学性质:IH:苯的性质:Ⅱ:苯的同系物【专题】534:有机物的化学性质及推断.【分析】A.根据苯的硝化反应:B.根据碳碳双键能发生加成反应,苯环也可发生加成反应:C.根据碳碳双键能发生加成反应:D.根据甲苯与氯气在光照下反应主要发生的是侧链上的氢原子被取代:【解答】解:A.苯的硝化反应:苯与浓硝酸、浓硫酸共热并保持55~60℃反应生成硝基苯,故A正确:B.碳碳双键能发生加成反应,苯环也可发生加成反应,所以苯乙烯在合适条件下催化加氢可生成乙基环己烷,故B正确:C.碳碳双键能发生加成反应,所以乙烯和溴的四氯化碳溶液反应生成1,2-二溴乙烷,故C正确:D.甲苯与氯气在光照下反应主要发生的是侧链上的氢原子被取代,不能得到苯环上氢原子被取代的产物2,4-二氯甲苯,故D错误:第2页|共22页故选:D。【点评】本题主要考查了物质的结构与性质,注意反应条件对产物结构的影响3.(6分)NA为阿伏加德罗常数的值。下列叙述正确的是()A.1.0L1.0molL1的NaA1O2水溶液中含有的氧原子数为2N.口B.12g石墨烯(单层石墨)中含有六元环的个数为0.5NA口C.25C时pH=13的NaOH溶液中含有OH的数目为0.1Na口D.1mol的羟基与1mol的氢氧根离子所含电子数均为9NA口【考点】4F:阿伏加德罗常数.【专题】518:阿伏加德罗常数和阿伏加德罗定律.【分析】A、溶液中存在水的电离平衡:B、石墨烯中每一个六元环平均含有2个碳原子:C、溶液体积不知不能计算微粒数:D、羟基是取代基,氢氧根离子是阴离子。【解答】解:A、1.0L1.0molL1的NaA1O2水溶液中,含有水,溶液中含有的氧原子数大于2NA口,故A错误:B、石墨烯中每一个六元环平均含有2个碳原子,12g石墨烯物质的量为1ol,含六元环的个数为0.5NA口故B正确:C、溶液体积不知不能计算微粒数:D、1mol的羟基-OH含有电子数9Na口,1mol的氢氧根离子OH所含电子数均为10NA口,故D错误:故选:B。【点评】本题考查了阿伏伽德罗常数的应用,主要考查溶液中微粒数判断,石墨结构分析计算,溶液PH计算,注意区别羟基和氢氧根离子的不同,题目难度中等。4.(6分)能正确表示下列反应的离子方程式是()第3页|共22页
喜欢就支持一下吧
点赞7 分享