2021年高考化学试卷(湖北)(解析卷)

第1页 / 共21页

第2页 / 共21页

第3页 / 共21页

第4页 / 共21页
该文档为免费文档,您可直接下载完整版进行阅读
2021年高考化学试卷(湖北)(解析卷)-初高中资料试题文库
2021年高考化学试卷(湖北)(解析卷)
此内容为免费资源,请登录后查看
0
免费资源
THE END
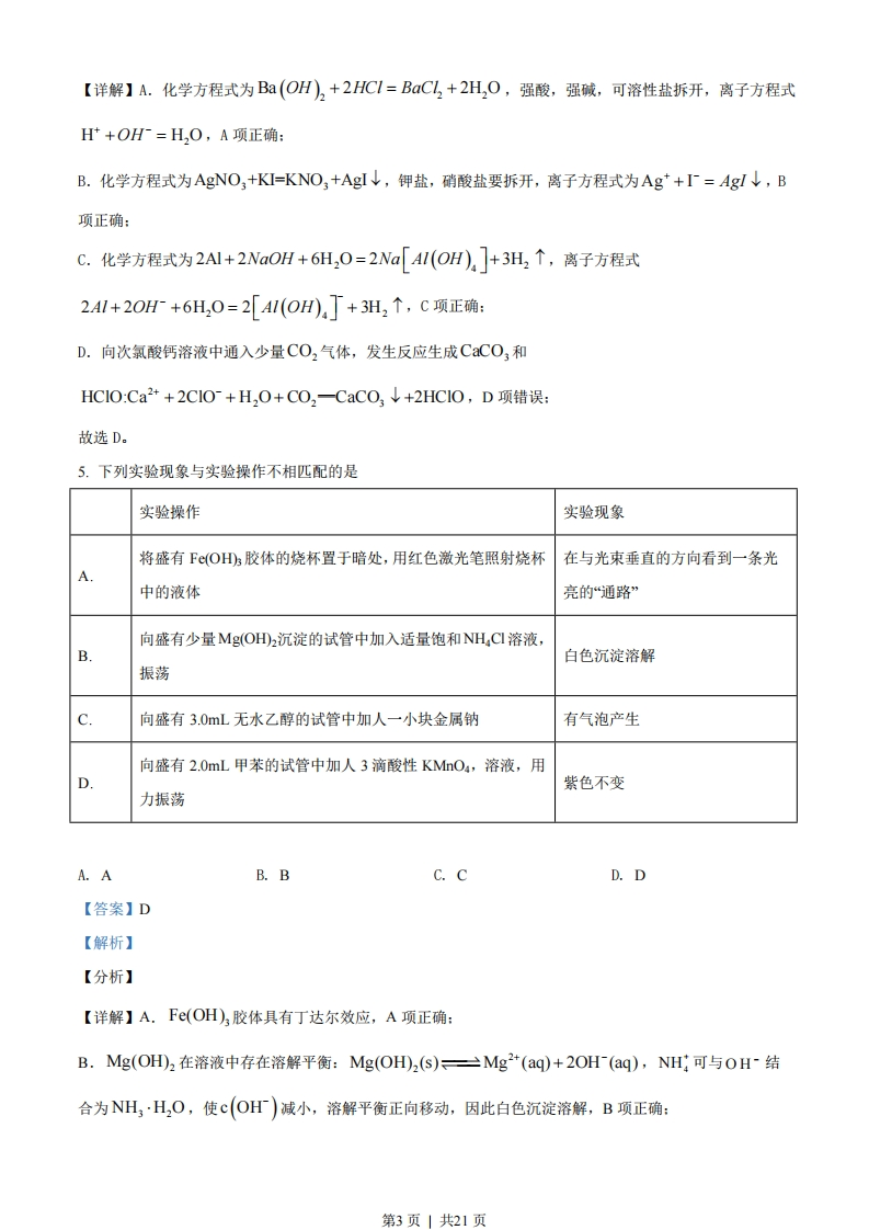
2021年湖北省普通高中学业水平选择性考试化学可能用到的相对原子质量:H-1C-12N-140-16F-19S-32C-35.5K-39Ga-701n-115Sb-122一、选择题:本题共15小题,每小题3分,共45分。在每小题给出的四个选项中,只有一项是符合题目要求的。1.“碳中和”有利于全球气候改善。下列有关C02的说法错误的是A.CO2是V形的极性分子B.CO,可催化还原为甲酸C.CO2晶体可用于人工增雨D.CO2是侯氏制碱法的原料之一【答案】A【解析】【分析】【详解】A.CO2的中心原子C的价层电子对数为2,无孤电子对,CO2的空间构型为直线形,其正负电荷中心重合,为非极性分子,A项错误:B.CO2可以被H2在催化剂作用下还原为甲酸,B项正确:C.固态二氧化碳(干冰)升华时吸热,可用于人工增雨,C项正确:D.侯氏制碱法中发生反应:NaC1+HO+NH+CO2=NaHCO3+NH,C1,CO2是生产原料之一,D项正确故选A。2.“乌铜走银”是我国非物质文化遗产之一。该工艺将部分氧化的银丝镶嵌于铜器表面,艺人用手边捂边揉搓铜器,铜表面逐渐变黑,银丝变得银光闪闪。下列叙述错误的是A.铜的金属活动性大于银B.通过揉搓可提供电解质溶液C.银丝可长时间保持光亮D.用铝丝代替银丝铜也会变黑【答案】D【解析】【分析】【详解】A.根据金属活动性顺序表,铜的金属活动性大于银,A项正确:B.通过揉搓,手上的汗水可提供电解质溶液,B项正确:C,银丝发生还原反应,氧化银转化为单质银,单质银活动性较弱,可长时间保持光亮,C项正确:第1页」共21页D.铜的活动性比铝弱,氧化铝不能被铜还原为单质铝,因此铜不会变黑,D项错误:答案选D。3.氢化可的松乙酸酯是一种糖皮质激素,具有抗炎、抗病毒作用,其结构简式如图所示。有关该化合物叙述正确的是OHA.分子式为C23HO6B.能使溴水褪色C.不能发生水解反应D.不能发生消去反应【答案】B【解析】【分析】【详解】A.由图可知该化合物的分子式为CxH32O6,故A错误:B.由图可知该化合物含有碳碳双键,能与溴发生加成反应而使溴水褪色,故B项正确:C.由图可知该化合物含有酯基,能发生水解反应,故C错误:D,由图可知该化合物含有羟基,且与羟基相连碳原子的邻位碳原子上连有氢原子,能发生消去反应,故D错误:故答案:B。4.对于下列实验,不能正确描述其反应的离子方程式是A.向氢氧化钡溶液中加入盐酸:HOH=HOB.向硝酸银溶液中滴加少量碘化钾溶液:Ag+H=AglC.向烧碱溶液中加入一小段铝片:2A+2OH+6H2O=2[A(OH)]+3H2↑D.向次氯酸钙溶液中通入少量二氧化碳气体:CIO+CO2+HO=HCIO+HC0:【答案】D【解析】【分析】此题考查离子方程式的书写。第2页」共21页【详解】A.化学方程式为Ba(OH)2+2HCI=BaC2+2H0,强酸,强碱,可溶性盐拆开,离子方程式H+OH=HO,A项正确:B.化学方程式为AgNO3+KI=KNO3+AglV,钾盐,硝酸盐要拆开,离子方程式为Ag+I厂=Agl↓,B项正确:C.化学方程式为2Al+2NaOH+6H,0=2Na[Al(OH)4]+3H,↑,离子方程式2A1+20H+6H,0=2[A1(OH)a丁+3H2个,C项正确:D.向次氯酸钙溶液中通入少量CO2气体,发生反应生成CCO3和HClO:Ca2++2ClO+H20+CO2一CaCO3V+2HClO,D项错误:故选D。5.下列实验现象与实验操作不相匹配的是实验操作实验现象将盛有F(OH3胶体的烧杯置于暗处,用红色激光笔照射烧杯在与光束垂直的方向看到一条光A中的液体亮的“通路”向盛有少量Mg(OHD2沉淀的试管中加入适量饱和NH,CI溶液,B白色沉淀溶解振荡C.向盛有3.0mL无水乙醇的试管中加人一小块金属钠有气泡产生向盛有2.0mL甲苯的试管中加人3滴酸性KMnO4,溶液,用D紫色不变力振荡A.AB.BC.CD.D【答案】D【解析】【分析】【详解】A.Fe(OH)3胶体具有丁达尔效应,A项正确:B.Mg(OH)2在溶液中存在溶解平衡:Mg(OH2(s)≥Mg2+(aq)+2OH(aq),NH可与oH结合为NH3·H,O,使C(OH)减小,溶解平衡正向移动,因此白色沉淀溶解,B项正确:第3页」共21页
喜欢就支持一下吧
点赞13 分享