2010年高考政治试卷(浙江)(解析卷)

第1页 / 共5页

第2页 / 共5页

第3页 / 共5页

第4页 / 共5页
该文档为免费文档,您可直接下载完整版进行阅读
2010年高考政治试卷(浙江)(解析卷)-初高中资料试题文库
2010年高考政治试卷(浙江)(解析卷)
此内容为免费资源,请登录后查看
0
免费资源
THE END
2010年普通高等学校招生全国统一考试(浙江卷)文科综合能力测试一一政治试题及答案24.面对近年来原材料劳动力等价格上升的压力,我国沿海某服装出口企业,把生产环节转移到劳动力、土地等生产要素具有优势的内陆地区,并致力于产品研发、品牌设计和营销推广,从而大大提高了产品出口竞争力。该企业竞争力提高的因素有①调整经营战略,利用资源优势②依靠技术创新,维持低价竞争③加强品牌建设,拓展销售渠道④调整产业结构,提高产品质量A.①②B.②④C.①③D.③④25.为抑制商品房价格过快上涨,促进房地产市场健康发展,我国政府采取了一系列增加保障性住房供给的措施,如增加价格明显低于商品房的经济适用房、共低收入者租用的廉价房等。政府出台这些措施是因为①增加经济适用房可以减少商品房购买需求②增加廉租房就能抑制商品房有效需求③经济适用房与廉租房互为替代品④增加保障性住房能缓解房地产市场的过度炒作A.①②B.②③C.①④D.③④26.如果甲国年利率为1%,乙国货币对甲国货币呈贬值趋势,预期一年后贬值为2%,那么,不考虑其他因素的条件下,从投资的角度看A.更多的资金将会流向甲国B.更多的资金将会流向乙国C.甲乙两国资金出现等量流动D.甲乙两国间停止资金流动世博会是战士人类文明成果的盛会,也是世界各国欢聚、沟通与合作的舞台。认识世博会的认识人类进步的捷径之一。回答27-28题。27.150多年来,一些重大发明,如照明、通信、汽车灯技术,都是在世博会上面世后才逐渐转化为主流产业的。从文化生活角度看,这是因为A.各具特色的民族文化使世界文化多姿多彩B.文化的传播与交融式历史发展的必然趋势C,文化的交流与借鉴是人类文明进步的重要动力D.现代大众传媒超越时空的强大功能加速了文化传播28.“城市,让生活更美好”一一2010年上海世博会主题,反映了当今世界各国对城市化进程中遇到的共同问题的关切,引领人们更多的去思考“什么是美好城市和美好生活”。上海世博会以“城市,让生活更美好”为主题表明①意识活动具有自觉选择性②社会意识具有相对独立性③社会意识总是与时俱进的④社会意识变化推动社会发展A.①②B.②④C.②③D.③429.2004年以来,中国通过原始创新、集成创新和引进消化吸收再创新,取得了一系列重大技术创新成果,形成了具有世界领先水品的告诉铁路技术体系。今天,中国己步入高铁时代,并正在成为高铁技术输出国。中国高铁的发展历程表明①创新就是对既往的否定和对现实的肯定②创新的过程必定是“扬弃”的过程第1页|共5页
喜欢就支持一下吧
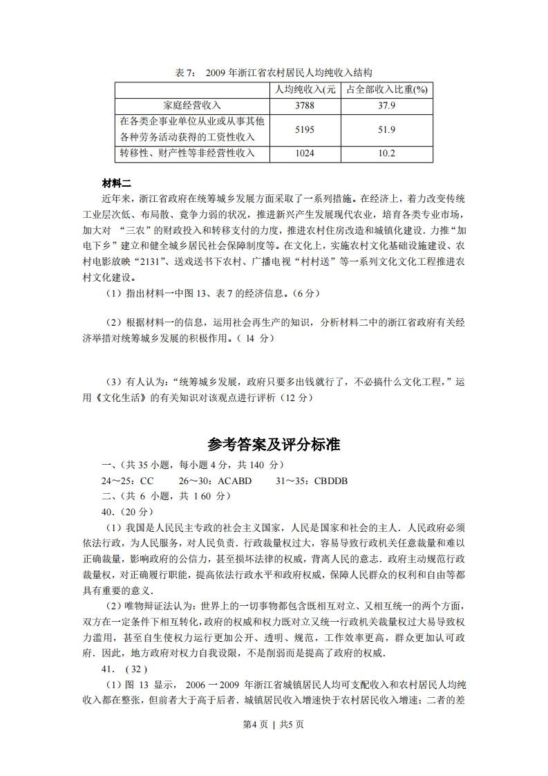
点赞5 分享