2014年高考政治试卷(上海)(答案)

第1页 / 共10页

第2页 / 共10页

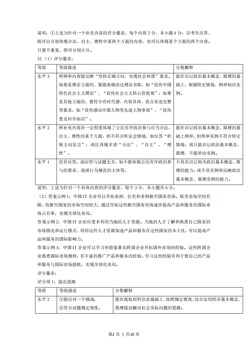
第3页 / 共10页

第4页 / 共10页
该文档为免费文档,您可直接下载完整版进行阅读
2014年高考政治试卷(上海)(答案)-初高中资料试题文库
2014年高考政治试卷(上海)(答案)
此内容为免费资源,请登录后查看
0
免费资源
THE END
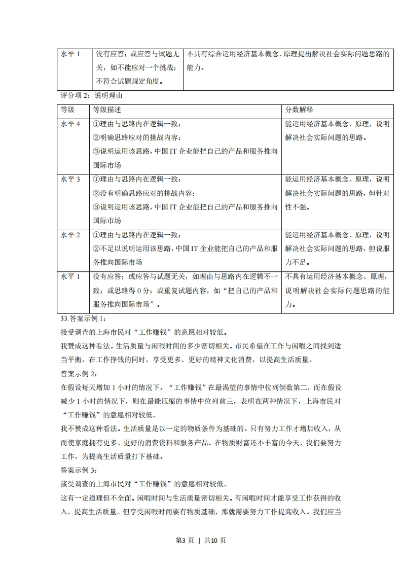
2014年普通高等学校招生全国统一考试政治(上海卷)答案答案:1-5:CABCC6-10 BCDBD11-15:ADBAB16-20:BCCBD21-25:BBDCC26-30:DAACB二、简答题31.(1)评分量表等级等级描述分数解释水平3所举措能起到“广泛”听取公民利益诉求的作用,如“邀请能综合运用政治基本概念、原理提各个阶层、各个领域代表参加”:或所举措能起到“充分”出解决社会实际问题的思路。听取公民利益诉求的作用,如“设计能让各个参会者充分表达诉求的发言机制”。水平2所举措能在一定程度上起到“广泛”听取公民利益诉求的作能综合运用政治基本概念、原理提用,但不具体,如“邀请各个阶层、各个领域代表参加”:出解决社会实际问题的思路,但不或所举措能一定程度上起到“充分”听取公民利益诉求的作具体。用,但只考虑个体的充分表达,如“设计能让各个参会者充分表达诉求的发言机制”。水平1没有应答:或应答与试题无关,如所举措施不能起到广泛、不具有综合运用政治基本概念、原充分听取公民利益诉求的作用。理提出解决社会实际问题思路的能力。(2)评分量表等级等级描述分数解释水平3所补充内容体现了公民有序政治参与应当合法、自主、理性能在识记政治基本概念、原理的基的某个方面,且符合听证会情境,如“诉求内容不得与宪法、础上,根据特定情境,例举相应实法律相抵触”、“遵守会议程序安排”、“真实表达正当的例。利益诉求”。水平2所补充内容在一定程度体现了公民有序政治参与应当合法、能在识记政治基本概念、原理的基自主、理性的某个方面,但不符合听证会情境,如仅答“积础上例举,但所举实例不符合特定极主动发言”:或仅再现术语“合法”、“自主”、“理情境:或只能识记政治基本概念、性”原理,不能举出实例。水平1没有应答:或应答与试题无关,如不能体现公民有序政治参不具有识记相关政治基本概念、原与的要求、混淆行为规范的主体等。理的能力:或不具有例举反映政治基本概念、原理实例的能力。第1页|共10页
喜欢就支持一下吧
点赞14 分享