2021年高考政治试卷(山东)(解析卷)

第1页 / 共16页

第2页 / 共16页

第3页 / 共16页

第4页 / 共16页
该文档为免费文档,您可直接下载完整版进行阅读
2021年高考政治试卷(山东)(解析卷)-初高中资料试题文库
2021年高考政治试卷(山东)(解析卷)
此内容为免费资源,请登录后查看
0
免费资源
THE END
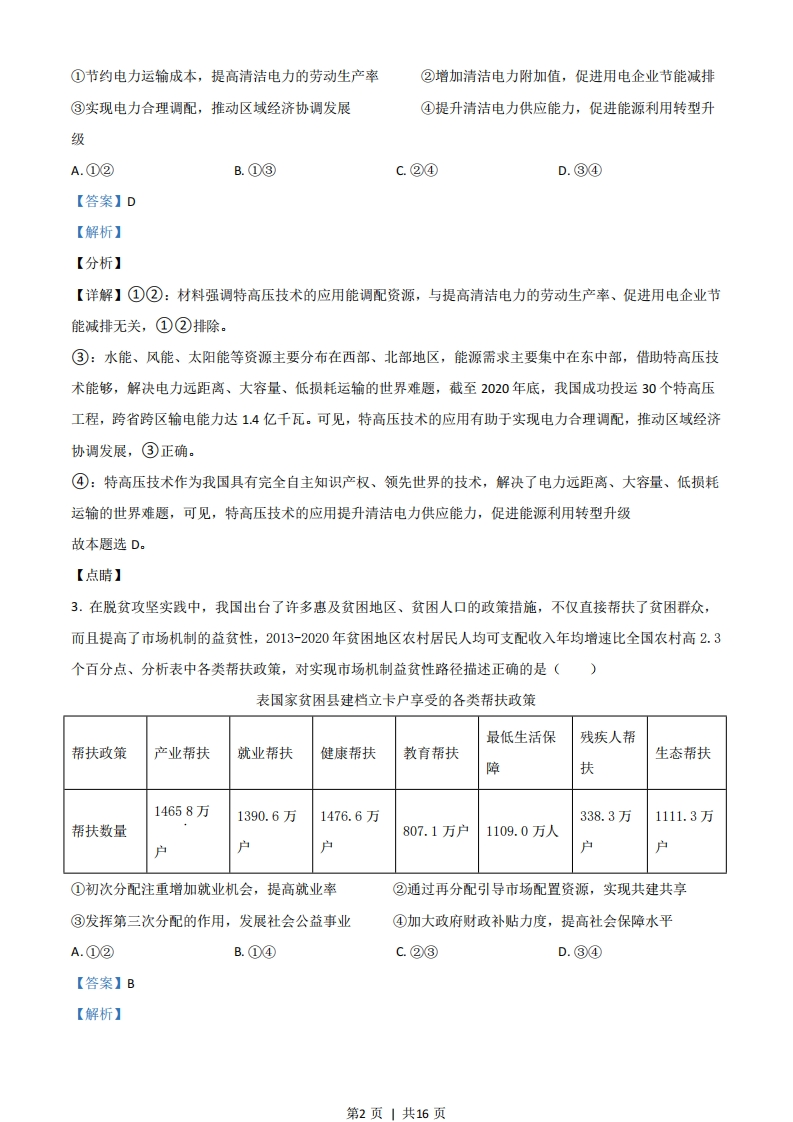
山东省2021年普通高中学业水平等级考试政治一、选择题:本题共15小题,年小题3分,共45分。每小题只有一个选项符合题目要求。1.下图反映的是某种商品供求变动对价格的影响(S表示供给,D表示需求),若不考虑其他因素,下列选项所描述的经济现象与下图所示相符的是()P(价格)Q(数量)①该商品是冰雪运动装备,冰雪运动日益普及,冰雪装备产业快速发展,冰运动装备价格上升②该商品是新能源汽车,国家大力推动新能源汽车产业发展,充电桩建设不断提速,新能源汽车价格总体下降③该商品是国产大豆,国产大豆种植面积不断增长,进口大豆数量明显增加,国产大豆价格高位回落④该商品是西瓜,炎热夏季西瓜大量上市,西瓜价格逐渐回落A.①②B.①③c.②④D.③④【答案】c【解析】【详解】图像显示供给大于需求,价格下降。①:冰雪运动装备价格上升与图像不符,①排除。②:国家大力推动新能源汽车产业发展,充电桩建设不断提速,新能源汽车的供给及需求都会上升,且供给大于需求,新能源汽车价格总体下降,②符合题意。③:题干未显示国产大豆供给大于需求,③不符合题意。④:炎热夏季西瓜大量上市,西瓜的供给和需求都有所上升,且供给大于需求,西瓜价格逐渐回落,④符合题意。故本题选C。2.我国清洁能源资源与负荷中心呈逆向分布(水能、风能、太阳能等资源主要分布在西部、北部地区,能源需求主要集中在东中部)。特高压技术作为我国具有完全自主知识产权、领先世界的技术,解决了电力远距离、大容量、低损耗运输的世界难题。截至2020年底,我国成功投运30个特高压工程,跨省跨区输电能力达1.4亿千瓦、特高压技术的应用能够()第1页|共16页
喜欢就支持一下吧
点赞10 分享