2016年高考政治试卷(新课标Ⅲ)(解析卷)

第1页 / 共17页

第2页 / 共17页

第3页 / 共17页

第4页 / 共17页
该文档为免费文档,您可直接下载完整版进行阅读
2016年高考政治试卷(新课标Ⅲ)(解析卷)-初高中资料试题文库
2016年高考政治试卷(新课标Ⅲ)(解析卷)
此内容为免费资源,请登录后查看
0
免费资源
THE END
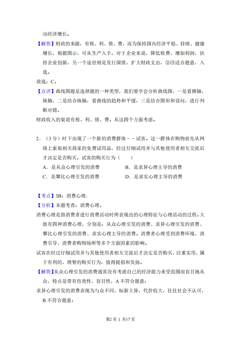
2016年全国统一高考政治试卷(新课标Ⅲ)事考答案与试题佩折一、选择题,1.(3分)如图反映我国2009~2015年的宏观经济状况,为保持国内经济平稳、持续增长,政府可以采取的财政措施是()GDP增长率阁PPI增长率(闲55q6.091041012136,902009年2010年2011年2012年2013年2014年2015年-17-19-19-2-10-15-52GDP增长米阁◆生产者出厂价格指数PPI-。-增长率阁(注:PPI是反映一定时期内全部工业产品出厂价格总水平变动趋势和程度的相对数。)①提高企业税费,增加财政收入②发行国债,扩大经济建设支出③降低企业税费,扶持企业创新④减少财政赤字,降低财政赤字率。A.①③B.①④C.②③D.②④【考点】7L:财政与宏观调控:8C:国家宏观调控的手段和目标,【分析】本题为曲线图,考查国家宏观调控的手段。曲线图横轴以2009年到2015年的时间为轴,纵轴左边是以GDP的增长率为轴,右边则以PPI的增长率为轴,读图可知,我国GDP增长率逐年下降,PPI增长率09-12年大幅上升,12年以后逐年下降,整体呈下降趋势。在经济增长滞缓、经济运行主要受需求不足制约时,政府可以采取扩张性财政政策,通过增加经济建设支出、减少税收,刺激总需求增长,降低失业率,拉第1页|共17页
喜欢就支持一下吧
点赞9 分享