2014年高考政治试卷(新课标Ⅰ)(解析卷)

第1页 / 共16页

第2页 / 共16页

第3页 / 共16页

第4页 / 共16页
该文档为免费文档,您可直接下载完整版进行阅读
2014年高考政治试卷(新课标Ⅰ)(解析卷)-初高中资料试题文库
2014年高考政治试卷(新课标Ⅰ)(解析卷)
此内容为免费资源,请登录后查看
0
免费资源
THE END
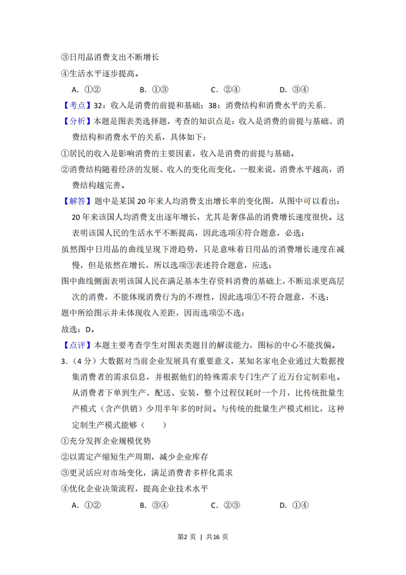
2014年全国高考政治试卷(新课标I)事考答来与试想解析一、选择题(共10小题,每小题4分,满分32分)1.(4分)按现行规定,金融机构人民币存款利率(年利率)一年期为3%,两年期为3.75%.老陈有10000元闲置资金,准备存两年,那么,这笔钱以一年期连续存(第一期利息计入第二期本金)两年的利息比存一个两年期的利息()A.少141元B.多141元C.少150元D.多150元【考点】67:利息收益的计算.【分析】题目主要考察利息的计算:题目属于一个计算题,需要学生明白利息的计算公示,以及本金到期后转存的区别,利息计算公式是:本金×利率×借款时间=利息:【解答】解析:按一年期连续存(第一期利息计入第二期本金)两年的利息为:10000元*3%+(10000元+10000元*3%)*3%=609元:如果存一个两年期的利息为:10000元*3.75%*2=750元:750元-609元=141元。因此,一年期连续存(第一期利息计入第二期本金)两年的利息比存一个两年期的利息少141元,故正确答案选A。【点评】题目简单,但是需要明白计算的方法。需要有耐心2.(4分)如图是某国20年来人均消费支出增长率的变化图。从图中可以推论出该国居民()14.0%12.0%奢侈品10.0%8.0%6.0%4.0%日用品2.0%0.0%①消费行为越来越不理性②收入差距不断扩大第1页|共16页
喜欢就支持一下吧
点赞11 分享