2011年高考政治试卷(四川)(空白卷)

第1页 / 共4页

第2页 / 共4页

第3页 / 共4页

第4页 / 共4页
已完成全部阅读,共4
2011年高考政治试卷(四川)(空白卷)-初高中资料试题文库
2011年高考政治试卷(四川)(空白卷)
此内容为免费资源,请登录后查看
0
免费资源
THE END
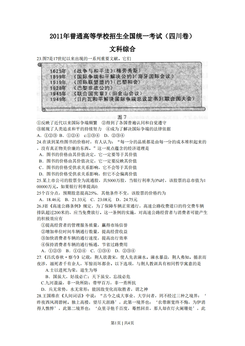
2011年普通高等学校招生全国统一考试(四川卷)文科综合23.图7是17世纪以来出现的一系列重要文献。它们G1625年4战争与和平法》(格劳秀斯)1899年国际争端和平解决公约》(海牙国际会议)1919年《国际联盟盟约》(巴黎和会)1928年《巴黎非战公约》1945年《联合国宪章》(旧金山会议)1949年《日内瓦和平解决国际争端总议定书(联合国大会)图7①反映了近代以来国际争端频繁②得到了各国普遍认同和自觉遵守③展现了人类追求和平的持续努力④成为了解决国际争端的法律依据A.①②③B.①②④c.①③④D.②③④24.在谈到某些图书的价格时,有人认为:“每一分的品质都是由每一分的成本堆积起来的,没有真正物美价廉的东西。”这一观点蕴含的经济道理是A.图书的价格由其价值决定,它一定要等于其价值B.图书的价格由其价值决定,它一定要反映其价值C.图书的价格受供求关系影响,它不会等于其价值D.图书的价格受供求关系影响,但它不会偏离价值25.某上市公司的股票全为流通股,共5000万股,当银行利率为3%时,该股票的总市值为100000万元。如果银行利率提高0.25个百分点,预期股息提高25%.其他条件不变,该股票的价格约为A.18.46元B.21.33元C.23.08元D.24.75元26.J省《高速公路条例》规定,为了保障车辆正常通行,高速公路收费道口的待交费车辆排队超过200米的,应当免费放行。这一条例的实施,对高速公路经营者与消费者可能产生的积极效应有①提高经营者的管理服务质量,赢得市场信誉②增加单位时间车辆通行数量,提高经营收益③加快消费者车辆的通行速度,提高出行效率④保持消费者车辆的通行畅通,节省过路费用A.①②③B.①②④C.①③④D.②③④27.《吕氏春秋·察今》记载:荆人欲袭宋,使人先表澭水。藩水暴益,荆人弗知。循表而夜涉,溺死者千有余人,军惊而坏都舍。以下选项,与荆人教训具有相同哲学寓意的是A士以进死为荣,退生为辱B.国虽大,好战必亡:天下虽安,忘战必危C九河盈溢,非一块所防:带甲百万,非一勇所抗D.兵无常势,水无常形:能因敌变化而取胜者,谓之神28王国维在《人间词话》中说:“古今之成大事业、大学问者,罔不经过三种之境界:昨夜西风调碧树。独上高楼,望尽天涯路’,此第一境界也:‘农带渐宽终不悔,为伊消得人憔悴’,此第二境界也:‘众里寻他千百度,蓦然回首,那人却在灯火阑珊处’,此第1页|共4页
喜欢就支持一下吧
点赞5 分享