2017年高考政治试卷(北京)(解析卷)

第1页 / 共26页

第2页 / 共26页

第3页 / 共26页

第4页 / 共26页
该文档为免费文档,您可直接下载完整版进行阅读
2017年高考政治试卷(北京)(解析卷)-初高中资料试题文库
2017年高考政治试卷(北京)(解析卷)
此内容为免费资源,请登录后查看
0
免费资源
THE END
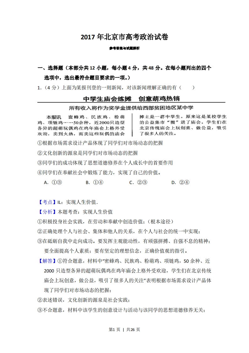
2017年北京市高考政治试卷事考答案与试题佩析一、选择题(本部分共12小题,每小题4分,共48分。在每小题列出的四个选项中,选出最符合题目要求的一项。)1.(4分)上面为某报刊登的一则新闻,对该新闻理解正确的有(中学生庙会练摊创意萌鸡热销所有收入将作为奖学金提供给西部贫困地区某中学本报讯蜜蜂鸡、,民族鸡、粉萌摊主是一群中学生。原来这是某校学生鸡、项链鸡…50余种,近2000只造型的公益集市“搬”进了庙会。学生们在各异的超萌玩偶鸡在鸡年庙会上格外受北京传统庙会上玩创意、做公益,吸引欢迎,卖到火热,而卖这些玩偶的庙会了很多人的关注。①根据市场需求设计产品体现了同学们对市场动态的把握②文化创新的源泉是同学们对市场动态的把握③同学们的成功体现了思想道德修养在个人成长中的首要作用④同学们在奉献社会中锻炼了能力,实现了自己的价值。A.①③B.①④C.②③D.②④【考点】L:实现人生价值,【分析】本题考查:实现人生价值①积极投身社会实践,在劳动和奉献中创造价值:(根本途径)②正确处理个人与社会、集体和他人的关系,在个人与社会的统一中实现:③在砥砺自我中走向成功。要发挥主观能动性,有顽强拼搏、自强不息的精神:要全面提高个人素质:要有坚定的理想信念,正确价值观的指引。【解答】①符合题意,材料中“密蜂鸡、民族鸡、粉萌鸡、项链鸡,50余种、近2000只造型各异的超萌玩偶鸡在鸡年庙会上格外受欢迎,学生们在北京传统庙会上玩创意,做公益,吸引了很多人的关注”表明根据市场需求设计产品体现了同学们对市场动态的把握:②表述错误,文化创新的源泉是社会实践:③不合题意,材料中该学生的创意设计与活动与该同学的思想道德修养无关:第1页|共26页
喜欢就支持一下吧
点赞12 分享