2023年高考政治试卷(海南)(空白卷)

第1页 / 共8页

第2页 / 共8页

第3页 / 共8页

第4页 / 共8页
该文档为免费文档,您可直接下载完整版进行阅读
2023年高考政治试卷(海南)(空白卷)-初高中资料试题文库
2023年高考政治试卷(海南)(空白卷)
此内容为免费资源,请登录后查看
0
免费资源
THE END
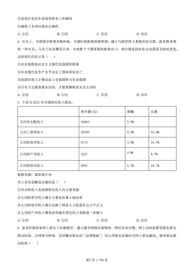
2023年海南省普通高中学业水平选择性考试思想政治注意事项:1.答卷前,考生务必将自己的姓名、准考证号填写在答题卡上。2。回答选择题时,选出每小题答案后,用铅笔把答题卡上对应题目的答案标号涂黑。如需改动,用橡皮擦干净后,再选涂其他答案标号。回答非选择题时,将答案写在答题卡上,写在本试卷上无效。3。考试结束后,将本试卷和答题卡一并交回。一、选择题:本题共22小题,每小题2分,共44分。在每小题给出的四个选项中,只有一项是最符合题目要求的。1.1848年2月,《共产党宣言》问世,这是人类思想史上的一个伟大事件,它科学论证了资本主义的必然灭亡和社会主义的必然胜利,号召全世界无产者联合起来,建立共产主义新社会。由此可见,《共产党宣言》()①是科学社会主义产生的客观前提②科学洞见了人类社会发展的客观规律③阐述了建立无产阶级政党的必要性④实现了社会主义从理论到实践的伟大飞跃A.①③B.①④C.②③D.②④2.100多年前,孙中山先生描绘了近代中国谋求现代化的蓝图:修建160万公里公路、16万公里铁路、3个世界级大海港…把这些当时遥不可及的梦想变为现实的,正是中国共产党领导的中国式现代化的宏伟实践。今天,中国己经全面建成小康社会,国际影响力、号召力显著提升,中华民族伟大复兴进入了不可逆转的历史进程。这表明,中国式现代化()①创造了全新的现代化标准②为实现中华民族伟大复兴指明了道路③开辟了具有普遍性的现代化新模式④最突出的优势是坚持中国共产党领导A.①②B.①③C.②④D.③④3.调查研究是我们党的传家宝,是谋事之基、成事之道。调查研究应真正把情况摸清、把问题找准、把对策提实,不断提出真正解决问题的新思路新办法,不能搞作秀式调研、盆景式调研、蜻蜓点水式调研。这说明,调查研究()①必须坚持实事求是,求真务实②应以解决问题为根本目的第1页|共8页
喜欢就支持一下吧
点赞6 分享