2012年高考政治试卷(安徽)(空白卷)

第1页 / 共4页

第2页 / 共4页

第3页 / 共4页

第4页 / 共4页
已完成全部阅读,共4
2012年高考政治试卷(安徽)(空白卷)-初高中资料试题文库
2012年高考政治试卷(安徽)(空白卷)
此内容为免费资源,请登录后查看
0
免费资源
THE END
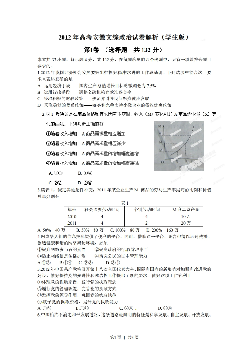
2012年高考安徽文综政治试卷解析(学生版)第I卷(选择题共132分)本卷共33小题,每小题4分,共132分。在每题给出的四个选项中,只有一项是符合题目要求的。1.2012年我国经济社会发展要突出把握好稳中求进的工作总基调。下列选项中符合这一要求且表述正确的是A.运用经济手段一国内生产总值增长日标略微调低为7.5%B.运用行政手段—调整金融机构存款准备金率C.采取积极的财政政策一规范并引导民间融资健康发展D.采取稳健的货币政策一落实和完善支持小微企业的税收优惠政策2.图1反映的是在商品价格和其它因素不变时,收入(M0变化引起A商品需求量(X)变化的曲线。下列判断正确的有M①随着收入增加,A商品需求量相应增加②随着收入增加,A商品需求量相应减少③随着收入增加,A商品需求量的增加幅度递增④随着收入增加,A商品需求量的增加幅度递减A.①③B.①④C.②③D.②④3.读表1,假定其他条件不变,2011年某企业生产M商品的劳动生产率提高的比例和价值总量分别是表1年份社会必要劳动时间个别劳动时间M商品总产量20104410万2011220万A.50%40万B.50%80万C.100%80万D.200%160万4.网络给人们的信息交流提供了便利的平台,同时,借助这一平台,谣言也得以迅速传播。创造健康和谐的网络舆论环境,必须①提升网络参与者的素养②提高政府的行政管理水平③防止网络信息传播扩散④增强公民的民主管理能力A.①②B.①④C.②③D.③④5.2012年中国共产党将召开第十八次全国代表大会。国际和国内的新形势对加强和改进党的建设、做好保持党的先进性和纯洁性工作提出了新的要求。做好这项工作有利于①体现党的性质宗旨,践行党的执政理念②履行党的管理职能,完善党的执政方式③发挥党的领导作用,巩固党的执政地位④赋子党的执政资格,提升党的执政能力A.①②B.①③C.②④.D.③④6.中国始终不渝走和平发展道路。这条道路最鲜明的特征是科学发展、自主发展、开放发展、第1页1共4页
喜欢就支持一下吧
点赞9 分享