2016年高考政治试卷(浙江)(4月)(空白卷)

第1页 / 共7页

第2页 / 共7页

第3页 / 共7页

第4页 / 共7页
该文档为免费文档,您可直接下载完整版进行阅读
2016年高考政治试卷(浙江)(4月)(空白卷)-初高中资料试题文库
2016年高考政治试卷(浙江)(4月)(空白卷)
此内容为免费资源,请登录后查看
0
免费资源
THE END
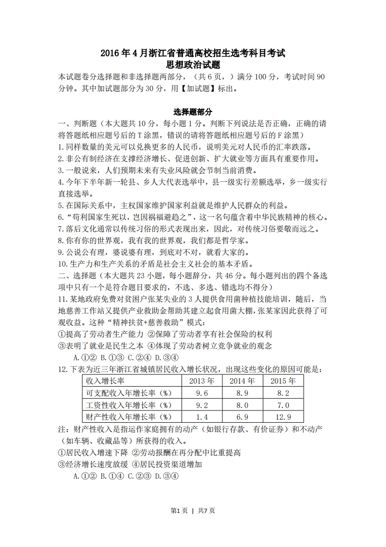
2016年4月浙江省普通高校招生选考科目考试思想政治试题本试题卷分选择题和非选择题两部分,(共6页,)满分100分,考试时间90分钟。其中加试题部分为30分,用【加试题】标出。选择题部分一、判断题(本大题共10分,每小题1分。判断下列说法是否正确,正确的请将答题纸相应题号后的T涂黑,错误的请将答题纸相应题号后的F涂黑)1.同样数量的美元可以兑换更多的人民币,说明美元对人民币的汇率跌落。2.非公有制经济在支撑经济增长、促进创新、扩大就业等方面具有重要作用。3.一般说来,人们预期未来有失业风险就会节制当前消费。4.今年下半年新一轮县、乡人大代表选举中,县一级实行差额选举,乡一级实行直接选举。5.在国际关系中,主权国家维护国家利益就是维护人民群众的利益。6.“苟利国家生死以,岂因祸福避趋之”,这一名句蕴含着中华民族精神的核心。7.落后文化通常以传统习俗的形式表现出来,因此,对传统习俗要敬而远之。8.你有你的世界观,我有我的世界观,我们都是哲学家。9.公说公有理,婆说婆有理,到底对不对,就看大家的。10.生产力和生产关系的矛盾是社会主义社会的基本矛盾。二、选择题(本大题共23小题,每小题辞分,共46分。每小题列出的四个备选项中只有一个是符合题目要求的,不选、多选、错选均不得分)11.某地政府免费对贫困户张某失业的3人提供食用菌种植技能培训,随后,当地慈善工作站又提供产业救助金帮助其建立起食用菌大棚,张某家因此获得了可观收益。这种“精神扶贫+慈善救助”模式:①提高了劳动者生产能力②保障了劳动者享有社会保险的权利③表明了就业是民生之本④体现了劳动者树立竞争就业的观念A.①②B.①③C.②④D.③④12.下表为近三年浙江省城镇居民收入增长状况,出现这些变化的原因可能是:收入增长率2013年2014年2015年可支配收入年增长率(%)9.68.98.2工资性收入年增长率(%)9.28.07.0财产性收入年增长率(%)1.46.912.9注:财产性收入是指运作家庭拥有的动产(如银行存款、有价证券)和不动产(如车辆、收藏品等)所获得的收入。①居民收入增速下降②劳动报酬在再分配中比重提高③经济增长速度放缓④居民投资渠道增加A.①②B.①④C.②③D.③④第1页1共7页
喜欢就支持一下吧
点赞10 分享