2021年高考历史试卷(全国甲卷)(空白卷)

第1页 / 共5页

第2页 / 共5页

第3页 / 共5页

第4页 / 共5页
该文档为免费文档,您可直接下载完整版进行阅读
2021年高考历史试卷(全国甲卷)(空白卷)-初高中资料试题文库
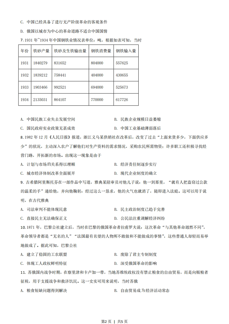
2021年高考历史试卷(全国甲卷)(空白卷)
此内容为免费资源,请登录后查看
0
免费资源
THE END
2021年普通高等学校招生全国统一考试(全国甲卷)文综历史试题一、选择题1.老子认为,“失道而后德,失德而后仁,失仁而后义,失义而后礼”。孔子则说,“不学礼,无以立”,要“非礼勿视,非礼勿听,非礼勿言,非礼勿动”。这反映出,当时他们A.反思西周的礼乐文化B.迎合封建贵族政治诉求C.主张维护夏商周制度D.得到统治者的积极支持2.汉代,中央各部门长官与地方各郡太守自行辟召属官,曾一度出现“名公巨卿,以能致贤才为高:而英才俊士,以得所依秉为重”的现象。能够保障辟召制度有效运作的是A.分科考试选官制建立B.监察体系的改进C.郡国并行制度的完善D.察举制度的实施3.宋代盛行婚姻论财,遭到一些士大夫的批评。南宋理学家张弑认为,“婚姻结好,岂为财物?”甚至表示“治其尤甚者,以正风俗”。还有理学家强调婚姻是“合二姓之好”,上能事先祖,下可继后世。这反映了当时理学家A.淡化婚姻中的宗族观念B.意图维护礼教纲常C.背离政府对民俗的引导D.促成婚姻习俗变革4.明代,在浙江桐乡县,地方官员若出身进士,当地的秀才就“不胜谄事”,若出身举人,便随意提出要求,“苟不如意,便加词色犯之”。这现象反映出A官员士绅之间关系紧张B.士人舆论左右地方政事C出身等级决定行政能力D.科考功名影响官员威望5.1861年,慈禧发动政变处置政敌时,特别把“不能尽心和议”列为罪状。英国人在华创办的《北华捷报》称:“在这个特别的关头,我们要比我们同中国发生联系的其他任何时期,更有必要去支持帝国的现存政府。”由此可知A.太平天国将面临更严峻的形势B.清政府沦为洋人的朝廷C.清廷顽固派势力地位得到加强D.传统的外交体制被抛弃6.1921年2月,蔡和森写信给陈独秀,讨论马克思学说与中国无产阶级的关系时称:“西方大工业国的无产阶级常常受其资本家的贿买、笼络而不自觉…此所以社会革命不发生于资本集中、工业极盛、殖民地极官之英、美、法,而发生于殖民地极少、工业落后之农业国俄罗斯也。”他意在强调A.社会革命不会发生在发达资本主义国家B无产阶级受资本家笼络而失去革命动力第1页1共5页
喜欢就支持一下吧
点赞9 分享