2010年高考历史试卷(全国卷Ⅰ)(空白卷)

第1页 / 共5页

第2页 / 共5页

第3页 / 共5页

第4页 / 共5页
该文档为免费文档,您可直接下载完整版进行阅读
2010年高考历史试卷(全国卷Ⅰ)(空白卷)-初高中资料试题文库
2010年高考历史试卷(全国卷Ⅰ)(空白卷)
此内容为免费资源,请登录后查看
0
免费资源
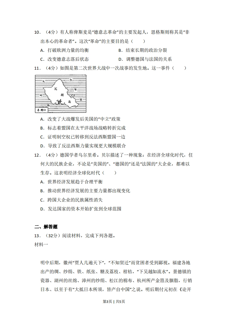
THE END
2010年全国高考历史试卷(全国卷I)一、在每题给出的四个选项中,只有一项是符合题目要求的.1.(4分)中国古代常用五行相生相克解释朝代更替,称作“五德”。每个朝代在“五德”中都有相应的次序。曹魏被定为“土德”,通过“禅让”代魏的西晋应为()A.金德B.木德C.水德D.火德2.(4分)欧阳修上疏说:“京城近有雕印文集二十卷,名为《宋文》者,多是当今议论时政之言详其语言,不可流布,而雕印之人,不知事体,窃恐流布渐广,传之虏中,大于朝廷不变…(请)今后如有不经官司详令,妄行雕印文集,并不得货卖。”这反映了()A.宋代活字印刷开始普及B.书籍出版业受到政府的有效管理C.北宋与契丹关系紧张D.文化传播方式变化影响政府管理3.(4分)表11885~1892年田赋、厘金、关税占清政府年收入百分比年份总额(千两)田赋(%)厘金(%)关税(%)18857827638.617.918.818878578736.419.624.318898618735.517.425.718919539433.417.125.118928881635.217.226.0表中反映了这一时期()A.政府强化了对关税的控制B.连年战争使农村经济日趋调敝C.民族工商业发展陷入停滞D,财政收入越来越倚重商品流通4.(4分)1913年,某身着日式服装的革命党人途遇一老农,老农询问其国籍,某称“予中华民国人也”。老农“忽作惊状,似绝不解中华民国为何物者”,第1页1共5页
喜欢就支持一下吧
点赞6 分享