2016年高考历史试卷(浙江)(4月)(空白卷)

第1页 / 共12页

第2页 / 共12页

第3页 / 共12页

第4页 / 共12页
该文档为免费文档,您可直接下载完整版进行阅读
2016年高考历史试卷(浙江)(4月)(空白卷)-初高中资料试题文库
2016年高考历史试卷(浙江)(4月)(空白卷)
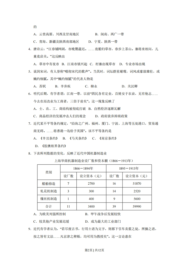
此内容为免费资源,请登录后查看
0
免费资源
THE END
2016年4月浙江省普通高校招生选考科目考试历史试题2016.4考生须知:1.本试题卷分选择题和非选择题两部分,共6页,满分100分,考试时间90分钟。其中加试题部分为30分,用【加试题】标出。2.考生答题前,务必将自己的姓名、准考证号用黑色字迹的签字笔或钢笔填写在答题纸上3.选择题的答案须用2B铅笔将答题纸上对应题目的答案标号涂黑,如要改动,须将原填涂处用橡皮擦净。4.非选择题的答案须用黑色字迹的签字笔或钢笔写在答题纸上相应区域内,答案写在本试题卷上无效。选择题部分一、选择题(本大题共30小题,每小题2分,共60分。每小题列出的四个备选项中只有一个是符合题目要求的,不选、多选、错选均不得分)1.周初分封而建的鲁国,曾诞生过大思想家孔子。观察右图,鲁国位于西周时期示意图A.①B.②c.③D.④2.有学者援引“漠然无为而无不为也,澹然无治而无不治也”以总结汉初统治思想。据此判断,汉初统治者吸收了先秦时期A.法家思想B.道家思想C.墨家思想D.儒家思想3.秦朝经略西南夷,开五尺道,该地区开始进入中原统一政权的版图。“五尺道”位于今天第1页1共12页
喜欢就支持一下吧
点赞10 分享