2015年高考历史试卷(天津)(空白卷)

第1页 / 共5页

第2页 / 共5页

第3页 / 共5页

第4页 / 共5页
该文档为免费文档,您可直接下载完整版进行阅读
2015年高考历史试卷(天津)(空白卷)-初高中资料试题文库
2015年高考历史试卷(天津)(空白卷)
此内容为免费资源,请登录后查看
0
免费资源
THE END
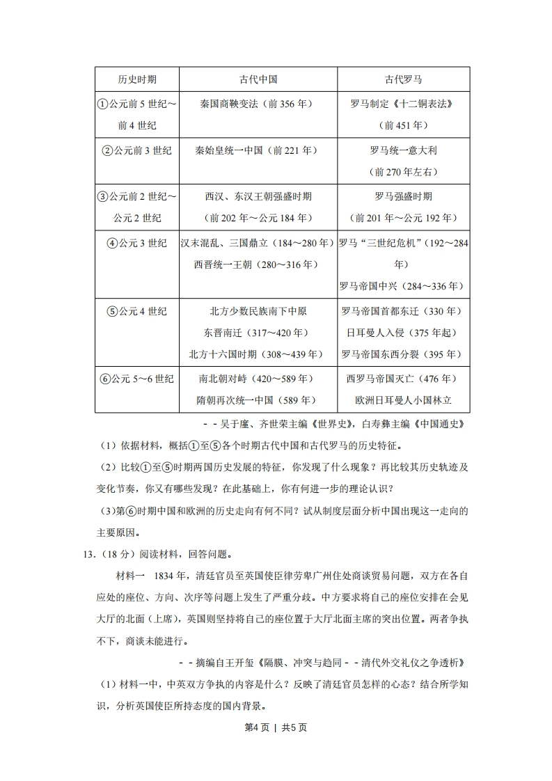
2015年天津市高考历史试卷一、选择思1.(4分)“其制两柄上弯,高可三尺…其所盛种粒,各下通足窍,仍旁挟两辕,可容一牛,用一人牵,傍一人执耧,且行且摇,种乃自下。”这段话描述的农具是()2.(4分)秦汉时期设立了朝议制度,凡遇军国大事,皇帝往往“下其议”于群臣,议定的结果,通常由宰相领衔上奏,最后必须经皇帝裁决,方能施行。这一制度()A.表明军国大事最终由朝臣议定B.反映了皇权与相权的矛盾C.起到了限制、监督皇权的作用D.有利于皇帝决策时集思广益3.(4分)维多里诺是14~15世纪意大利的教育家。他奉行“身心发展并重”的教育理想,注重发展学生个性,重视骑马、剑术、跳舞、游泳等方面的能力培养。他还要求学生研读古罗马作品和基督教作品,视之为道德教育重要内容。这反映出()A.人文主义的教育理念B.宗教制约着教育发展C.教育摆脱了宗教束缚D.文艺复兴尚未影响教育领域4.(4分)茶叶于1650年前后引进英国时,是一种贵族享用的奢侈品,每磅售价6至10英镑,相当于一个男仆年工资2倍左右。然而一个世纪后,饮茶逐渐在英国城乡各阶层中普及,茶叶成为英国人不可缺少的普通消费品。引起这一变化的主要原因是()A.中国茶叶产量大增B.英国颁布《航海条例》C.世界贸易较大发展D.英国工业革命开始5.(4分)天津开埠后,直隶顺德府(今河北邢台)农民开始在农闲时结伙赴陕甘蒙等地贩第1页1共5页
喜欢就支持一下吧
点赞14 分享