2021年高考历史试卷(全国乙卷)(解析卷)

第1页 / 共12页

第2页 / 共12页

第3页 / 共12页

第4页 / 共12页
该文档为免费文档,您可直接下载完整版进行阅读
2021年高考历史试卷(全国乙卷)(解析卷)-初高中资料试题文库
2021年高考历史试卷(全国乙卷)(解析卷)
此内容为免费资源,请登录后查看
0
免费资源
THE END
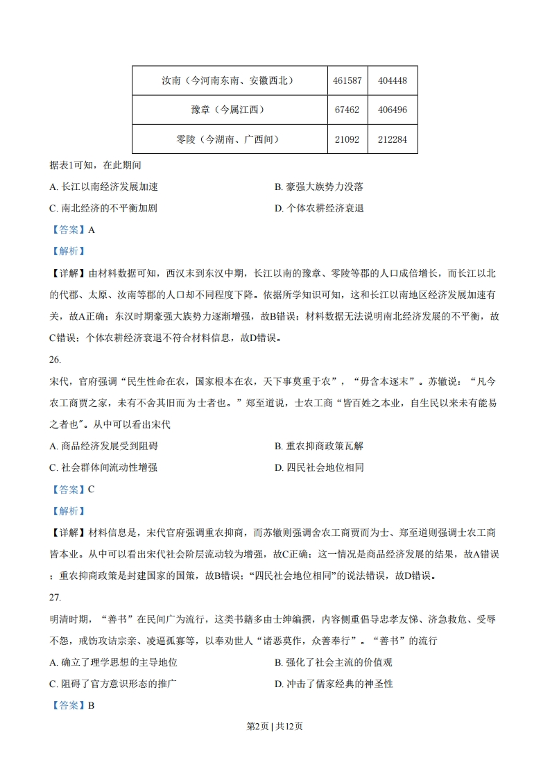
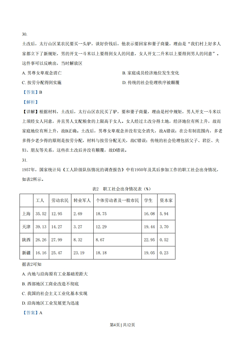
绝密★启用前2021年普通高等学校招生全国统一考试文科综合能力测试·历史部分注意事项:1.答卷前,考生务必将自己的姓名、准考证号填写在答题卡上。2.回答选择题时,选出每小题答案后,用铅笔把答题卡上对应题目的答案标号涂黑。如需改动,用橡皮擦干净后,再选涂其他答案标号。回答非选择题时,将答案写在答题卡上。写在本试卷上无效。3.考试结束后,将本试卷和答题卡一并交回。一、选择题:本题共35小题,每小题4分,共140分。在每小题给出的四个选项中,只有一项是符合题目要求的。24.西周分封制下,周天子与诸侯国君将包括土地及人口的采邑赐给卿、大夫作为世禄。西周中期以后,贵族所获采邑越来越多,到春秋时期,有的诸侯国一个大夫的采邑就多达数十个。这说明A.土地国有制度废除B.分封体制不断强化C.诸侯国君权力巩固D.社会生产持续发展【答案】D【解析】【详解】根据题干并结合所学可知,西周时期诸侯国接受天子分封并进行世袭统治,西周中期至春秋时期,由于生产力不断发展,垦田数量增多,推动了诸侯国内部分封规模的扩大,故D项正确:井田制在战国改革变法中被废除,排除A项:春秋时期,随着诸侯国实力增强,传统分封体制受到冲击,天子权威日益削弱,排除B项:材料信息不能直接体现对诸侯国君权力地位的影响,排除C项。故选D。25.表1西汉末、东汉中期部分地区民户数量表单位:户都名西汉末东汉中期代郡(今河北、山西间)5677120123太原(今属山西)16986330902南阳(今河南南部及湖北、陕西部分地区)359316528551第1页1共12页
喜欢就支持一下吧
点赞11 分享