2021年高考历史试卷(江苏)(解析卷卷)

第1页 / 共12页

第2页 / 共12页

第3页 / 共12页

第4页 / 共12页
该文档为免费文档,您可直接下载完整版进行阅读
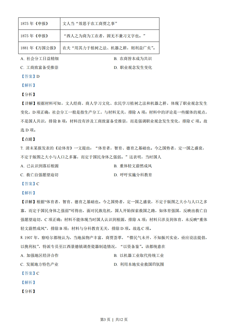
2021年高考历史试卷(江苏)(解析卷卷)-初高中资料试题文库
2021年高考历史试卷(江苏)(解析卷卷)
此内容为免费资源,请登录后查看
0
免费资源
THE END
2021年江苏省高考历史试题一、单项选择题1.有学者认为,《睡虎地秦简·为吏之道》是供学习为吏者使用的识字课本。其末尾附录的两条魏律(颁布于公元前252年)规定:商贾和经营客店者“勿令为户”,不分给他们田地、房屋:派其从军,杀牛犒赏全军时,不给他们肉吃。由此可见A.魏律成为秦吏准绳B.强制耕战成效显著C.秦国实行以吏为师D.抑商思想影响渐广【答案】D【解析】【分析】【详解】材料反映了秦简中收录了魏律中打击和抑制商人的两条法律条文,这说明战国时期抑商思想影响渐广,D项正确:秦简收录两则魏律条文,不代表秦吏以魏律为准绳,排除A项:材料强调的是抑商思想,没有涉及强制耕战,排除B项:材料强调的是秦国对商人的抑制,没有体现以吏为师,排除C项。故选D项。【点睛】2.《史记·淮阴侯列传》:“吾如淮阴,淮阴人为余言,韩信虽为布衣时,其志与众异。其母死,贫无以葬,然乃行营高散地,令其旁可置万家。余视其母冢,良然”。在这里,司马迁采用的史学方法是A.档案文献与现场考察结合B.口述资料与实地深访互证C.出土简牍与历史文献参校D.民间传说与墓志铭文比对【答案】B【解析】【分析】【详解】根据材料可知,太史公说:我到淮阴,淮阴人对我说,韩信即使是平民百姓时,他的心志就与众不同。他母亲死了,家中贫困无法埋葬,可他还是到处寻找又高又宽敞的坟地,让坟墓旁可以安置万户人家。我看了他母亲的坟墓,的确如此。故司马迁采用的史学方法是口述资料与实地探访互证,B项正确:材料没有涉及档案文献、出土简牍、墓志铭文等信息,排除ACD项。故选B项。【点睛】3.唐代李逢吉作科举主考官时,一次性录取的几十位进士,均为出身贫寒的士子。他的政敌李德裕亦“颇为寒素开路”,以致被贬谪时,“八百孤寒齐下泪”。由此可知唐代科举A.加强了君主集权B.促进了阶级流动第1页」共12页
喜欢就支持一下吧
点赞15 分享