2022年高考历史试卷(浙江)(6月)(解析卷)

第1页 / 共18页

第2页 / 共18页

第3页 / 共18页

第4页 / 共18页
该文档为免费文档,您可直接下载完整版进行阅读
2022年高考历史试卷(浙江)(6月)(解析卷)-初高中资料试题文库
2022年高考历史试卷(浙江)(6月)(解析卷)
此内容为免费资源,请登录后查看
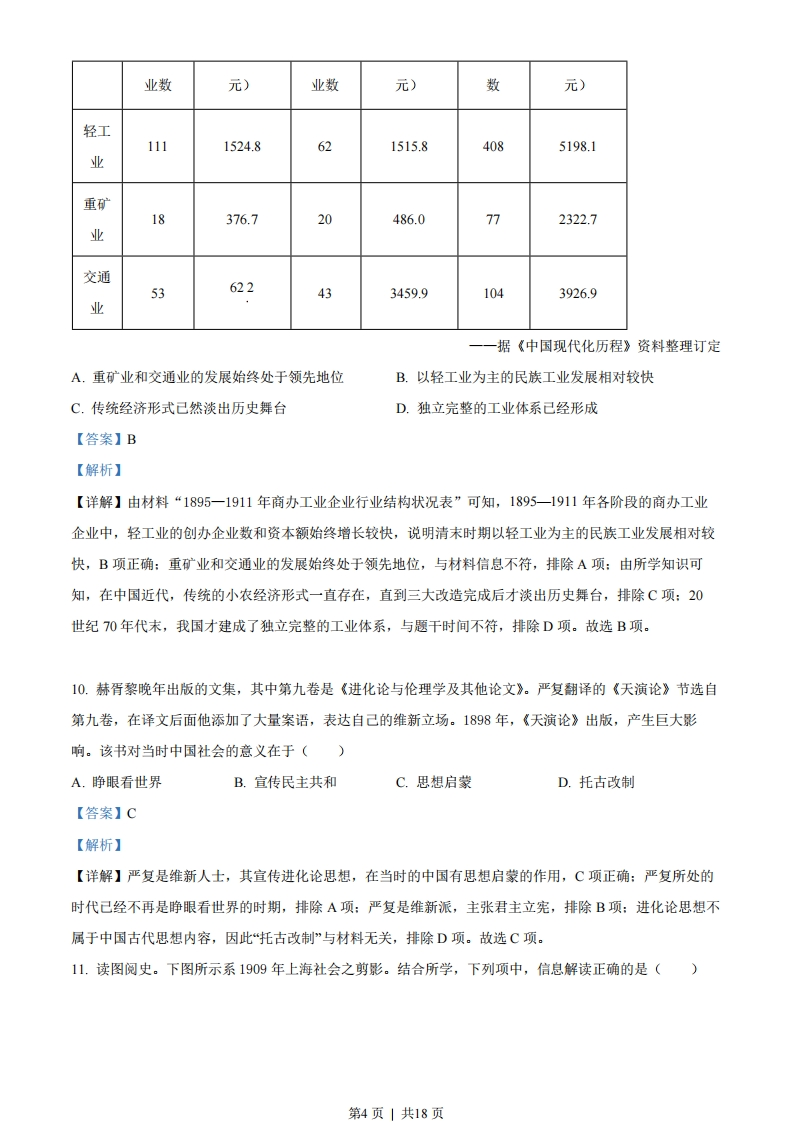
0
免费资源
THE END
历史试题一、选择题(本大题共25小题,每小题2分,共50分。每小题列出的四个备选项中只有一个是符合题目要求的,不选、多选、错选均不得分)1.谈及个人的政治抱负和所心仪的时代,孔子说:“周监于二代,郁郁乎文哉!吾从周。”下列项中,与孔子“从周”相关的是()A.“封建亲戚,以蕃屏周”B.“海内为郡县,法令由一统”C.“罢黜百家,独尊儒术”D.“上品无寒门,下品无世族”【答案】A【解析】【详解】“从周”是指孔子推崇的主张周代的礼制,维护有序的等级秩序,“封建亲戚,以藩屏周”是周代的分封制,维护了等级秩序,A项正确:“海内为郡县,法令由一统”是战国以后的郡县制,排除B项:“罢黜百家,独尊儒术”是西汉董仲舒的儒学独尊主张,排除C项:“上品无寒门,下品无世族”涉及魏晋时期的九品中正制,排除D项。故选A项。2.“长太息以掩涕兮,哀民生之多艰”,出自一首政治抒情长诗。作者毕生追求“美政”,其作品充满对家国的炽热情感和深切忧念。他是()A.墨子B.韩非C.屈原D.杜甫【答案】C【解析】【详解】根据材料“长太息以掩涕兮,哀民生之多艰”并结合所学可知其出于文学作品《离骚》,属于屈原的作品,他的作品充满对家国的炽热情感和深切忧念,C项正确:墨子代表中下层平民的利益,与毕生追求“美政”不符合,排除A项:韩非代表法家,主张严刑峻法,排除B项:杜甫的文学作品是唐诗,与材料信总不符合,排除D项。故选C项。3.中国是纸的发明地,敏惜字纸是中华民族的传统美德。经过考古工作者的不解努力,目前己知书写用纸的发明可能是在(A西汉B.唐代C.北宋D.元代【答案】A【解析】【详解】由所学知识可知,考古学家在西安灞桥、甘肃天水、敦煌等地几次发现了西汉时期的麻纸,有的纸上面还有文字和地图,这证明在西汉时己出现书写用纸,A项正确:考古发掘表明,目前己知书写用纸的发明可能出现在西汉时,而非唐代和北宋,排除B项、C项:目前己知在西汉时可能己产生书写用纸,第1页|共18页
喜欢就支持一下吧
点赞6 分享