2020年高考生物试卷(北京)(解析卷)

第1页 / 共24页

第2页 / 共24页

第3页 / 共24页

第4页 / 共24页
该文档为免费文档,您可直接下载完整版进行阅读
2020年高考生物试卷(北京)(解析卷)-初高中资料试题文库
2020年高考生物试卷(北京)(解析卷)
此内容为免费资源,请登录后查看
0
免费资源
THE END
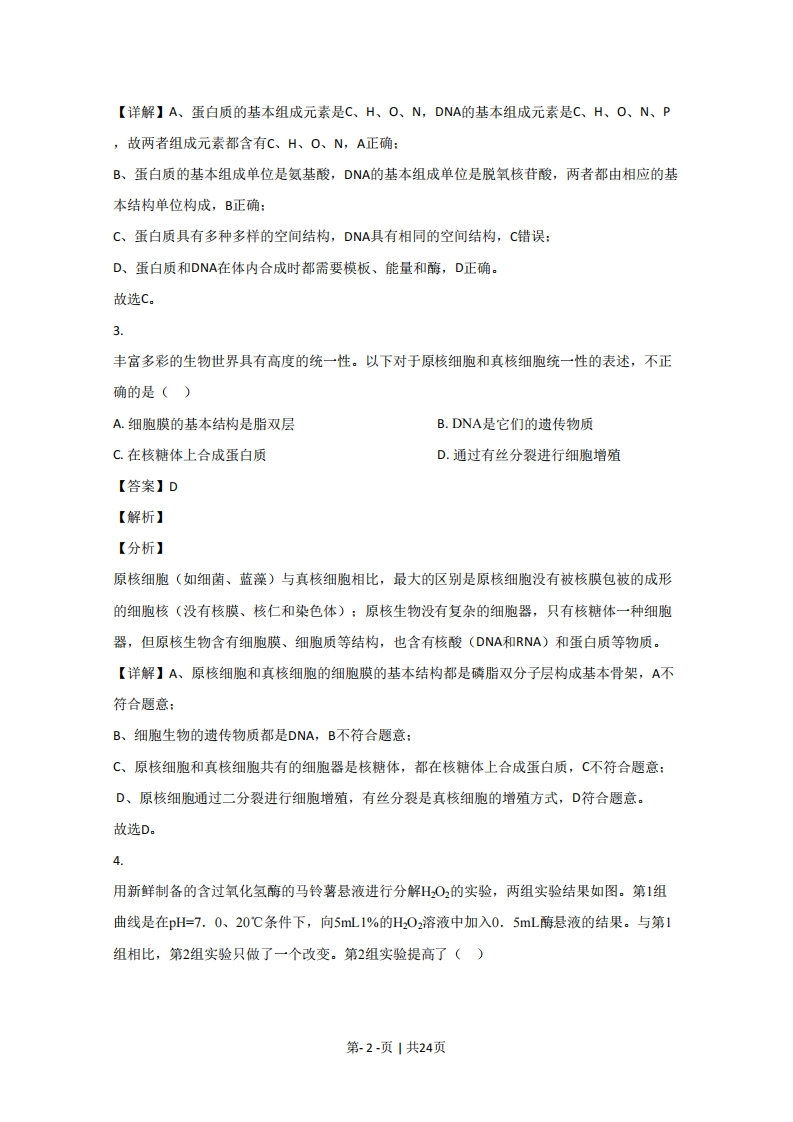
2020北京生物高考题1.在口腔上皮细胞中,大量合成ATP的细胞器是()A.溶酶体B.线粒体C.内质网D.高尔基体【答案】B【解析】【分析】口腔上皮细胞属于动物细胞,其中的线粒体能进行有氧呼吸作用的二三阶段。【详解】A、溶酶体的作用是分解衰老损伤的细胞器,吞噬并杀死侵入细胞的病毒和病菌,A错误:B、线粒体中可进行有氧呼吸作用的二三阶段,释放大量能量,合成大量ATP,B正确:C、内质网是蛋白质的加工车间和脂质的合成车间,C错误:D、高尔基体加工、分类和包装由内质网发送来的蛋白质,D错误。故选B。2.蛋白质和DNA是两类重要的生物大分子,下列对两者共性的概括,不正确的是()A.组成元素含有C、H、O、NB.由相应的基本结构单位构成C.具有相同的空间结构D.体内合成时需要模板、能量和酶【答案】C【解析】【分析】1、蛋白质的基本组成元素是C、H、O、N等,基本组成单位是氨基酸,氨基酸通过脱水缩合反应形成肽链,肽链盘曲折叠形成具有一定的空间结构的蛋白质,因此蛋白质是由氨基酸聚合形成的生物大分子。2、核酸的基本组成元素是C、H、O、N、P,基本组成单位是核苷酸,核苷酸聚合形成核苷酸链,核酸是由核苷酸聚合形成的生物大分子,核酸在生物的遗传、变异和蛋白质的生物合成中具有重要作用。3、蛋白质的基本组成单位氨基酸、核酸的基本组成单位核苷酸,都以碳链为骨架,因此蛋白质和核酸都是以碳链为骨架。第-1-页1共24页【详解】A、蛋白质的基本组成元素是C、H、O、N,DNA的基本组成元素是C、H、O、N、P,,故两者组成元素都含有C、H、O、N,A正确:B、蛋白质的基本组成单位是氨基酸,DNA的基本组成单位是脱氧核苷酸,两者都由相应的基本结构单位构成,B正确:C、蛋白质具有多种多样的空间结构,DNA具有相同的空间结构,C错误:D、蛋白质和DNA在体内合成时都需要模板、能量和酶,D正确。故选C。义丰富多彩的生物世界具有高度的统一性。以下对于原核细胞和真核细胞统一性的表述,不正确的是()A.细胞膜的基本结构是脂双层B.DNA是它们的遗传物质C.在核糖体上合成蛋白质D.通过有丝分裂进行细胞增殖【答案】D【解析】【分析】原核细胞(如细菌、蓝藻)与真核细胞相比,最大的区别是原核细胞没有被核膜包被的成形的细胞核(没有核膜、核仁和染色体):原核生物没有复杂的细胞器,只有核糖体一种细胞器,但原核生物含有细胞膜、细胞质等结构,也含有核酸(DNA和RNA)和蛋白质等物质。【详解】A、原核细胞和真核细胞的细胞膜的基本结构都是磷脂双分子层构成基本骨架,A不符合题意:B、细胞生物的遗传物质都是DNA,B不符合题意:C、原核细胞和真核细胞共有的细胞器是核糖体,都在核糖体上合成蛋白质,C不符合题意:D、原核细胞通过二分裂进行细胞增殖,有丝分裂是真核细胞的增殖方式,D符合题意。故选D。8用新鲜制备的含过氧化氢酶的马铃薯悬液进行分解HzO2的实验,两组实验结果如图。第1组曲线是在pH=7.0、20℃条件下,向5mL1%的Hz02溶液中加入0.5mL酶悬液的结果。与第1组相比,第2组实验只做了一个改变。第2组实验提高了()第-2-页1共24页2.52.0第2组名1.5鸡1.0◇第1组0.50.0402345反应时间A.悬液中酶的浓度B.Hz02溶液的浓度C.反应体系的温度D.反应体系的pH【答案】B【解析】【分析】影响酶活性的因素主要是温度和pH,在最适温度(pH)前,随着温度(pH)的升高,酶活性增强:到达最适温度(pH)时,酶活性最强:超过最适温度(pH)后,随着温度(pH)的升高,酶活性降低。另外低温酶不会变性失活,但高温、pH过高或过低都会使酶变性失活。由图可知,第2组比第1组生成的氧气的总量高。【详解】A、提高酶的浓度能够提高速率,不能提高氧气的量,A错误:B、提高H2O2溶液的浓度,就是提高底物浓度,产物的量增加,B正确:C、适度的提高温度可以加快反应速率,不能提高产物的量,C错误:D、改变反应体系的H,可以改变反应速率,不能提高产物的量,D错误。故选B。【点睛】为探究干旱对根尖细胞有丝分裂的影响,用聚乙二醇溶液模拟干旱条件,处理白刺花的根尖,制片(压片法)后用显微镜观察染色体变异(畸变)的情况,细胞图像如图。相关叙述正确的是()第-3-页1共24页
喜欢就支持一下吧
点赞5 分享