2024年高考生物试卷(浙江)(1月)(空白卷)

第1页 / 共10页

第2页 / 共10页

第3页 / 共10页

第4页 / 共10页
该文档为免费文档,您可直接下载完整版进行阅读
2024年高考生物试卷(浙江)(1月)(空白卷)-初高中资料试题文库
2024年高考生物试卷(浙江)(1月)(空白卷)
此内容为免费资源,请登录后查看
0
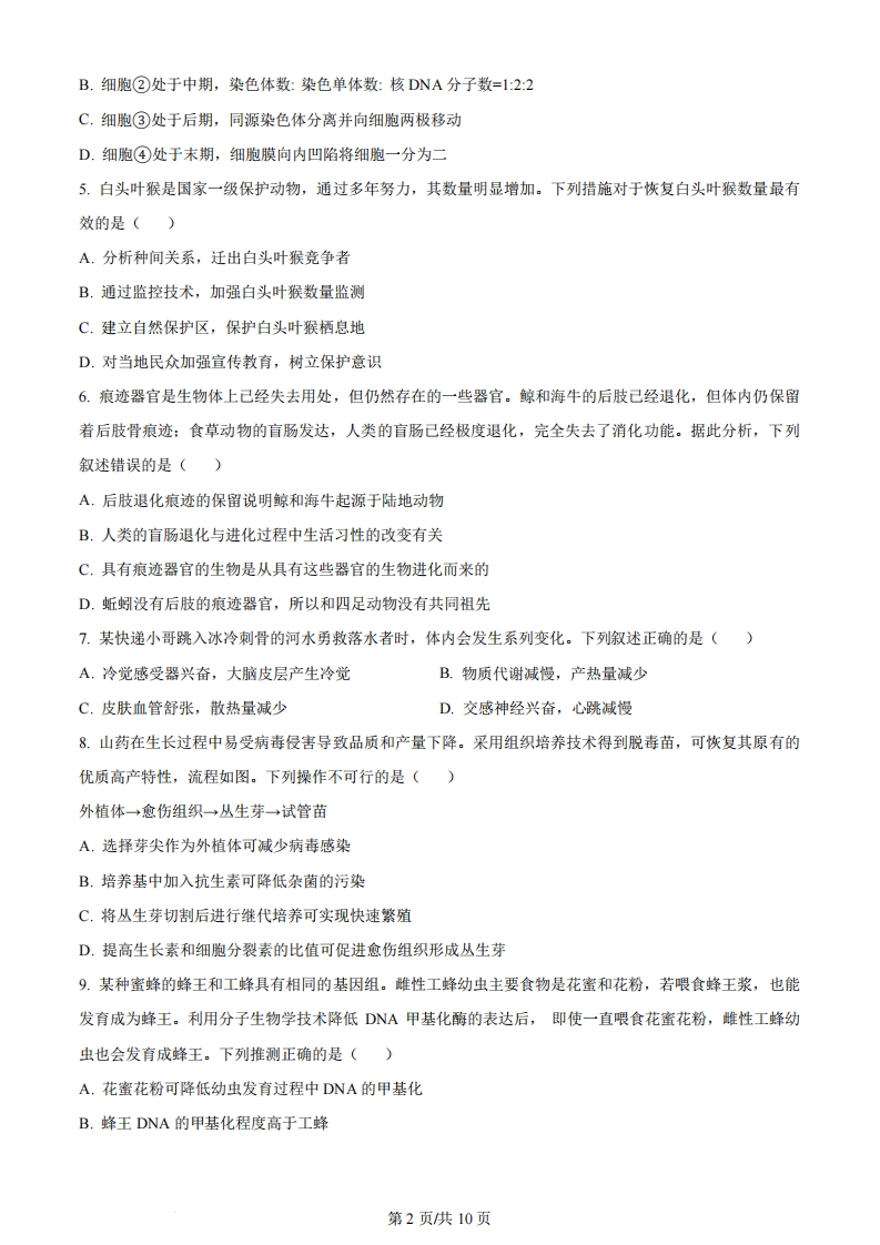
免费资源
THE END
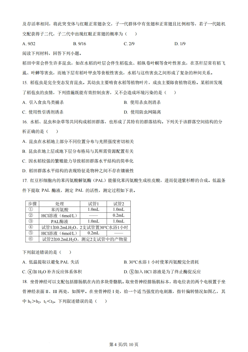
2024年1月浙江省普通高校招生选考科目考试生物学试题考生须知:1考生答题前,务必将自己的姓名、准考证号用黑色字迹的签字笔或钢笔填写在答题纸上。2.选择题的答案须用2B铅笔将答题纸上对应题目的答案标号涂黑,如要改动,须将原填涂处用橡皮擦净。3.非选择题的答案须用黑色字迹的签字笔或钢笔写在答题纸上相应区域内,作图时可先使用2铅笔,确定后须用黑色字迹的签字笔或钢笔描黑,答案写在本试题卷上无效。选择题部分一、选择题(本大题共19小题,每小题2分,共38分。每小题列出的四个备选项中只有一个是符合题目要求的,不选、多选、错选均不得分)1.关于生物技术的安全与伦理问题在我国相关法规明令禁止的是()A.试管动物的培育B.转基因食品的生产C.治疗性克隆的研究D.生物武器的发展和生产2.下列不属于水在植物生命活动中作用的是()A.物质运输的良好介质B.保持植物枝叶挺立C.降低酶促反应活化能D.缓和植物温度变化3.婴儿的肠道上皮细胞可以吸收母乳中的免疫球蛋白,此过程不涉及()A.消耗ATPB.受体蛋白识别C.载体蛋白协助D.细胞膜流动性4.观察洋葱根尖细胞有丝分裂装片时,某同学在显微镜下找到①~④不同时期的细胞,如图。关于这些细胞所处时期及主要特征的叙述,正确的是()A细胞①处于间期,细胞核内主要进行DNA复制和蛋白质合成第1页供10页B.细胞②处于中期,染色体数:染色单体数:核DNA分子数=1:2:2C.细胞③处于后期,同源染色体分离并向细胞两极移动D.细胞④处于末期,细胞膜向内凹陷将细胞一分为二5.白头叶猴是国家一级保护动物,通过多年努力,其数量明显增加。下列措施对于恢复白头叶猴数量最有效的是()A.分析种间关系,迁出白头叶猴竞争者B.通过监控技术,加强白头叶猴数量监测C.建立自然保护区,保护白头叶猴栖息地D.对当地民众加强宣传教育,树立保护意识6.痕迹器官是生物体上己经失去用处,但仍然存在的一些器官。鲸和海牛的后肢己经退化,但体内仍保留着后肢骨痕迹:食草动物的盲肠发达,人类的盲肠己经极度退化,完全失去了消化功能。据此分析,下列叙述错误的是()A.后肢退化痕迹的保留说明鲸和海牛起源于陆地动物B.人类的盲肠退化与进化过程中生活习性的改变有关C.具有痕迹器官的生物是从具有这些器官的生物进化而来的D.蚯蚓没有后肢的痕迹器官,所以和四足动物没有共同祖先7.某快递小哥跳入冰冷刺骨的河水勇救落水者时,体内会发生系列变化。下列叙述正确的是()A.冷觉感受器兴奋,大脑皮层产生冷觉B.物质代谢减慢,产热量减少C.皮肤血管舒张,散热量减少D.交感神经兴奋,心跳减慢8.山药在生长过程中易受病毒侵害导致品质和产量下降。采用组织培养技术得到脱毒苗,可恢复其原有的优质高产特性,流程如图。下列操作不可行的是()外植体→愈伤组织→丛生芽→试管苗A.选择芽尖作为外植体可减少病毒感染B.培养基中加入抗生素可降低杂菌的污染C.将丛生芽切割后进行继代培养可实现快速繁殖D.提高生长素和细胞分裂素的比值可促进愈伤组织形成丛生芽9.某种蜜蜂的蜂王和工蜂具有相同的基因组。雌性工蜂幼虫主要食物是花蜜和花粉,若喂食蜂王浆,也能发育成为蜂王。利用分子生物学技术降低DNA甲基化酶的表达后,即使一直喂食花蜜花粉,雌性工蜂幼虫也会发育成蜂王。下列推测正确的是()A.花蜜花粉可降低幼虫发育过程中DNA的甲基化B.蜂王DNA的甲基化程度高于工蜂第2页供10页C.蜂王浆可以提高蜜蜂DNA的甲基化程度D.DNA的低甲基化是蜂王发育的重要条件10.大肠杆菌在含有H-脱氧核苷培养液中培养,3H-脱氧核苷掺入到新合成的DNA链中,经特殊方法显色,可观察到双链都掺入H-脱氧核苷的DNA区段显深色,仅单链掺入的显浅色,未掺入的不显色。掺入培养中,大肠杆菌拟核DNA第2次复制时,局部示意图如图。DNA双链区段①、②、③对应的显色情况可能是()A.深色、浅色、浅色B.浅色、深色、浅色C.浅色、浅色、深色D.深色、浅色、深色11.越野跑、马拉松等运动需要大量消耗糖、脂肪、水和无机盐等物质。运动员到达终点时,下列各种激素水平与正常的相比。正确的是()A.抗利尿激素水平高,胰高血糖素水平低B.抗利尿激素水平低,甲状腺激素水平高C胰岛素水平高,甲状腺激素水平低D.胰岛素水平低,胰高血糖素水平高12.浆细胞合成抗体分子时,先合成的一段肽链(信号肽)与细胞质中的信号识别颗粒(SP)结合,肽链合成暂时停止.待SRP与内质网上SRP受体结合后,核糖体附着到内质网膜上,将己合成的多肽链经由SRP受体内的通道送入内质网腔,继续翻译直至完成整个多肽链的合成并分泌到细胞外。下列叙述正确的是()A.SRP与信号肽的识别与结合具有特异性B.SRP受体缺陷的细胞无法合成多肽链C.核糖体和内质网之间通过囊泡转移多肽链D.生长激素和性激素均通过此途径合成并分泌13.某动物细胞培养过程中,细胞贴壁生长至接触抑制时,需分装培养,实验操作过程如图。③制造细胞悬液,分装71①吸收培养液,②吸除消化液,加消化液加培养液下列叙述错误的是()A.①加消化液的目的是使细胞与瓶壁分离B.②加培养液的目的是促进细胞增殖C.③分装时需调整到合适的细胞密度D.整个过程需要在无菌、无毒条件下进行14.某昆虫的性别决定方式为XY型,张翅(A)对正常翅(a)是显性,位于常染色体:红眼(B)对白眼(b)是显性,位于X染色体。从白眼正常翅群体中筛选到一只雌性的白眼张翅突变体,假设个体生殖力第3页供10页
喜欢就支持一下吧
点赞8 分享