2021年高考生物试卷(天津)(空白卷)

第1页 / 共11页

第2页 / 共11页

第3页 / 共11页

第4页 / 共11页
该文档为免费文档,您可直接下载完整版进行阅读
2021年高考生物试卷(天津)(空白卷)-初高中资料试题文库
2021年高考生物试卷(天津)(空白卷)
此内容为免费资源,请登录后查看
0
免费资源
THE END
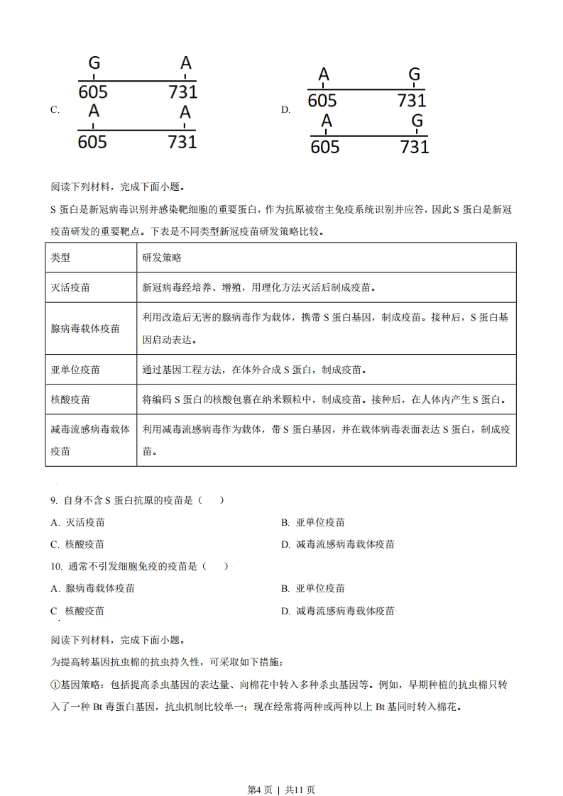
2021年天津市普通高中学业水平等级性考试生物学1.下列操作能达到灭菌目的的是()A.用免洗酒精凝胶擦手B.制作泡菜前用开水烫洗容器C.在火焰上灼烧接种环D.防疫期间用石炭酸喷洒教室2.突触小泡可从细胞质基质摄取神经递质。当兴奋传导至轴突末梢时,突触小泡释放神经递质到突触间隙。图中不能检测出神经递质的部位是()①②③④A.①B.②C.③D.④3.动物正常组织干细胞突变获得异常增殖能力,并与外界因素相互作用,可恶变为癌细胞。干细胞转变为癌细胞后,下列说法正确的是()A.DNA序列不变B.DNA复制方式不变C.细胞内mRNA不变D.细胞表面蛋白质不变4.富营养化水体中,藻类是吸收磷元素的主要生物,下列说法正确的是()A.磷是组成藻类细胞的微量元素B.磷是构成藻类生物膜的必要元素C.藻类的ATP和淀粉都是含磷化合物D.生态系统的磷循环在水生生物群落内完成5.铅可导致神经元线粒体空泡化、内质网结构改变、高尔基体扩张,影响这些细胞器的正常功能。这些改变不会直接影响下列哪种生理过程()A.无氧呼吸释放少量能量B.神经元间的兴奋传递C.分泌蛋白合成和加工D.田与O2结合生成水6.孟德尔说:“任何实验的价值和效用,取决于所使用材料对于实验目的的适合性。”下列实验材料选择不适合的是()第1页」共11页鳞片叶根A.用洋葱鳞片叶表皮观察细胞的质壁分离和复原现象B.用洋葱根尖分生区观察细胞有丝分裂C.用洋葱鳞片叶提取和分离叶绿体中的色素D.用洋葱鳞片叶粗提取DNA7.下图为某二倍体昆虫精巢中一个异常精原细胞的部分染色体组成示意图。若该细胞可以正常分裂,下列哪种情况不可能出现()AMAnUVVveC8.某患者被初步诊断患有$C单基因遗传病,该基因位于常染色体上。调查其家系发现,患者双亲各有一个SC基因发生单碱基替换突变,且突变位于该基因的不同位点。调查结果见下表。第2页」共11页个体母亲父亲姐姐患者表现型正常正常正常患病SC基因测序结果[605G/A][731A/G][605GG]:[731A/A]注:测序结果只给出基一条链(编码链)的碱基序列[605G/]示两条同源染色体上SC基因编码链的第605位碱基分别为G和A,其他类似。若患者的姐姐两条同源染色体上SC基因编码链的第605和731位碱基可表示为下图1,根据调查结果,推断该患者相应位点的碱基应为()GA605731GA605731AA605731GG605731AG605731B.GA605731第3页1共11页
喜欢就支持一下吧
点赞12 分享