2013年高考生物试卷(浙江)(解析卷)

第1页 / 共6页

第2页 / 共6页

第3页 / 共6页

第4页 / 共6页
该文档为免费文档,您可直接下载完整版进行阅读
2013年高考生物试卷(浙江)(解析卷)-初高中资料试题文库
2013年高考生物试卷(浙江)(解析卷)
此内容为免费资源,请登录后查看
0
免费资源
THE END
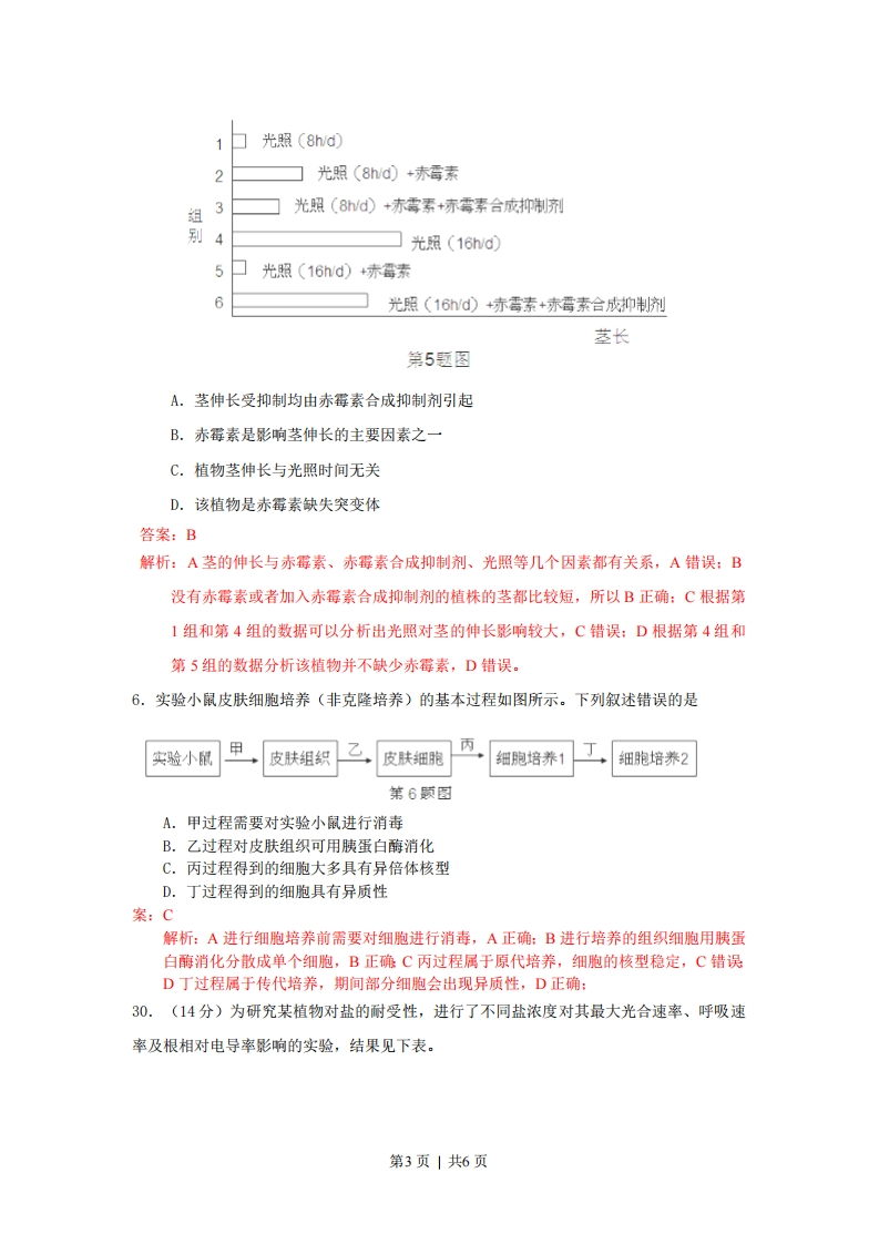
2013年普通高等学校招生全国统一考试浙江理科综合能力测试一、选择题(本题17小题。在每小题给出的四个选项中,只有一项是符合题目要求的。)下列关于高等动植物连续分裂细胞的细胞周期的叙述,正确的是A.用蛋白质合成抑制剂处理G1期细胞,不影响其进入S期B.S期细胞的染色体数目己增加一倍C.G2其细胞的细胞核DNA含量己增加一倍D.用秋水仙素处理细胞群体,M期细胞的比例会减少答案:C解析:A用蛋白质合成抑制剂处理细胞会影响蛋白质的合成,影响细胞进入S期,A错:B项中S期细胞染色体数目不加倍,有丝分裂后期染色体才加倍:C项中S期DNA复制完,G2期细胞核DNA含量己经增加一倍,正确:D用秋水仙素处理细胞,M期的细胞比例不会减少,D错误。【失分点分析】容易将染色体数目与DNA的数目混淆,染色体数目加倍是在有丝分裂的后期,DNA数目的加倍是在有丝分裂的间期。2.某哺乳动物神经细胞内外的K+和N+浓度见下表。下列属于主动转运的是细胞内浓度细胞外浓度(mmol·L')(mo·L1)K*140.03.0Na18.0145.0A.K+经钾离子通道排出细跑B.K+与有关载体蛋白结合排出细胞C.Na+经钠离子通道排出细胞D.Na+与有关载体蛋白结合排出细胞答案:D解析:A项K+经通道排出细胞属于协助扩散,A错:B项K与有关载体蛋白结合排出细胞是顺浓度梯度进行的,属于协助扩散B错:C项Na*经过通道排出细胞属于协助扩散,C错:D项Na*与有关载体蛋白结合排出细胞是逆浓度进行的,属于主动运输,D正确。3.某生物基因表达过程如图所示。下列叙述与该图相符的是A.在RNA聚合酶作用下DNA双螺旋解开第1页|共6页B.DNA-RNA杂交区域中A应与T配对C.mRNA翻译只能得到一条肽链D.该过程发生在真核细胞中DNARNA聚合蓟肽惊核糖体mRNA第3题图答案:A解析:A项RNA聚合酶可以将原核生物DNA双螺旋解开,A正确:B项DNA-RNA杂交区域中A应该与U配对,B错误C项从图中可以看出mRNA翻译能得到多条肽链,C错误:D项转录和翻译的过程是同时进行的,只能发生在原核生物中D,错误。4.下列关于出生率的叙述,正确的是A.若某一种群年初时的个体数为100,年末时为110,其中新生个体数为20,死亡个体数为10,则该种群的年出生率为10%B.若某动物的婚配制为一雌一雄,生殖期个体的雌雄比例越接近1:1,则出生率越高C.若通过调控环境条件,使某动物的性成熟推迟,则出生率会更高D.若比较三种年龄结构类型的种群,则稳定型的出生率最高答案:B解析:A项中出生率为20/110=2/11,A错误:B项雌雄比例接近1:1且婚配制度为一雕一雄,出生率比较高,B正确:C项性成熟推迟,出生率会降低,C错误:D项增长型的出生率最高,D错误。5.光照、赤霉素和赤霉素合成抑制剂对某种植物茎伸长影响的实验结果如图所示。下列叙述正确的是第2页|共6页光照(8hvd)2光照(8hd)+赤香素组3光照(8h/d)+赤霉素+赤霉素合成抑制剂别4光照(16hvd5光照(16hd)+赤霉素6光照(16hd)+赤吾素+赤霉素合成抑制剂茎长第5题图A.茎伸长受抑制均由赤霉素合成抑制剂引起B.赤霉素是影响茎伸长的主要因素之一C.植物茎伸长与光照时间无关D.该植物是赤霉素缺失突变体答案:B解析:A茎的伸长与赤霉素、赤霉素合成抑制剂、光照等几个因素都有关系,A错误:B没有赤霉素或者加入赤霉素合成抑制剂的植株的茎都比较短,所以B正确:C根据第1组和第4组的数据可以分析出光照对茎的伸长影响较大,C错误:D根据第4组和第5组的数据分析该植物并不缺少赤霉素,D错误。6.实验小鼠皮肤细胞培养(非克隆培养)的基本过程如图所示。下列叙述错误的是甲丙实验小鼠皮肤组织皮肤细胞细胞培养1细胞培养2第6题图A.甲过程需要对实验小鼠进行消毒B.乙过程对皮肤组织可用胰蛋白酶消化C.丙过程得到的细胞大多具有异倍体核型D.丁过程得到的细胞具有异质性案:C解析:A进行细胞培养前需要对细胞进行消毒,A正确:B进行培养的组织细胞用胰蛋白酶消化分散成单个细胞,B正确C丙过程属于原代培养,细胞的核型稳定,C错误D丁过程属于传代培养,期间部分细胞会出现异质性,D正确:30.(14分)为研究某植物对盐的耐受性,进行了不同盐浓度对其最大光合速率、呼吸速率及根相对电导率影响的实验,结果见下表。第3页|共6页
喜欢就支持一下吧
点赞8 分享