2023年高考生物试卷(全国甲卷)(空白卷)

第1页 / 共5页

第2页 / 共5页

第3页 / 共5页

第4页 / 共5页
该文档为免费文档,您可直接下载完整版进行阅读
2023年高考生物试卷(全国甲卷)(空白卷)-初高中资料试题文库
2023年高考生物试卷(全国甲卷)(空白卷)
此内容为免费资源,请登录后查看
0
免费资源
THE END
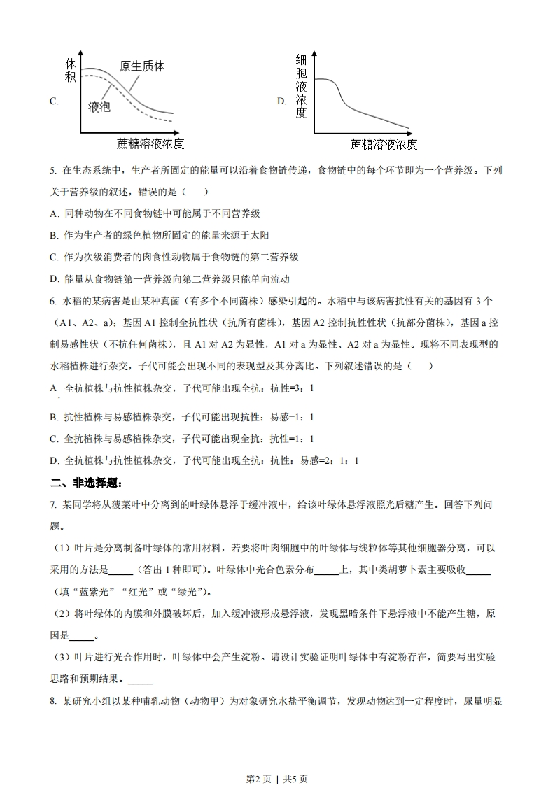
2023年普通高等学校招生全国统一考试全国甲卷理科综合(生物部分)一、选择题1.物质输入和输出细胞都需要经过细胞膜。下列有关人体内物质跨膜运输的叙述,正确的是()A.乙醇是有机物,不能通过自由扩散方式跨膜进入细胞B.血浆中的K+进入红细胞时需要载体蛋白并消耗ATPC.抗体在浆细胞内合成时消耗能量,其分泌过程不耗能D葡萄糖可通过主动运输但不能通过协助扩散进入细胞2.植物激素是一类由植物体产生的,对植物的生长发育有显著影响的微量有机物,下列关于植物激素的叙述,错误的是()A.在植物幼嫩的芽中色氨酸可以转变成生长素B.生长素可以从产生部位运输到其他部位发挥作用C.生长素和乙烯可通过相互作用共同调节植物的生长发育D.植物体内生长素可以作为催化剂直接参与细胞代谢过程3.中枢神经系统对维持人体内环境的稳态具有重要作用。下列关于人体中枢的叙述,错误的是()A.大脑皮层是调节机体活动的最高级中枢B.中枢神经系统的脑和脊髓中含有大量的神经元C.位于脊髓的低级中枢通常受脑中相应的高级中枢调控D.人体脊髓完整而脑部受到损伤时,不能完成膝跳反射4.探究植物细胞的吸水和失水实验是高中学生常做的实验。某同学用紫色洋葱鳞片叶外表皮为材料进行实验,探究蔗糖溶液,清水处理外表皮后,外表皮细胞原生质体和液泡的体积及细胞液浓度的变化。图中所提到的原生质体是指植物细胞不包括细胞壁的部分。下列示意图中能够正确表示实验结果的是()清水体原30%蔗糖溶液积30%蔗质体糖溶液液B.清水度液泡时间时间第1页|共5页体原生质体液泡D.胞液浓度蔗糖溶液浓度蔗糖溶液浓度5.在生态系统中,生产者所固定的能量可以沿着食物链传递,食物链中的每个环节即为一个营养级。下列关于营养级的叙述,错误的是()A.同种动物在不同食物链中可能属于不同营养级B.作为生产者的绿色植物所固定的能量来源于太阳C.作为次级消费者的肉食性动物属于食物链的第二营养级D.能量从食物链第一营养级向第二营养级只能单向流动6.水稻的某病害是由某种真菌(有多个不同菌株)感染引起的。水稻中与该病害抗性有关的基因有3个(A1、A2、a):基因A1控制全抗性状(抗所有菌株),基因A2控制抗性性状(抗部分菌株),基因a控制易感性状(不抗任何菌株),且A1对A2为显性,A1对a为显性、A2对a为显性。现将不同表现型的水稻植株进行杂交,子代可能会出现不同的表现型及其分离比。下列叙述错误的是()A全抗植株与抗性植株杂交,子代可能出现全抗:抗性=3:1B.抗性植株与易感植株杂交,子代可能出现抗性:易感=1:1C.全抗植株与易感植株杂交,子代可能出现全抗:抗性=1:1D.全抗植株与抗性植株杂交,子代可能出现全抗:抗性:易感=2:1:1二、非选择题:7.某同学将从菠菜叶中分离到的叶绿体悬浮于缓冲液中,给该叶绿体悬浮液照光后糖产生。回答下列问题。(1)叶片是分离制备叶绿体的常用材料,若要将叶肉细胞中的叶绿体与线粒体等其他细胞器分离,可以采用的方法是(答出1种即可)。叶绿体中光合色素分布上,其中类胡萝卜素主要吸收(填“蓝紫光”“红光”或“绿光”)。(2)将叶绿体的内膜和外膜破坏后,加入缓冲液形成悬浮液,发现黑暗条件下悬浮液中不能产生糖,原因是(3)叶片进行光合作用时,叶绿体中会产生淀粉。请设计实验证明叶绿体中有淀粉存在,简要写出实验思路和预期结果。一8.某研究小组以某种哺乳动物(动物甲)为对象研究水盐平衡调节,发现动物达到一定程度时,尿量明显第2页|共5页减少并出现主动饮水行为:而大量饮用清水后,尿量增加。回答下列问题。(1)哺乳动物水盐平衡的调节中枢位于(2)动物甲大量失水后,其单位体积细胞外液中溶质微粒的数目会,信息被机体内的某种感受器感受后,动物甲便会产生一种感觉即,进而主动饮水。(3)请从水盐平衡调节的角度分析,动物甲大量饮水后尿量增加的原因是9.某旅游城市加强生态保护和环境治理后,城市环境发生了很大变化,水体鱼明显增多,甚至曾经消失的一些水鸟(如水鸟甲)又重新出现。回答下列问题。(1)调查水鸟甲的种群密度通常使用标志重捕法,原因是(2)从生态系统组成成分的角度来看,水体中的鱼,水鸟属于。(3)若要了解该城市某个季节水鸟甲种群的环境容纳量,请围绕除食物外的调查内容有(答出3点即可)。10.乙烯是植物果实成熟所需的激素,阻断乙烯的合成可使果实不能正常成熟,这一特点可以用于解决果实不耐储存的问题,以达到增加经济效益的目的。现有某种植物的3个纯合子(甲、乙、丙),其中甲和乙表现为果实不能正常成熟(不成熟),丙表现为果实能正常成熟(成熟),用这3个纯合子进行杂交实验,F1自交得F2,结果见下表。实验杂交组合F1表现型F2表现型及分离比①甲×丙不成熟不成熟:成熟=3:1②乙×丙成熟成熟:不成熟=3:1③甲×乙不成熟不成熟:成熟=13:3回答下列问题。(1)利用物理、化学等因素处理生物,可以使生物发生基因突变,从而获得新的品种。通常,基因突变是指(2)从实验①和②的结果可知,甲和乙的基因型不同,判断的依据是·(3)己知丙的基因型为aBB,且B基因控制合成的酶能够催化乙烯的合成,则甲、乙的基因型分别是—一:实验③中,F2成熟个体的基因型是一,F2不成熟个体中纯合子所占的比例为一·11.为了研究蛋白质的结构与功能,常需要从生物材料中分离纯化蛋白质。某同学用凝胶色谱法从某种生物材料中分离纯化得到了甲、乙、丙3种蛋白质,并对纯化得到的3种蛋白质进行SDS-聚丙烯酰胺凝胶电泳,结果如图所示(“+”“.”分别代表电泳槽的阳极和阴极)。己知甲的相对分子质量是乙的2倍,且甲、乙均由一条肽链组成。回答下列问题。第3页|共5页
喜欢就支持一下吧
点赞12 分享