2024年高考生物试卷(安徽)(空白卷)

第1页 / 共9页

第2页 / 共9页

第3页 / 共9页

第4页 / 共9页
该文档为免费文档,您可直接下载完整版进行阅读
2024年高考生物试卷(安徽)(空白卷)-初高中资料试题文库
2024年高考生物试卷(安徽)(空白卷)
此内容为免费资源,请登录后查看
0
免费资源
THE END
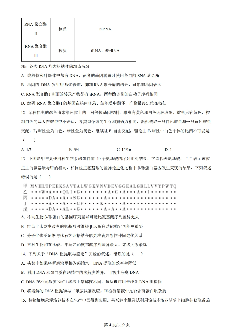
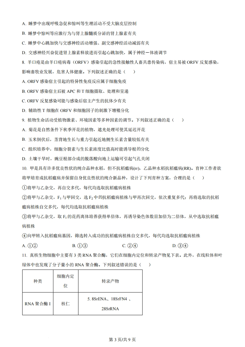
2024年安徽省普通高中学业水平选择性考试(安徽卷)生物学一、选释题:本题共15小题,每小题3分,共45分。在每小题给出的四个选项中,只有一项是符合题目要求的。1.真核细胞的质膜、细胞器膜和核膜等共同构成生物膜系统。下列叙述正确的是()A.液泡膜上的一种载体蛋白只能主动转运一种分子或离子B.水分子主要通过质膜上的水通道蛋白进出肾小管上皮细胞C.根尖分生区细胞的核膜在分裂间期解体,在分裂末期重建D.田与氧结合生成水并形成ATP的过程发生在线粒体基质和内膜上2.变形虫可通过细胞表面形成临时性细胞突起进行移动和摄食。科研人员用特定荧光物质处理变形虫,发现移动部分的细胞质中聚集有被标记的纤维网架结构,并伴有纤维的消长。下列叙述正确的是()A.被荧光标记的网架结构属于细胞骨架,与变形虫的形态变化有关B.溶酶体中的水解酶进入细胞质基质,将摄入的食物分解为小分子C.变形虫通过胞吞方式摄取食物,该过程不需要质膜上的蛋白质参与D.变形虫移动过程中,纤维的消长是由于其构成蛋白的不断组装所致3.细胞呼吸第一阶段包含一系列酶促反应,磷酸果糖激酶1(PFK1)是其中的一个关键酶。细胞中ATP减少时,ADP和AMP会增多。当ATP/AMP浓度比变化时,两者会与PFK1发生竞争性结合而改变酶活性,进而调节细胞呼吸速率,以保证细胞中能量的供求平衡。下列叙述正确的是()A.在细胞质基质中,PK1催化葡萄糖直接分解为丙酮酸等B.PFK1与ATP结合后,酶的空间结构发生改变而变性失活C.ATP/AMP浓度比变化对PFK1活性的调节属于正反馈调节D.运动时肌细跑中AMP与PFK1结合增多,细跑呼吸速率加快4.在多细胞生物体的发育过程中,细胞的分化及其方向是由细胞内外信号分子共同决定的某信号分子诱导细胞分化的部分应答通路如图。下列叙述正确的是()信号00分子)酶联细胞外「受体UU2J刀mm的细胞内ATPADP激酶区域ATP,、EH(有活性)ADP应答蛋白激酶区域应答蛋白(有活性)(无活性)(无活性)A.细胞对该信号分子的特异应答,依赖于细胞内的相应受体第1页/共9页B.酶联受体是质膜上的蛋白质,具有识别、运输和催化作用C.ATP水解释放的磷酸分子与靶蛋白结合,使其磷酸化而有活性D.活化的应答蛋白通过影响基因的表达,最终引起细胞定向分化5.物种的生态位研究对生物多样性保护具有重要意义。研究人员对我国某自然保护区白马鸡与血雉在三种植被类型中的分布和日活动节律进行了调查,结果见下表。下列叙述错误的是()白马鸡的分布占比(%)血雄的分布占比(%)旱季雨季旱季雨季针阔叶混交林56.0576.6747.9478.67针叶林40.1317.7842.069.17灌丛3.825.5510.0012.160.50.5t0.4日活动节律0.2犀网0.10.1h0.040.000:0008:0016:0024:0000:0008:0016:0024:00A.生境的复杂程度会明显影响白马鸡和血雄对栖息地的选择B.两物种在三种植被类型中的分布差异体现了群落的垂直结构C.季节交替影响两物种对植被类型的选择,降雨对血雄的影响更大D.两物种在白天均出现活动高峰,但在日活动节律上存在生态位分化6.磷循环是生物圈物质循环的重要组成部分。磷经岩石风化、溶解、生物吸收利用、微生物分解,进入环境后少量返回生物群落,大部分沉积并进一步形成岩石。岩石风化后磷再次参与循环。下列叙述错误的是()A.在生物地球化学循环中,磷元素年周转量比碳元素少B.人类施用磷肥等农业生产活动不会改变磷循环速率C.磷参与生态系统中能量的输入、传递、转化和散失过程D.磷主要以磷酸盐的形式在生物群落与无机环境之间循环7.人在睡梦中偶尔会出现心跳明显加快、呼吸急促,甚至惊叫。如果此时检测这些人的血液,会发现肾上腺素含量明显升高。下列叙述错误的是()第2页/共9页A.睡梦中出现呼吸急促和惊叫等生理活动不受大脑皮层控制B.睡梦中惊叫等应激行为与肾上腺髓质分泌的肾上腺素有关C.睡梦中心跳加快与交感神经活动增强、副交感神经活动减弱有关D.交感神经兴奋促进肾上腺素释放进而引起心跳加快,属于神经一体液调节8.羊口疮是由羊口疮病毒(ORFV)感染引起的急性接触性人畜共患传染病,宿主易被ORFV反复感染,影响畜牧业发展,危害人体健康。下列叙述正确的是()A.ORFV感染宿主引起的特异性免疫反应属于细胞免疫B.ORFV感染宿主后被APC和T细胞摄取、处理和呈递C.ORFV反复感染可能与感染后宿主产生的抗体少有关D.辅助性T细胞在ORFV和细胞因子的刺激下增殖分化9.植物生命活动受植物激素、环境因素等多种因素的调节。下列叙述正确的是()A.菊花是自然条件下秋季开花的植物,遮光处理可使其延迟开花B.玉米倒伏后,茎背地生长与重力引起近地侧生长素含量较低有关C.组织培养中,细胞分裂素与生长素浓度比值高时能诱导根的分化D.土壤干旱时,豌豆根部合成的脱落酸向地上运输可引起气孔关闭10.甲是具有许多优良性状的纯合品种水稻,但不抗稻瘟病(),乙品种水稻抗稻瘟病(RR)。育种工作者欲将甲培育成抗稻瘟病并保留自身优良性状的纯合新品种,设计了下列育种方案,合理的是()①将甲与乙杂交,再自交多代,每代均选取抗稻瘟病植株②将甲与乙杂交,F,与甲回交,选F2中的抗稻瘟病植株与甲再次回交,依次重复多代:再将选取的抗稻瘟病植株自交多代,每代均选取抗稻瘟病植株③将甲与乙杂交,取F,的花药离体培养获得单倍体,再诱导染色体数目加倍为二倍体,从中选取抗稻瘟病植株④向甲转入抗稻瘟病基因,筛选转入成功的抗稻瘟病植株自交多代,每代均选取抗稻瘟病植株A.①②B.①③C.②④D.③④11.真核生物细胞中主要有3类RNA聚合酶,它们在细胞内定位和转录产物见下表。此外,在线粒体和叶绿体中也发现了分子量小的RNA聚合酶。下列叙述错误的是()细胞内定种类转录产物位5.8 SrENA、18SrFN4、RNA聚合酶I核仁28SrRNA第3页共9页
喜欢就支持一下吧
点赞8 分享