2017年高考生物试卷(天津)(解析卷)

第1页 / 共15页

第2页 / 共15页

第3页 / 共15页

第4页 / 共15页
该文档为免费文档,您可直接下载完整版进行阅读
2017年高考生物试卷(天津)(解析卷)-初高中资料试题文库
2017年高考生物试卷(天津)(解析卷)
此内容为免费资源,请登录后查看
0
免费资源
THE END
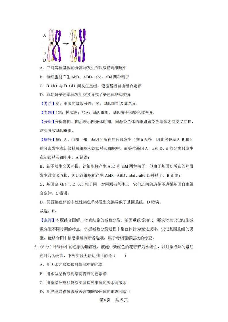
2017年天津市高考生物试卷解析版事考答案与试题佩折一、本卷共6题,每题6分,共36分。在每题给出的四个选项中,只有一项是最符合题目要求的。1.(6分)下列有关真核生物核糖体的叙述,正确的是()A.遗传信息翻译的场所B.组成成分中含mRNAC.全部游离在细胞质基质中D.能识别基因的启动子【考点】2E:细胞器中其他器官的主要功能:7F:遗传信息的转录和翻译.【专题】41:正推法:516:细胞器:525:遗传信息的转录和翻译.【分析】1、核糖体:无膜结构,由蛋白质和RNA组成,是蛋白质的合成场所。2、核糖体是分布最广泛的细胞器,在真核细胞中,有些核糖体游离在细胞质基质中,有些核糖体附着在内质网和核膜上。【解答】解:A、核糖体是翻译的场所,A正确:B、核糖体由蛋白质和rRNA组成,其组成成分中不含mRNA,B错误:C、核糖体有些游离在细胞质基质中,有些附着在内质网和核膜上,C错误:D、RNA聚合酶能识别基因的启动子,核糖体不具有该功能,D错误。故选:A。【点评】本题考查细胞结构和功能,重点考查细胞器的相关知识,要求考生识记核糖体的结构和功能,同时结合遗传信息转录和翻译的相关知识答题,比较基础,属于考纲识记层次的考查。2.(6分)细颗粒物(PM.5)可影响免疫系统功能。如表相关推论错误的是()选项对长期吸入高浓度PM5的研推论究结果A.损害呼吸道黏膜影响非特异性免疫B.改变T细胞数目影响特异性免疫c.刺激B细胞增殖分化影响细胞免疫第1页|共15页D导致抗体水平升高影响体液免疫A.AB.BC.CD.D【考点】E4:人体免疫系统在维持稳态中的作用.【专题】41:正推法:534:免疫调节.【分析】1、细胞免疫过程为:(1)感应阶段:吞噬细胞摄取和处理抗原,并暴露出其抗原决定簇,然后将抗原呈递给T细胞:(2)反应阶段:T细胞接受抗原刺激后增殖、分化形成记忆细胞和效应T细胞,同时T细胞能合成并分泌淋巴因子,增强免疫功能。(3)效应阶段:效应T细胞发挥效应。2、颗粒物如有硅尘入肺可能会破坏吞噬细胞的溶酶体膜,释放水解酶破坏细胞结构,过敏病人在PM2.5超标的空气中会发病,是因为该颗粒中有相关的过敏原。【解答】解:A、PM2.5是指大气中直径小于或等于2.5微米的细颗粒物,富含大量的有毒、有害物质,损害呼吸道粘膜,严重影响人们健康,将会影响非特异性免疫,A正确B、PM2.5超标的空气使过敏病人发病时,T淋巴细胞会增殖分化形成相应的效应T细胞和记忆细胞,因此会影响特异性免疫,B正确:C、B淋巴细胞是体液免疫的主要免疫细胞,C错误:D、抗体是浆细胞产生,通过抗体实现免疫效应的免疫方式是体液免疫,抗体水平升高,体液免疫能力越强,D正确。故选:C。【点评】本题以雾霾天气为背景,以PM2.5为题材,考查免疫调节,要求考生识记细胞免疫和体液免疫的过程,明确B、T细胞受刺激会快速增殖分化:抗体是将细胞分泌的,通过抗体实现免疫效应的免疫方式是体液免疫。3.(6分)将A、B两种物质混合,T1时加入酶C.如图为最适温度下A、B浓度的变化曲线。叙述错误的是()第2页1共15页意0T1 T2时间(min)A.酶C降低了A生成B这一反应的活化能B.该体系中酶促反应速率先快后慢C.T2后B增加缓慢是酶活性降低导致的D.适当降低反应温度,T2值增大【考点】39:酶的特性【专题】121:坐标曲线图:51A:酶在代谢中的作用,【分析】分析曲线图:将A、B两种物质混合,T时加入酶C.加入酶C后,A浓度逐渐降低,B浓度逐渐升高,说明酶C催化物质A生成了物质B。【解答】解:A、T1时加入酶C后,A浓度逐渐降低,B浓度逐渐升高,说明酶C催化物质A生成了物质B.由于酶能降低化学反应的活化能,因此酶C降低了A生成B这一反应的活化能,A正确:B、由图可知,该体系中酶促反应速率先快后慢(减慢的原因是底物减少),B正确:C、T2后B增加缓慢是反应物A减少导致的,C错误:D、图示是在最适温度条件下进行的,若适当降低反应温度,则酶活性降低,酶促反应速率减慢,T2值增大,D正确。故选:C。【点评】本题结合曲线图,考查酶的相关知识,要求考生识记酶的特性,掌握影响酶活性的因素及酶促反应原理,能正确分析曲线图,并从中提取有效信息答题,属于考纲理解层次的考查。4.(6分)基因型为AaBbD的二倍体生物,其体内某精原细胞减数分裂时同源染色体变化示意图如图。叙述正确的是()第3页1共15页
喜欢就支持一下吧
点赞11 分享