2010年高考生物试卷(海南)(空白卷)

第1页 / 共8页

第2页 / 共8页

第3页 / 共8页

第4页 / 共8页
该文档为免费文档,您可直接下载完整版进行阅读
2010年高考生物试卷(海南)(空白卷)-初高中资料试题文库
2010年高考生物试卷(海南)(空白卷)
此内容为免费资源,请登录后查看
0
免费资源
THE END
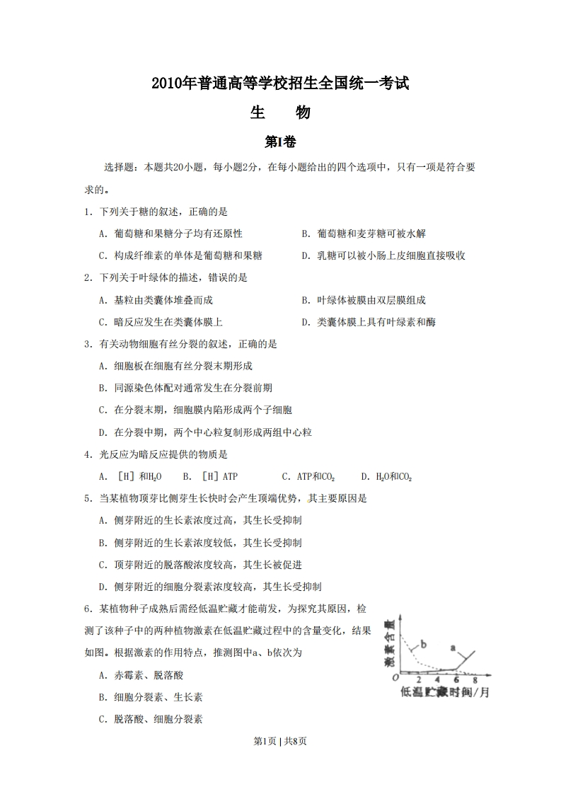
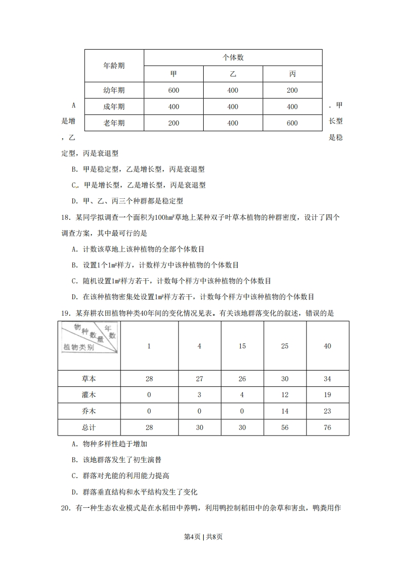
2010年普通高等学校招生全国统一考试生物第缸卷选择题:本题共20小题,每小题2分,在每小题给出的四个选项中,只有一项是符合要求的。1.下列关于糖的叙述,正确的是A.葡萄糖和果糖分子均有还原性B.葡萄糖和麦芽糖可被水解C.构成纤维素的单体是葡萄糖和果糖D.乳糖可以被小肠上皮细胞直接吸收2.下列关于叶绿体的描述,错误的是A.基粒由类囊体堆叠而成B.叶绿体被膜由双层膜组成C.暗反应发生在类囊体膜上D.类囊体膜上具有叶绿素和酶3.有关动物细胞有丝分裂的叙述,正确的是A.细胞板在细胞有丝分裂末期形成B.同源染色体配对通常发生在分裂前期C.在分裂末期,细胞膜内陷形成两个子细胞D.在分裂中期,两个中心粒复制形成两组中心粒4.光反应为暗反应提供的物质是A.[H]和H0B.[H]ATPC.ATP和CO2D.H0和C025.当某植物顶芽比侧芽生长快时会产生顶端优势,其主要原因是A.侧芽附近的生长素浓度过高,其生长受抑制B.侧芽附近的生长素浓度较低,其生长受抑制C.顶芽附近的脱落酸浓度较高,其生长被促进D.侧芽附近的细胞分裂素浓度较高,其生长受抑制6.某植物种子成熟后需经低温贮藏才能萌发,为探究其原因,检测了该种子中的两种植物激素在低温贮藏过程中的含量变化,结果如图。根据激素的作用特点,推测图中a、b依次为A.赤霉素、脱落酸0268B.细胞分裂素、生长素低温贮藏时间/月C.脱落酸、细胞分裂素第1页|共8页D.赤霉素、乙烯7.某同学从杨树叶片中提取并分离得到4种色素样品,经测定得到下列吸收光谱图,其中属于叶绿素b的是出出出路命4505506500004404805204505506507505050636+液长/nm波长/nm波长/nm被长/nmAB.CD8.可被人体免疫系统直接识别的是A.血液中0浓度的变化B.血糖浓度的变化C.环境中温度的变化D.感染人体的流感病毒9.将记录仪(R)的两个电极置于某一条结构和功能完好的神经表面,如右图,给该神经一个适宜的刺激使其产生兴奋,可在R上记录到电位的刺激变化。能正确反映从刺激开始到兴奋完成这段过程中电位变化的曲线是0型时间/ms时间/ms时间/ms时间/msABC.D.10.下列叙述,错误的是A.血液中甲状腺激素增加时会促进垂体分泌促甲状腺激素B.血浆渗透压的大小主要取决于血浆中无机盐和蛋白质的含量C.内分泌腺分泌的激素释放到内环境中,然后作用于靶细胞D.淋巴中的淋巴细胞可以通过淋巴循环由锁骨下静脉汇入血液11.成年大鼠血液中甲状腺激素浓度升高时,可能出现A.体温升高、耗氧量减少B.体温下降、耗氧量增加C.神经系统兴奋性提高、耗氧量增加第2页|共8页D.神经系统兴奋性提高、体温下降12.下列关于遗传信息传递的叙述,错误的是A.线粒体和叶绿体中遗传信息的传递遵循中心法则B.DNA中的遗传信息是通过转录传递给mRNA的C.DNA中的遗传信息可决定蛋白质中氨基酸的排列顺序D.DNA病毒中没有RNA,其遗传信息的传递不遵循中心法则13.某同学分离纯化了甲、乙两种噬菌体的蛋白质和DNA,重新组合为“杂合”噬菌体,然后分别感染大肠杆菌,并对子代噬菌体的表现型作出预测,见表。其中预测正确的是“杂合噬菌体的组成[实验预期结果来源:学。科。网]预期结果序号子代表现型1与甲种一致甲的DNA十乙的蛋白质2与乙种一致3与甲种一致乙的DNA+甲的蛋白质4与乙种一致A.1、3B.1、4C.2、3D.2、414.下列叙述中,不能说明“核基因和染色体行为存在平行关系”的是A.基因发生突变而染色体没有发生变化B.非等位基因随非同源染色体的自由组合而组合C.二倍体生物形成配子时基因和染色体数目均减半D.Aa杂合体发生染色体缺失后,可表现出a基因的性状15.某对表现型正常的夫妇生出了一个红绿色盲的儿子和一个表现型正常的女儿,该女儿与一个表现型正常的男子结婚,生出一个红绿色盲基因携带者的概率是A.1/2B.1/4C.1/6D.1/816.下列符合现代生物进化理论的叙述是A.物种是神创的B.物种是不变的C.种群是生物进化的基本单位D.用进废退是生物进化的原因17.甲、乙、丙是同一物种的三个种群,其年龄组成见表。三个种群年龄结构的类型为第3页|共8页
喜欢就支持一下吧
点赞9 分享