2022年高考生物试卷(浙江)(1月)(解析卷)

第1页 / 共26页

第2页 / 共26页

第3页 / 共26页

第4页 / 共26页
该文档为免费文档,您可直接下载完整版进行阅读
2022年高考生物试卷(浙江)(1月)(解析卷)-初高中资料试题文库
2022年高考生物试卷(浙江)(1月)(解析卷)
此内容为免费资源,请登录后查看
0
免费资源
THE END
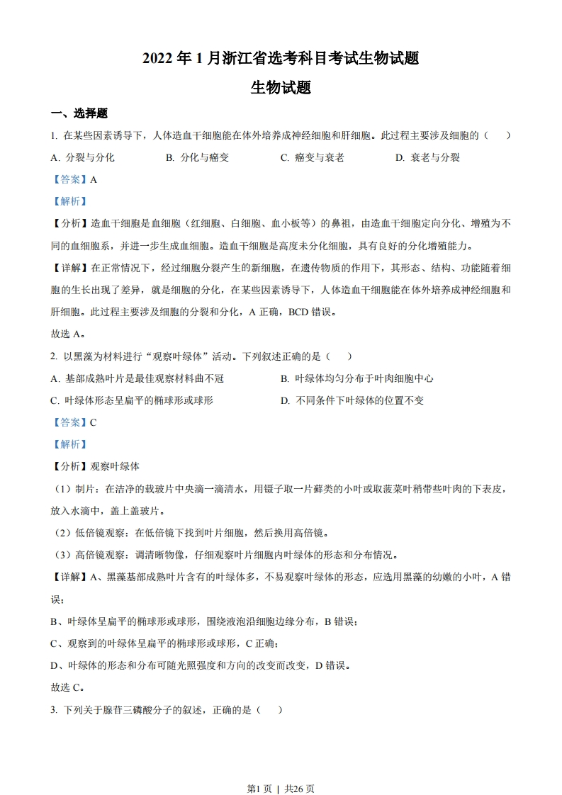
2022年1月浙江省选考科目考试生物试题生物试题一、选择题1.在某些因素诱导下,人体造血干细胞能在体外培养成神经细胞和肝细胞。此过程主要涉及细胞的()A.分裂与分化B.分化与癌变C.癌变与衰老D.衰老与分裂【答案】A【解析】【分析】造血干细胞是血细胞(红细胞、白细胞、血小板等)的鼻祖,由造血干细胞定向分化、增殖为不同的血细胞系,并进一步生成血细胞。造血干细胞是高度未分化细胞,具有良好的分化增殖能力。【详解】在正常情况下,经过细胞分裂产生的新细胞,在遗传物质的作用下,其形态、结构、功能随着细胞的生长出现了差异,就是细胞的分化,在某些因素诱导下,人体造血干细胞能在体外培养成神经细胞和肝细胞。此过程主要涉及细胞的分裂和分化,A正确,BCD错误。故选A。2.以黑藻为材料进行“观察叶绿体”活动。下列叙述正确的是()A.基部成熟叶片是最佳观察材料曲不冠B.叶绿体均匀分布于叶肉细胞中心C.叶绿体形态呈扁平的椭球形或球形D.不同条件下叶绿体的位置不变【答案】C【解析】【分析】观察叶绿体(1)制片:在洁净的载玻片中央滴一滴清水,用镊子取一片藓类的小叶或取菠菜叶稍带些叶肉的下表皮,放入水滴中,盖上盖玻片。(2)低倍镜观察:在低倍镜下找到叶片细跑,然后换用高倍镜。(3)高倍镜观察:调清晰物像,仔细观察叶片细胞内叶绿体的形态和分布情况。【详解】A、黑藻基部成熟叶片含有的叶绿体多,不易观察叶绿体的形态,应选用黑藻的幼嫩的小叶,A错误:B、叶绿体呈扁平的椭球形或球形,围绕液泡沿细胞边缘分布,B错误:C、观察到的叶绿体呈扁平的椭球形或球形,C正确:D、叶绿体的形态和分布可随光照强度和方向的改变而改变,D错误。故选C。3.下列关于腺苷三磷酸分子的叙述,正确的是()第1页」共26页A.由1个脱氧核糖、1个腺嘌呤和3个磷酸基团组成B.分子中与磷酸基团相连接的化学键称为高能磷酸键C.在水解酶的作用下不断地合成和水解D.是细胞中吸能反应和放能反应的纽带【答案】D【解析】【分析】ATP是三磷酸腺苷的英文名称缩写。ATP分子的结构式可以简写成A一P~P~P,其中A代表腺苷,P代表磷酸基团,~代表一种特殊的化学键,ATP分子中大量的能量就储存在特殊的化学键中。ATP可以水解,这实际上是指ATP分子中特殊的化学键水解。【详解】A、1分子的ATP是由1分子腺嘌呤、1分子核糖和3分子磷酸基团组成,A错误:B、ATP分子的结构式可以简写成A一P~P~P,磷酸基团与磷酸基团相连接的化学键是一种特殊的化学键,B错误:C、ATP在水解酶的作用下水解,在合成酶的作用下ADP和磷酸吸收能量合成ATP,C错误:D、吸能反应一般与ATP的分解相联系,放能反应一般与ATP的合成相联系,故吸能反应和放能反应之间的纽带就是ATP,D正确。故选D。4.某种植物激素能延缓离体叶片的衰老,可用于叶菜类的保鲜。该激素最可能是()A.细胞分裂素B.生长素C.脱落酸D.赤霉素【答案】A【解析】【分析】生长素的主要生理功能:生长素的作用表现为两重性,即:低浓度促进生长,高浓度抑制生长。赤霉素的主要生理功能:促进细胞的伸长:解除种子、块茎的休眠并促进萌发的作用。细胞分裂素的主要生理功能:促进细胞分裂:诱导芽的分化:防止植物衰老。脱落酸的主要生理功能:抑制植物细胞的分裂和种子的萌发:促进植物进入休眠:促进叶和果实的衰老、脱落。乙烯的主要生理功能:促进果实成熟:促进器官的脱落:促进多开雌花。【详解】根据上述分析可知,细胞分裂素可促进细胞分裂,延缓衰老,因此可用于叶菜类的保鲜,A正确,BCD错误。故选A。5.垃圾分类是废弃物综合利用的基础,下列叙述错误的是()A.有害垃圾填埋处理可消除环境污染B.厨余垃圾加工后可作为鱼类养殖的饵料第2页」共26页C.生活垃圾发酵能产生清洁可再生能源D.禽畜粪便作为花卉肥料有利于物质的良性循环【答案】A【解析】【分析】将垃圾资源化、无害处理处理可以利用有机垃圾中的能量外,还充分地分层次多级利用了垃圾中的物质,减少了环境污染【详解】A、有害垃圾主要包括废旧电池、过期药物等,此类垃圾若进入土壤或水体中,其中的重金属离子等物质会通过食物链和食物网逐级积累,还会污染环境,A错误:B、厨余垃圾含有大量的有机物,经加工后可作为鱼类养殖的饵料,B正确:C、微生物通过分解作用可将垃圾中的有机物分解成无机物或沼气,此过程可再生能源,C正确:D、分解者可以将禽畜粪便分解为无机物,作为花卉肥料,而释放的CO2可向无机环境归还碳元素,有利于物质的良性循环,D正确。故选A。6.线粒体结构模式如图所示,下列叙述错误的是()1外膜2内膜一3嵴4基质A.结构1和2中的蛋白质种类不同B.结构3增大了线粒体内膜的表面积C.厌氧呼吸生成乳酸的过程发生在结构4中D.电子传递链阻断剂会影响结构2中水的形成【答案】C【解析】【分析】线粒体是具有双层膜结构的细胞器,外膜光滑,内膜向内折叠形成嵴,增大了内膜面积。线粒体第3页」共26页
喜欢就支持一下吧
点赞10 分享