2022年高考生物试卷(重庆)(解析卷)

第1页 / 共26页

第2页 / 共26页

第3页 / 共26页

第4页 / 共26页
该文档为免费文档,您可直接下载完整版进行阅读
2022年高考生物试卷(重庆)(解析卷)-初高中资料试题文库
2022年高考生物试卷(重庆)(解析卷)
此内容为免费资源,请登录后查看
0
免费资源
THE END
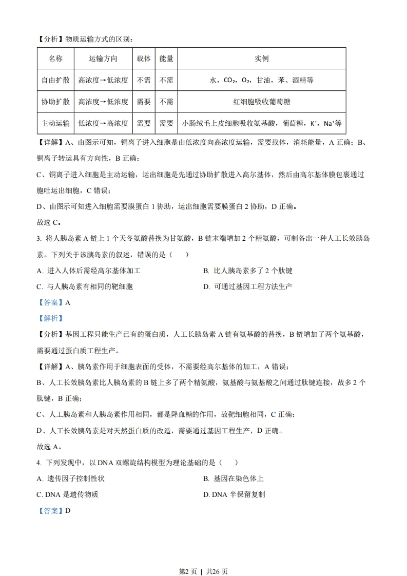
2022年重庆市普通高等学校全国统一招生选择性考试生物试卷一、单项选择题:1.以蚕豆根尖为实验材料,在光学显微镜下不能观察到的是()A.中心体B.染色体C.细胞核D.细胞壁【答案】A【解析】【分析】光学显微镜下可以观察到的结构有叶绿体、线粒体、液泡、染色体和细胞壁,光学显微镜下观察到的结构属于显微结构:光学显微镜下不能够观察到核糖体、细胞膜、中心体、叶绿体和线粒体的内部结构等,需要借助于电子显微镜,电子显微镜下观察到的结构属于亚显微结构。【详解】A、中心体无色且体积小,光学显微镜下无法观察,需要借助于电子显微镜观察,且蚕豆是高等植物,其根尖细胞中无中心体,A符合题意:B、用光学显微镜观察染色体时,利用碱性染料着色,便能够进行观察,B不符合题意:C、细胞核体积较大,在显微镜下很容易找到,C不符合题意:D、细胞壁位于细胞的最外面,具有保护、支持细胞的功能,在显微镜下很容易找到,D不符合题意。故选A。2.如图为小肠上皮细胞吸收和释放铜离子的过程。下列关于该过程中铜离子的叙述,错误的是()铜离子·合膜蛋白1膜蛋白2A进入细胞需要能量B.转运具有方向性C.进出细胞的方式相同D.运输需要不同的载体【答案】C【解析】第1页」共26页【分析】物质运输方式的区别:名称运输方向载体能量实例自由扩散高浓度→低浓度不需不需水,C02,02,甘油,苯、酒精等协助扩散高浓度→低浓度需要不需红细胞吸收葡萄糖主动运输低浓度→高浓度需要需要小肠绒毛上皮细胞吸收氨基酸,葡萄糖,K+,Na等【详解】A、由图示可知,铜离子进入细胞是由低浓度向高浓度运输,需要载体,消耗能量,A正确:B、铜离子转运具有方向性,B正确:C、铜离子进入细胞是主动运输,运出细胞是先通过协助扩散进入高尔基体,然后由高尔基体膜包裹通过胞吐运出细胞,C错误:D、由图示可知进入细胞需要膜蛋白1协助,运出细胞需要膜蛋白2协助,D正确。故选C。3.将人胰岛素A链上1个天冬氨酸替换为甘氨酸,B链末端增加2个精氨酸,可制备出一种人工长效胰岛素。下列关于该胰岛素的叙述,错误的是()A.进入人体后需经高尔基体加工B.比人胰岛素多了2个肽键C.与人胰岛素有相同的靶细胞D.可通过基因工程方法生产【答案】A【解析】【分析】基因工程只能生产己有的蛋白质,人工长胰岛素A链有氨基酸的替换,B链增加了两个氨基酸,需要通过蛋白质工程生产。【详解】A、胰岛素作用于细胞表面的受体,不需要经高尔基体的加工,A错误:B、人工长效胰岛素比人胰岛素的B链上多了两个精氨酸,氨基酸与氨基酸之间通过肽键连接,故多2个肽键,B正确:C、人工胰岛素和人胰岛素作用相同,都是降血糖的作用,故靶细胞相同,C正确:D、人工长效胰岛素是对天然蛋白质的改造,需要通过基因工程生产,D正确。故选A。4.下列发现中,以DNA双螺旋结构模型为理论基础的是()A.遗传因子控制性状B.基因在染色体上C.DNA是遗传物质D.DNA半保留复制【答案】D第2页|共26页【解析】【分析】1、DNA分子复制的特点:半保留复制:边解旋边复制。2、DNA分子复制的场所:细胞核、线粒体和叶绿体。3、DNA分子复制的过程:①解旋:在解旋酶的作用下,把两条螺旋的双链解开。②合成子链:以解开的每一条母链为模板,以游离的四种脱氧核苷酸为原料,遵循碱基互补配对原则,在有关酶的作用下,各自合成与母链互补的子链。③形成子代DNA:每条子链与其对应的母链盘旋成双螺旋结构。从而形成2个与亲代DNA完全相同的子代DNA分子。4、DNA分子复制的时间:有丝分裂的间期和减数第一次分裂前的间期。【详解】A、孟德尔利用假说一演绎法提出了生物的性状是由遗传因子控制的,总结出了分离定律,并未以DNA双螺旋结构模型为理论基础,A不符合题意:B、萨顿根据基因与染色体的平行关系,运用类比推理法得出基因位于染色体上的推论,并未以DNA双螺旋结构模型为理论基础,B不符合题意:C、艾弗里、赫尔希和蔡斯等科学家,设法将DNA和蛋白质分开,单独、直接地研究它们的作用,证明了DNA是遗传物质,并未以DNA双螺旋结构模型为理论基础,C不符合题意:D、沃森和克里克成功构建DNA双螺旋结构模型,并进一步提出了DNA半保留复制的假说,DNA半保留复制,以DNA双螺旋结构模型为理论基础,D符合题意。故选D。5.合理均衡的膳食对维持人体正常生理活动有重要意义。据下表分析,叙述错误的是()项目能量(k)蛋白质(g)脂肪(g)糖类(g)食物(100g)①8806.21.244.2②158013.237.02.4③70029.33.41.2A.含主要能源物质最多的是②B.需控制体重的人应减少摄入①和②C.青少年应均衡摄入①、②和③D.蛋白质、脂肪和糖类都可供能【答案】A第3页」共26页
喜欢就支持一下吧
点赞13 分享