2023年高考生物试卷(重庆)(解析卷)

第1页 / 共21页

第2页 / 共21页

第3页 / 共21页

第4页 / 共21页
该文档为免费文档,您可直接下载完整版进行阅读
2023年高考生物试卷(重庆)(解析卷)-初高中资料试题文库
2023年高考生物试卷(重庆)(解析卷)
此内容为免费资源,请登录后查看
0
免费资源
THE END
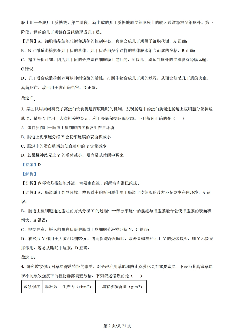
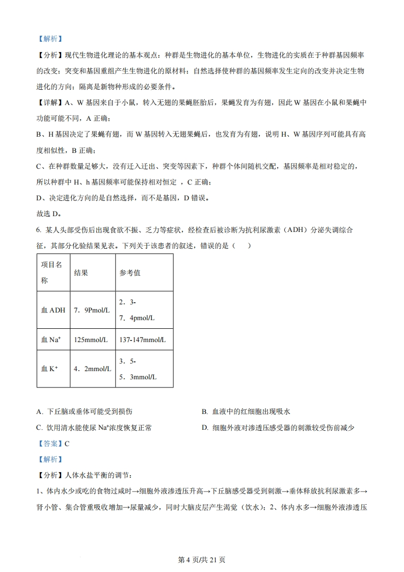
2023年普通高等学校招生全国统一考试生物重庆卷一、单项选释题:本题共15小题,每小题3分,共45分。在每小题给出的四个选项中,只有一项是符合题目要求的。1.下列细胞结构中,对真核细胞合成多肽链,作用最小的是()A.高尔基体B.线粒体C.核糖体D.细胞核【答案】A【解析】【分析】1、转录:转录是指以DNA的一条链为模板,按照碱基互补配对原则,合成RNA的过程。转录的场所:细胞核。2、翻译:翻译是指以mRNA为模板,合成具有一定氨基酸排列顺序的蛋白质的过程。翻译的场所:细胞质的核糖体上。【详解】真核细胞合成多肽链包括转录和翻译两个过程,转录的场所为细胞核,翻译的场所是核糖体,过程中需要的能量由线粒体提供,高尔基体对来自内质网的蛋白质进行加工、分类和包装,发送蛋白质,所以作用最小的是高尔基体,A正确,BCD错误。故选A。2.几丁质是昆虫外骨骼和真菌细胞壁的重要成分。中国科学家首次解析了几丁质合成酶的结构,进一步阐明了几丁质合成的过程,该研究结果在农业生产上具有重要意义。下列叙述错误的是()几丁质合成酶一几丁质细胞外弼9细胞内●●单糖A.细胞核是真菌合成几丁质的控制中心B.几丁质是由多个单体构成的多糖物质C.细胞通过跨膜运输将几丁质运到胞外D.几丁质合成酶抑制剂可用于防治病虫害【答案】C【解析】【分析】几丁质是一种多糖,又称壳多糖,广泛存在于甲壳类动物和昆虫的外骨骼、真菌的细胞壁中。分析题图可知,几丁质合成的过程主要有三个阶段,第一个阶段,几丁质合成酶将细胞中的单糖转移到细胞第1页供21页膜上用于合成几丁质糖链。第二阶段,新生成的几丁质糖链通过细胞膜上的转运通道释放到细胞外。第三阶段,释放的几丁质链自发组装形成几丁质。【详解】A、细胞核是细胞代谢和遗传的控制中心,真菌合成几丁质属于细胞代谢,A正确:B、N乙酰葡萄糖氨是几丁质的单体,几丁质是由多个这样的单体脱水缩合而成的多糖,B正确:C、据图分析可知,因为几丁质的合成是在细胞膜上进行的,所以几丁质运到胞外的过程没有跨膜运输,C错误:D、几丁质合成酶抑制剂可以抑制该酶的活性,打断生物合成几丁质的过程,从而让缺乏几丁质的害虫、真菌死亡,故可用于防止病虫害,D正确。故选C。3.某团队用果蝇研究了高蛋白饮食促进深度睡眠的机制,发现肠道中的蛋白质促进肠道上皮细胞分泌神经肽Y,最终Y作用于大脑相关神经元,利于果蝇保持睡眠状态。下列叙述正确的是()A.蛋白质作用于肠道上皮细胞的过程发生在内环境B.肠道上皮细胞分泌Y会使细胞膜的表面积减小C.肠道中的蛋白质增加使血液中的Y含量减少D.若果蝇神经元上Y的受体减少,则容易从睡眠中醒来【答案】D【解析】【分析】内环境是指细胞外液,主要由血浆、组织液和淋巴组成。【详解】A、肠道属于外界环境,故肠道中的蛋白质作用于肠道上皮细胞的过程不是发生在内环境,A错误:B、肠道上皮细胞通过胞吐的方式分泌Y的过程中一部分细胞中的囊泡与细胞膜融合会使细跑膜的表面积增大,B错误:C、根据题意,摄入的蛋白质促进肠道上皮细胞分泌神经肽Y,C错误:D、神经肽Y作用于大脑相关神经元,进而促进深度睡眠,故若果蝇神经元上Y的受体减少,则Y不能发挥作用,容易从睡眠中醒来,D正确。故选D。4.研究放牧强度对草原群落特征的影响,对合理利用草原和防止荒漠化具有重要意义。下表为某高寒草原在不同放牧强度下的植物群落调查数据。下列叙述错误的是(放牧强度物种数生产力(thm2)土壤有机碳含量(gmr3)第2页供21页无150.858472轻度231.109693中度150.709388重度60.457815A.中度放牧和无放牧下生产力不同,可能是物种组成不同所致B.重度放牧下土壤有机碳含量降低是分解者的分解过程加快所致C.放牧可能导致群落优势种改变且重度放牧下的优势种更加耐旱D.适度放牧是保护草原生物多样性和践行绿色发展理念的有效措施【答案】B【解析】【分析】人类对生物群落演替的影响远远超过其他某些自然因素,因为人类生产活动通常是有意识、有目的地进行的,可以对自然环境中的生态关系起着促进、抑制、改造和重建的作用。但人类的活动对群落的演替也不是只具有破坏性的,也可以是通过建立新的人工群落实现受损生态系统的恢复。【详解】A、中度放牧和无放牧由于放牧的强度不同,可能造成物种组成不同,导致生产力不同,A正确B、重度放牧下土壤有机碳含量降低是由于重度放牧造成草原荒漠化,因此土壤中有机碳含量降低,B错误:C、表格数据是在高寒草原测定,放牧使牲畜喜欢吃的草数目降低,引起群落演替,发生优势物种的改变,而现在重度放牧的条件下,可能会发生草场荒漠化,土壤蓄水能力降低,因此优势种更加耐旱,C正确:D、适度放牧避免草场荒漠化,是保护草原生物多样性和践行绿色发展理念的有效措施,D正确。故选B。5.果蝇有翅(H)对无翅(h)为显性。在某实验室繁育的果蝇种群中,部分无翅果蝇胚胎被转入小鼠W基因后(不整合到基因组),会发育成有翅果蝇,随后被放回原种群。下列推测不合理的是()A.W基因在不同物种中功能可能不同B.H、W基因序列可能具有高度相似性C.种群中H、h基因频率可能保持相对恒定D.转入W基因的果蝇可能决定该种群朝有翅方向进化【答案】D第3页供21页
喜欢就支持一下吧
点赞9 分享