2024年高考生物试卷(甘肃)(解析卷)

第1页 / 共22页

第2页 / 共22页

第3页 / 共22页

第4页 / 共22页
该文档为免费文档,您可直接下载完整版进行阅读
2024年高考生物试卷(甘肃)(解析卷)-初高中资料试题文库
2024年高考生物试卷(甘肃)(解析卷)
此内容为免费资源,请登录后查看
0
免费资源
THE END
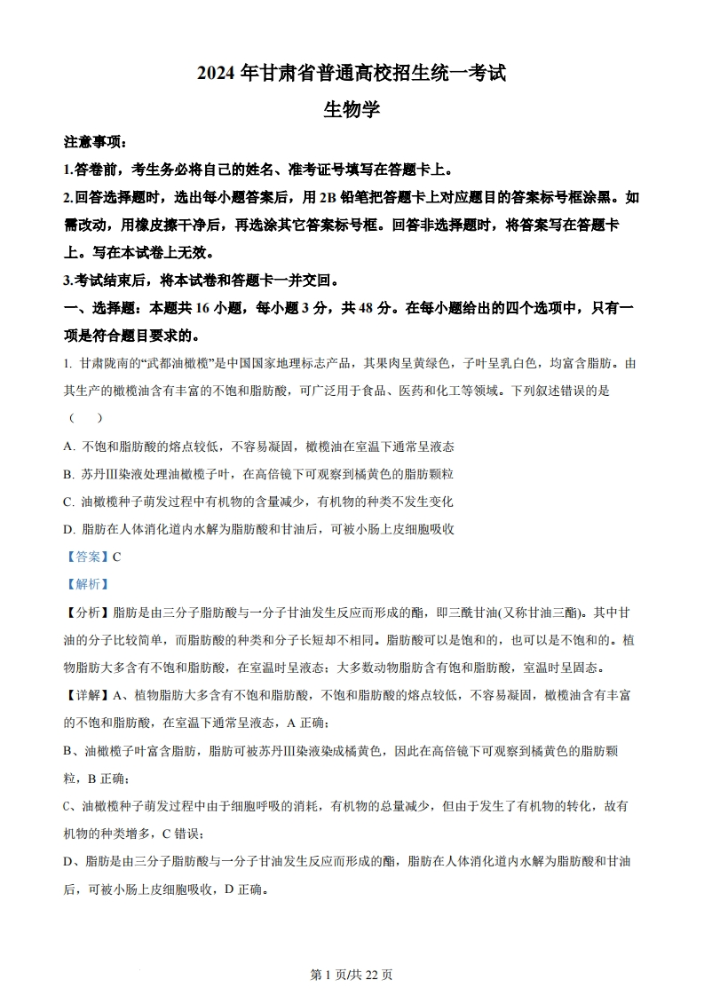
2024年甘肃省普通高校招生统一考试生物学注意事项:1答卷前,考生务必将自已的姓名、准考证号填写在答题卡上。2.回答选择题时,选出每小题答案后,用2B铅笔把答题卡上对应题目的答案标号框涂黑。如需改动,用橡皮擦干净后,再选涂其它答案标号框。回答非选择题时,将答案写在答题卡上。写在本试卷上无效。3.考试结束后,将本试卷和答题卡一并交回。一、选择题:本题共16小题,每小题3分,共48分。在每小题给出的四个选项中,只有一项是符合题目要求的。1.甘肃陇南的“武都油橄榄”是中国国家地理标志产品,其果肉呈黄绿色,子叶呈乳白色,均富含脂肪。由其生产的橄榄油含有丰富的不饱和脂肪酸,可广泛用于食品、医药和化工等领域。下列叙述错误的是()A.不饱和脂肪酸的熔点较低,不容易凝固,橄榄油在室温下通常呈液态B.苏丹Ⅲ染液处理油橄榄子叶,在高倍镜下可观察到橘黄色的脂肪颗粒C.油橄榄种子萌发过程中有机物的含量减少,有机物的种类不发生变化D.脂肪在人体消化道内水解为脂肪酸和甘油后,可被小肠上皮细胞吸收【答案】C【解析】【分析】脂肪是由三分子脂肪酸与一分子甘油发生反应而形成的酯,即三酰甘油(又称甘油三酯)。其中甘油的分子比较简单,而脂肪酸的种类和分子长短却不相同。脂肪酸可以是饱和的,也可以是不饱和的。植物脂肪大多含有不饱和脂肪酸,在室温时呈液态:大多数动物脂肪含有饱和脂肪酸,室温时呈固态。【详解】A、植物脂肪大多含有不饱和脂肪酸,不饱和脂肪酸的熔点较低,不容易凝固,橄榄油含有丰富的不饱和脂肪酸,在室温下通常呈液态,A正确:B、油橄榄子叶富含脂肪,脂肪可被苏丹Ⅲ染液染成橘黄色,因此在高倍镜下可观察到橘黄色的脂肪颗粒,B正确:C、油橄榄种子萌发过程中由于细胞呼吸的消耗,有机物的总量减少,但由于发生了有机物的转化,故有机物的种类增多,C错误:D、脂肪是由三分子脂肪酸与一分子甘油发生反应而形成的酯,脂肪在人体消化道内水解为脂肪酸和甘油后,可被小肠上皮细胞吸收,D正确。第1页供22页故选C。2.维持细胞的Na+平衡是植物的耐盐机制之一。盐胁迫下,植物细胞膜(或液泡膜)上的H中ATP酶(质子泵)和NaH逆向转运蛋白可将Na*从细胞质基质中转运到细胞外(或液泡中),以维持细胞质基质中的低Na+水平(见下图)。下列叙述错误的是()H+-ATP酶H*Na细胞外Na*-H*逆向转运蛋白17M7Y题从细胞内●NaATP ADP+PiH▲H4A.细胞膜上的H+ATP酶磷酸化时伴随着空间构象的改变B.细胞膜两侧的H浓度梯度可以驱动Na转运到细胞外C.H-ATP酶抑制剂会干扰H的转运,但不影响Na转运D.盐胁迫下NaH逆向转运蛋白的基因表达水平可能提高【答案】C【解析】【分析】1、由图可知,HATP酶(质子泵)向细胞外转运H时伴随着ATP的水解,且为逆浓度梯度运输,推出H中ATP酶向细胞外转运H为主动运输:2、由图可知,Ht进入细胞为顺浓度梯度运输,Na*出细胞为逆浓度梯度运输,均通过Na-Ht逆向转运蛋白,H+顺浓度梯度进入细胞所释放的势能是驱动Na*转运到细胞外的直接动力,由此推出NaH+逆向转运蛋白介导的Na跨膜运输为主动运输。【详解】A、细胞膜上的H+-ATP酶介导H向细胞外转运时为主动运输,需要载体蛋白的协助。载体蛋白需与运输分子结合,引起载体蛋白空间结构改变,A正确:B、H顺浓度梯度进入细胞所释放的势能是驱动Na转运到细胞外的直接动力,B正确:C、H+-ATP酶抑制剂干扰H的转运,进而影响膜两侧H浓度,对Na*的运输同样起到抑制作用,C错误:D、耐盐植株的Na*-Ht逆向转运蛋白比普通植株多,以适应高盐环境,因此盐胁迫下Na*H逆向转运蛋白的基因表达水平可能提高,D正确。故选C。3.梅兰竹菊为花中四君子,很多人喜欢在室内或庭院种植。花卉需要科学养护,养护不当会影响花卉的生长,如兰花会因浇水过多而死亡,关于此现象,下列叙述错误的是()第2页供22页A.根系呼吸产生的能量减少使养分吸收所需的能量不足B.根系呼吸产生的能量减少使水分吸收所需的能量不足C.浇水过多抑制了根系细胞有氧呼吸但促进了无氧呼吸D.根系细胞质基质中无氧呼吸产生的有害物质含量增加【答案】B【解析】【分析】1、有氧呼吸是指细胞在氧气的参与下,通过酶的催化作用,把糖类等有机物彻底氧化分解,产生出二氧化碳和水,同时释放出大量能量的过程:2、有氧呼吸的第一、二、三阶段的场所依次是细胞质基质、线粒体基质和线粒体内膜。有氧呼吸第一阶段是葡萄糖分解成丙酮酸和NADP,释放少量能量:第二阶段是丙酮酸和水反应生成二氧化碳和NADP,释放少量能量:第三阶段是氧气和NADP反应生成水,释放大量能量:3、无氧呼吸是指在无氧条件下通过酶的催化作用,细胞把糖类等有机物不彻底氧化分解,同时释放少量能量的过程:4、无氧呼吸的场所是细胞质基质,无氧呼吸的第一阶段和有氧呼吸的第一阶段相同,无氧呼吸的第二阶段丙酮酸和NADP反应生成酒精和CO2或乳酸,第二阶段不合成ATP。【详解】A、大多数营养元素的吸收是与植物根系代谢活动密切相关的过程,这些过程需要根系细胞呼吸产生的能量,浇水过多会使根系呼吸产生的能量减少,使养分吸收所需的能量不足,A正确:B、根系吸收水分是被动运输,不消耗能量,B错误:C、浇水过多使土壤含氧量减少,抑制了根细胞的有氧呼吸,但促进了无氧呼吸的进行,C正确:D、根细胞无氧呼吸整个过程都发生在细胞质基质中,会产生酒精或乳酸等有害物质,D正确。故选B。4.某研究团队发现,小鼠在禁食一定时间后,细胞自噬相关蛋白被募集到脂质小滴上形成自噬体,随后与溶酶体融合形成自噬溶酶体,最终脂质小滴在溶酶体内被降解。关于细胞自噬,下列叙述错误的是()A.饥饿状态下自噬参与了细胞内的脂质代谢,使细胞获得所需的物质和能量B.当细跑长时间处在饥机饿状态时,过度活跃的细跑自噬可能会引起细胞调亡C.溶酶体内合成的多种水解酶参与了细胞自噬过程D.细胞自噬是细胞受环境因素刺激后的应激性反应【答案】C【解析】【分析】细胞自噬是指在一定条件下,细胞会将受损或功能退化的细胞结构等,通过溶酶体降解后再利第3页共22页
喜欢就支持一下吧
点赞7 分享