2013年高考化学试卷(山东)(解析卷)

第1页 / 共12页

第2页 / 共12页

第3页 / 共12页

第4页 / 共12页
该文档为免费文档,您可直接下载完整版进行阅读
2013年高考化学试卷(山东)(解析卷)-初高中资料试题文库
2013年高考化学试卷(山东)(解析卷)
此内容为免费资源,请登录后查看
0
免费资源
THE END
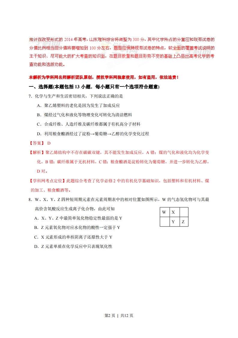
2013年山东高考化学学科网试卷总评纵观2013年山东高考理科综合卷化学部分,其必做部分共有选择题7个,均为单选,每个4分,共28分;填空题3个,28题12分、29题15分、30题1分,共42分,必做题总分70分;选做题命制化学与技术、物质结构与性质和有比学基误块各心题,考生选取其中一个题目解答,此题8分;这样化学科目在山东高考理科综合中共有240分中的7°分。从题目来看,其中第7题考查了与生产生活密切相关的必修2中的有机基础知识,第10题考查了与离流感有关的莽草酸的结构,加怒了有机基础钓号查,也进一步凸显了化学与社会的紧密联系,第8题考查元素周期表和元素周期律识等12题考查了化学反应速率和化学平衡知识、第13题考查水溶液中的离子平衡知识,再加上2、29题对化学基本理论知识的考查,凸显了化学基本理论知识在高中化学中的核心作用;第9边考查了改其化合黄识,加上在其它题目中的渗透,凸显了元素化合物知识在高中化学中的载体作甲,第11野和第30鄂查化学实验知识,凸显了化学实验对化学学习的重要性。选做题中的31、32和33题都能很好的覆盖本模块的主干知识,虽然题量不大但能很好的指导高中化学学习。0000分析2013年山东理科综合化学部分,具有以下特点:com1、试题符合新课标高考的要求:该套能很好的考查考生对高中化学知识的掌握程度、考查考生高中化学基本能力,同时又具有良好的区分度,能达到帮助高校选拔新生的目的。2、试卷的结构特点:从2013年山东理综化学试题看来,其保持了以下特点,一是稳定,2013年是山东实行新课标高考的第7个年头,也是山东贯彻素质教育不再文理分科前的最后一年,2014年山东将实行新的高考,基本能力考试和英语听力将被取消,故此今年的试题的关键是延续前几年的命题方式,在确保命题连续性的基础上命题形式和前几年保持一致,达到了稳定考生情绪,并让考生考出真实水平的目的,二是覆盖广,2013年山东理综化学覆盖了高中化学的主干知识,所涉及的知识点极为宽广,每个题目往往考出了多个知识点,比如在第13题中,其考查的知识点涉及溶液的导电能力、溶液中的离子浓度比较、水的电离程度等多个方面,这种命题方式既能提高覆盖面又能全面地考查考生的化学知识和学科素养;三是组合型题目多,组合型题是山东新课标高考来的重头戏,已经具有典型的山东特色,比如试卷的28题就组合了氧化还原反应、金属的治炼、化学计算、金属的精炼等;29题就组合了化学平衡常数、电离平衡常数和水解平衡常数、平衡转化率、化学平衡的移动、滴定指示剂的选择等;30题就组合了化学实验基本操作、仪器的使用和试剂的选择、实验操作顺序、物质的分离和提纯、工业流程图的分析、元素化合物知识等;这些题目能够大量地覆盖《考试说明》中的大多数知识点并考查考生所掌握的化学知识结构。第1页|共12页预计在改艾彬式的2014年高考,山山东理科综合将岗整为300分,具中化学所占的分型应和现有式卷的分值比例相当但分值将要增加到100分左右,题型应保持现有试卷的特点,较全面的覆盖考试说明的主干知识、尽可能大的扩大考查的知识面,在题目数量和题目形势不变的基础上凸显出高考化学的考查功能和选拨功能。本解析为学科网名师解析团队原创,授权学科网独家使用,如有盗用,依法追责!一、选择题(本题包括13小题.每小题只有一个选项符合题意)7.化学与生产和生活密切相关,下列说法正确的是A.聚乙烯塑料的老化是因为发生了加成反应B.煤经过气化和液化等物理变化可转化为清洁燃料C.合成纤维、人造纤维及碳纤维都属于有机高分子材料D.利用粮食酿酒经过了淀粉→葡萄糖→乙醇的化学变化过程【答案】D【解析】聚乙烯结构中不存在碳碳双键,其不能发生加成反应,A错:煤的气化和液化均为化学变化,B错:碳纤维属于无机材料,C错:粮食酿酒是淀粉转化为葡萄糖,并进一步转化为乙醇,D对。【学科网考点定位】此题综合考查了化学必修2中的有机化学基础知识,包括塑料和有机材料、煤的加工、粮食酿酒等。8.W、X、Y、Z四种短周期元素在元素周期表中的相对位置如图所示,W的气态氢化物可与其最高价含氧酸反应生成离子化合物,由此可知WXA.X、Y、Z中最简单氢化物稳定性最弱的是YB.Z元素氧化物对应水化物的酸性一定强于YC.X元素形成的单核阴离子还原性大于YD.Z元素单质在化学反应中只表现氧化性第2页|共12页【答案】A【解析】根据题给信息,W的气态氢,物可与真最高价含氧酸反应生成离子化合物,可知该离子化合物为氯化铵,W为N元素、则X为O元素.1为S系、Z为C1元素:分析O、S、C元素的最简单氢化物的稳定性,可知H:S最弱,A对:Z元,的最高价氧化物的水化物酸性一定强于Y的,但氧化物的水化物则不一定,B错:X元、特电子能力强于Y,故其单核阴离子的还原性弱于Y,C错;氯气在和水的反应中时菱现氧化性和原性,D错。【学科网考点定位】此题是从元素性质元素周期丰的结构入于的元素推断题。综合考查了元素非金属性的对比等知识。9.足量下列物质与相同质量的铝反应,放出氢气且消耗溶质物质的量最少的是A.氢氧化钠溶液B.稀硫酸C.盐酸D.稀硝酸【答案】A厂【解析】铝和下列物质反应生成氢气,首先排除稀硝酸,其和金属铝反应不生成氢气:写出另外三个方程式:2A1-2Na0H-2H0=2Na4102+3H1;2A1+3H2S0:=A12(S0)3+3H2↑;2A1+6HC1-2A1C1:+3H1;可知相同质量的铝,消耗的氢氧化钠的物质的量最少,选A.【学科网考点定位】此题考查了铝及其化合物中的铝单质的性质。10.莽草酸可用于合成药物达菲,其结构简式如图,下列关于葬草酸的说法正确的是A.分子式为CH6O5COOHB.分子中含有2种官能团HOOHC.可发生加成和取代反应OHD.在水溶液羧基和羟基均能电离出H中【答案】C【解析】分析莽草酸的结构简式,其中分了式为:CH0,,错;其分子中含有羧基、碳碳双键和醇羟基三种官能团,B错,其结构中的碳谈双键能发牛十元反应、羧基和醇羟基均发生酯化反应和取代反应,C对;莽草酸中的羟莲走醇羟基,·她在水溶液中电离出氢离子,D错。【学科网考点定位】此题考查了有机物的线、才子式和结面式的关系、有机物的性质和对官能团的认识。11.利用实验器材(规格和数量不限)能完成相应实验的一项是选项实验器材(省略夹持装置〉相应实验A烧杯、玻璃棒、蒸发皿CuSO4溶液的浓缩结晶B烧杯、玻璃棒、胶头滴管、滤纸用盐酸除去BaSO4中的少量BaCO3第3页|共12页
喜欢就支持一下吧
点赞7 分享