2014年高考化学试卷(广东)(解析卷)

第1页 / 共13页

第2页 / 共13页

第3页 / 共13页

第4页 / 共13页
该文档为免费文档,您可直接下载完整版进行阅读
2014年高考化学试卷(广东)(解析卷)-初高中资料试题文库
2014年高考化学试卷(广东)(解析卷)
此内容为免费资源,请登录后查看
0
免费资源
THE END
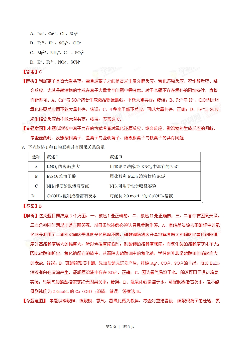
2014普通高等学校招生全国统一考试(广东卷)理科综合能力刻试化学试题卷【试卷总评】本试卷整体而言,难度适中,考点覆盖化学与生活、阿伏加德罗常数、氧化还原反应、离子反应、电化学、元素周期表与元素周期律、化学反应与能量、化学平衡理论、溶液中的离子平衡、物质性质、有机化学、实验的设计等,选择题的难度偏易,与往年考查的知识点大致相同,学生一般都能作答。非选择题的难度适中,其中31题的(2)小题不易作答,尤其(2)小题,学生都能做出答案,但是否紧扣标准答案就很难说了,我本人认为属于发散型题目,判卷人不必死扣答案;(4)小题我认为出的不好,这道题的答案是C02,可是加入二氧化碳对3个反应都有响,都会抑制反应的进行。32题中的(4)比较好,总离子方程式的书写是一难点,该离子方程式学生从未见过,需将每步发生的离子反应应用方程式叠加法进行叠加即可得到;33题考查了学生一定的对题目所给信息的迁移能力的运用,对实验的设计能力,这类题目不易作答。估计今后的高考的大题会向学生的迁移能力、设计能力方向发展,死记硬背的知识少了,对题目的分析、理解的多了。所以考生今后多加这方面的练习。一、单选题7.生活中处处有化学。下列说法正确的是A.制饭勺、饭盒、高压锅等的不锈钢是合金B.做衣服的棉和麻均与淀粉互为同分异构体C.煎炸食物的花生油和牛油都是可皂化的饱和酯类D.磨豆浆的大豆富含蛋白质,豆浆煮沸后蛋白质变成了氨基酸【答案】A【解析】化学与生活的考查中,要注意所学知识与实际生活的联系,此如选项D即便不学化学,根据生活常识也可判断,豆浆煮沸后是不会变成氨基酸的。A、不锈钢主要是铁、碳合金,正确;B、棉、麻、淀粉都属于多糖,是高分子化合物,其分子的聚合度不同,所以不能互为同分异构体,错误,C、花生油是液态油,其成分主要是不饱和酯,而牛油是固态油,其成分主要是饱和酯,错误,D、豆浆加热煮沸属于蛋白质的变性而不是发生了水解反应生成氨基酸,错误,答案选A.【命题意图】本题以合金、多糖、油脂、蛋白质为载体,考查学生对物质的性质、成分的判断,同分异构体的判断8.水溶液中能大量共存的一组离子是第1页|共13页A.Nat、Ca2+、C、SO2B.Fe2+、Ht、S032、Cl0C.Mg2+、NH+、CI、SO2D.Kt、Fet、NOs、SCN【答案】c【解析】判断离子是否大量共存,需掌握离子之间是否发生复分解反应、氧化还原反应、双水解反应、络合反应,尤其是微溶物的生成在离子大量共存问题中需注意。对于本题不存在额外的附加条件,直接判断即可。A、Ca与SO:2结合生成微溶物疏酸钙,不能大量共存,错误;B、Fe2与H、CO因反应氧化还原反应而不能大量共存,错误;C、4种离子都不反应,可以大量共存,正确;D、F:与SCN发生络合反应而不能大量共存,错误,答案选C。【命题意图】本题以溶液中离子共存的方式考查对氧化还原反应、络合反应、微溶物的生成反应的判断,考查硫酸钙、次氯酸根离子、氢离子与亚铁离子、疏根离子与铁离子的共存问题9.下列叙述I和Ⅱ均正确并有因果关系的是选项叙述I叙述ⅡAKNO3的溶解度大用重结晶法除去KNO,中混有的NaCIBBaSO4难溶于酸用盐酸和BaC2溶液检验SO,2CNH3能使酚酞溶液变红NH3可用于设计喷泉实验DCa(OH2能制成澄清石灰水可配制2.0molL1的Ca(OHh溶液【答案】B【解析】这类题目需注意3个方面,一、叙述I是正确的,二、叙述Ⅱ是正确的;三、二者存在因果关系。三点必须同时满足才是正确答案。对每条叙述都心须认真思考后作答。A、重结晶法除去硝酸钾中的氯化钠是利用了二者的溶解度受温度变化影响不同,硝酸钾随温度升高溶解度增大的幅度比氯化钠随温度升高溶解度增大的幅度大,所以当温度降低时,硝酸钾的溶解度骤降,而氯化钠的溶解度变化不大,因此硝酸钾析出,氯化钠留在溶液中,从而除去硝酸钾中的氯化钠,学科网并非是硝酸钾的溶解度大的绿故,错误;B、硫酸钡难溶于酸,先加盐酸无沉淀产生,排除Ag、C0:2、S0:2的干扰,再加BaC1:溶液有白色沉淀产生,证明原溶液中存在$0:,正确:C、因为氨气易溶于水,所以可用于设计喷泉实验,与氨气使酚酥溶液变红无因果关系,错误;D、氢氧化钙微溶于水,可配制澄清石灰水,但不能得到浓度为2.0mo1L的Ca(OH):溶液,错误,答案选B.【命题意图】本题以硝酸钾、硫酸钡、氨气、氢氧化钙为载体,考查对重结晶法、硫酸根离子的检验、氨第2页1共13页气的喷泉实验、氢氧化钙溶液的配制的判断,对物质性质的描述是否存在因果关系的判断10.设NA为阿伏伽德罗常数的数值。下列说法正确的是A.1mol甲苯含有6Na个C-H键B.18gH0含有10Na个质子C.标准状况下,22.4L氨水含有NA个NH3分子D.56g铁片投入足量浓硫酸中生成NA个SO2分子【答案】B【解析】阿伏加德罗常数是每年高考题中必现的题目,在这类题目中要注意与22.4Lmo1有关的描述、氧化还原反应中得失电子的数目、盐溶液中水解离子的数目、质子数、中子数、化学键的数目、由同位素原子构成的物质的摩尔质量、氧化还原反应中与浓度有关的问题等的判断,所以读题需认真,做题需谨慎。A、根据甲苯的结构简式判断1m0甲苯含有8Na个CH键,错误;B、1个水分子中含有10个质子,18g水的物质的量是1mol,所以18gH:0含有10mo1即10NA个质子,正确:C、标准状况下氨水不是气体,所以不能计算其物质的量,错误,D、铁在常温下与浓硫酸发生钝化,加热可使反应继续进行,但56g即1moF与足量浓硫酸发生氧化还原反应时,生成铁离子,转移电子3mol,所以应生成1.5mo1的二氧化硫即1.5NA个S0:分子,错误,答案选B.【命题意图】本题旨在考察阿伏加德罗常数与物质的量之间的关系,对22.4Lm01数据的应用条件、质子数、化学键数目、氧化还原反应中气体分子数的判断,对物质的结构式、反应的特点、物质的状态的考查11.某同学组装了图4所示的电化学装置电极I为Al,其他电极均为Cu,则A.电流向:电极v一①一电极1盐烯B.电极I发生还原反应C.电极Ⅱ逐渐溶解D.电极III的电极反应:Cu+2e==Cuso.【答案】A图4【解析】判断该装置是原电池还是电解池还是二者组合的形式,首先看装置中是否存在外加电源,然后再去判断是一个原电池还是一个电解池,还是二者的组合。一般情况下无外电源的装置中必有1个是原电池,若该装置是组合的形式,则另一装置为电解池:若存在外加电源,则都是电解池装置或是串联的电解池装置。原电池与电解池组合的形式中,从装置的两极的材料或发生的反应判断哪个是原电池那个是电解池。一般存在电解质溶液的原电池中的电极材料是不同的,而电解池的电极材料可以是相第3页」共13页
喜欢就支持一下吧
点赞8 分享