2011年高考化学试卷(浙江)(空白卷)

第1页 / 共8页

第2页 / 共8页

第3页 / 共8页

第4页 / 共8页
该文档为免费文档,您可直接下载完整版进行阅读
2011年高考化学试卷(浙江)(空白卷)-初高中资料试题文库
2011年高考化学试卷(浙江)(空白卷)
此内容为免费资源,请登录后查看
0
免费资源
THE END
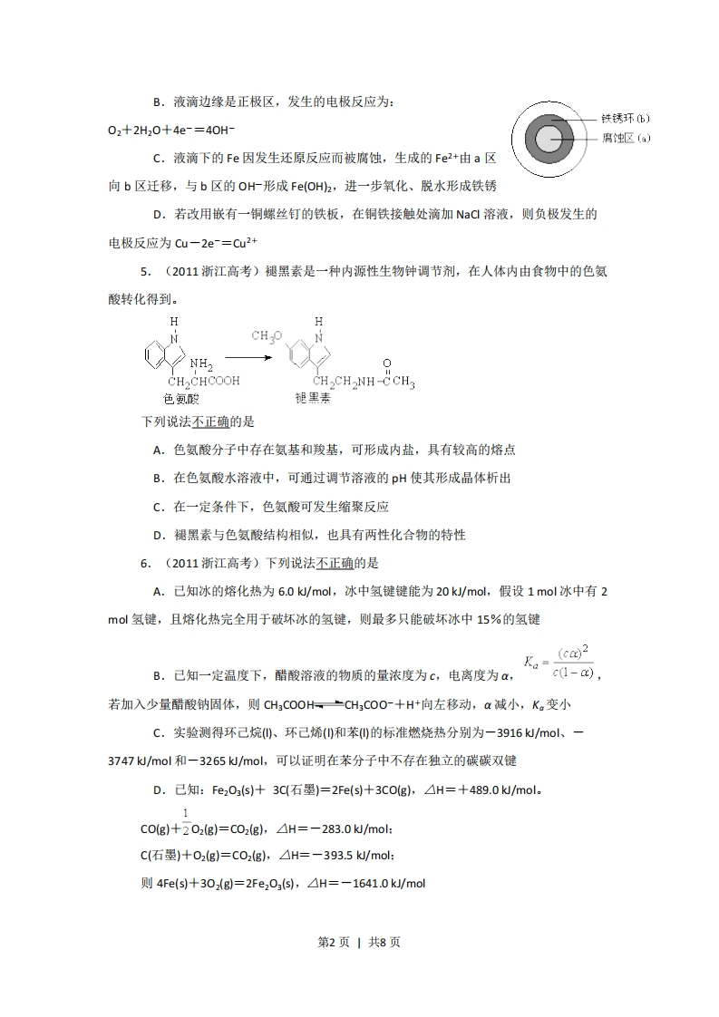
2011年高考浙江化学试题及答案1.(2011浙江高考)下列说法不正确的是A.化学反应有新物质生成,并遵循质量守恒定律和能量守恒定律B.原子吸收光谱仪可用于测定物质中的金属元素,红外光谱仪可用于测定化合物的官能团C.分子间作用力比化学键弱得多,但它对物质熔点、沸点有较大影响,而对溶解度无影响D.酶催化反应具有高效、专一、条件温和等特点,化学模拟生物酶对绿色化学、环境保护及节能减排具有重要意义2.(2011浙江高考)下列说法不正确的是A.变色硅胶干燥剂含有C0C2,干燥剂呈蓝色时,表示不具有吸水干燥功能B.硝基苯制备实验中,将温度计插入水浴,但水银球不能与烧杯底部和烧杯壁接触C.中和滴定实验中,容量瓶和锥形瓶用蒸馏水洗净后即可使用,滴定管和移液管用蒸馏水洗净后,必须干燥或润洗后方可使用D.除去干燥CO2中混有的少量SO2,可将混合气体依次通过盛有酸性KMO,溶液、浓硫酸的洗气瓶3.(2011浙江高考)X、Y、Z、M、W为五种短周期元素。X、Y、Z是原子序数依次递增的同周期元素,且最外层电子数之和为15,X与Z可形成Z2分子:Y与M形成的气态化合物在标准状况下的密度为0.76gL:W的质子数是X、Y、Z、M四种元素质子数之和的1/2。下列说法正确的是A.原子半径:W>Z>Y>X>MB.Z2、XzM2、WZ2均为直线型的共价化合物C.由X元素形成的单质不一定是原子晶体D.由X、Y、Z、M四种元素形成的化合物一定既有离子键,又有共价键4.(2011浙江高考)将Nac1溶液滴在一块光亮清洁的铁板表面上,一段时间后发现液滴覆盖的圆周中心区()己被腐蚀而变暗,在液滴外沿棕色铁锈环(b),如图所示。导致该现象的主要原因是液滴之下氧气含量比边缘少。下列说法正确的是A.液滴中的d-由a区向b区迁移第1页」共8页B.液滴边缘是正极区,发生的电极反应为:铁锈环)02+2H20+4e-=40H腐蚀区()C.液滴下的Fe因发生还原反应而被腐蚀,生成的Fe2+由a区向b区迁移,与b区的O什形成Fe(OH2,进一步氧化、脱水形成铁锈D.若改用嵌有一铜螺丝钉的铁板,在铜铁接触处滴加NaC溶液,则负极发生的电极反应为Cu一2e-=Cu2+5.(2011浙江高考)褪黑素是一种内源性生物钟调节剂,在人体内由食物中的色氨酸转化得到。HHNH2CH2CHCOOHCHCH NH-CCH3色氨酸褪黑素下列说法不正确的是A。色氨酸分子中存在氨基和羧基,可形成内盐,具有较高的熔点B.在色氨酸水溶液中,可通过调节溶液的pH使其形成晶体析出C.在一定条件下,色氨酸可发生缩聚反应D.褪黑素与色氨酸结构相似,也具有两性化合物的特性6.(2011浙江高考)下列说法不正确的是A.己知冰的熔化热为6.0kJ/mol,冰中氢键键能为20k/mol,假设1mol冰中有2mo氢键,且熔化热完全用于破坏冰的氢键,则最多只能破坏冰中15%的氢键Ka(ca)2B。己知一定温度下,醋酸溶液的物质的量浓度为c,电离度为α,c1-),若加入少量醋酸钠固体,则CH3CO0H一CH3C00-十H+向左移动,a减小,K。变小C.实验测得环己烷()、环己烯()和苯(0的标准燃烧热分别为一3916k/mol、一3747kJ/mol和一3265kJ/mol,可以证明在苯分子中不存在独立的碳碳双键D.己知:Fe203(s)+3C(石墨)=2Fe(s)+3c0g),△H=+489.0kJ/mol.c0g)+20z(g)=C02(g,△H=-283.0kJ/mol:c(石墨)+02(g)=C02g,△H=-393.5k/mol:则4Fe(s)+30(g=2Fe203(S),△H=-1641.0kJ/mol第2页」共8页7.(2011浙江高考)海水中含有丰富的镁资源。某同学设计了从模拟海水中制备MgO的实验方案:加aOH固体1.0 mL 1.0 mol/L滤液N1.0L摸拟海水NaOH溶液滤液调至pH=11.0过滤过滤沉淀Y△,MgO(25℃,pH=8.3)①沉淀X②模拟海水中的Na+Mg2+Ca2+cl-HCO3-离子浓度(mo/L)0.4390.0500.0110.5600.001注:溶液中某种离子的浓度小于1.0×10-5mol/儿,可认为该离子不存在:实验过程中,假设溶液体积不变。己知:Kp(CaC03)=4.96×10-9:Kp(MgC03)=6.82x10-6 Ksp[Ca(0H2]=4.68×10-6:Ksp[Mg(OH2l=5.61×10-2。下列说法正确的是A.沉淀物X为CaCO3B.滤液M中存在Mg2+,不存在Ca2+C.滤液N中存在Mg2+、Ca2+D.步骤②中若改为加入4.2 gNaOH固体,沉淀物Y为Ca(OH2和MgOH2的混合物8.(2011浙江高考)食盐中含有一定量的镁、铁等杂质,加碘盐中碘的损失主要是由于杂质、水分、空气中的氧气以及光照、受热而引起的。己知:氧化性:I103>Fe3+>2:还原性:S2032->32+60H-=I03-+5F+3H20:K1+l2Kl3(1)某学习小组对加碘盐进行如下实验:取一定量某加碘盐(可能含有KIO3、K、Mg2+、F3+),用适量蒸馏水溶解,并加稀盐酸酸化,将所得溶液分为3份。第一份试液中滴加KSCN溶液后显红色:第二份试液中加足量K固体,溶液显淡黄色,用CC,萃取,下层溶液显紫红色:第三份试液中加入适量KO3固体后,滴加淀粉试剂,溶液不变色。①加KSCN溶液显红色,该红色物质是」一(用化学式表示):cC中显紫红色的物质是(用电子式表示)。②第二份试液中加入足量KI固体后,反应的离子方程式为第3页1共8页
喜欢就支持一下吧
点赞13 分享