2015年高考化学试卷(安徽)(解析卷)

第1页 / 共12页

第2页 / 共12页

第3页 / 共12页

第4页 / 共12页
该文档为免费文档,您可直接下载完整版进行阅读
2015年高考化学试卷(安徽)(解析卷)-初高中资料试题文库
2015年高考化学试卷(安徽)(解析卷)
此内容为免费资源,请登录后查看
0
免费资源
THE END
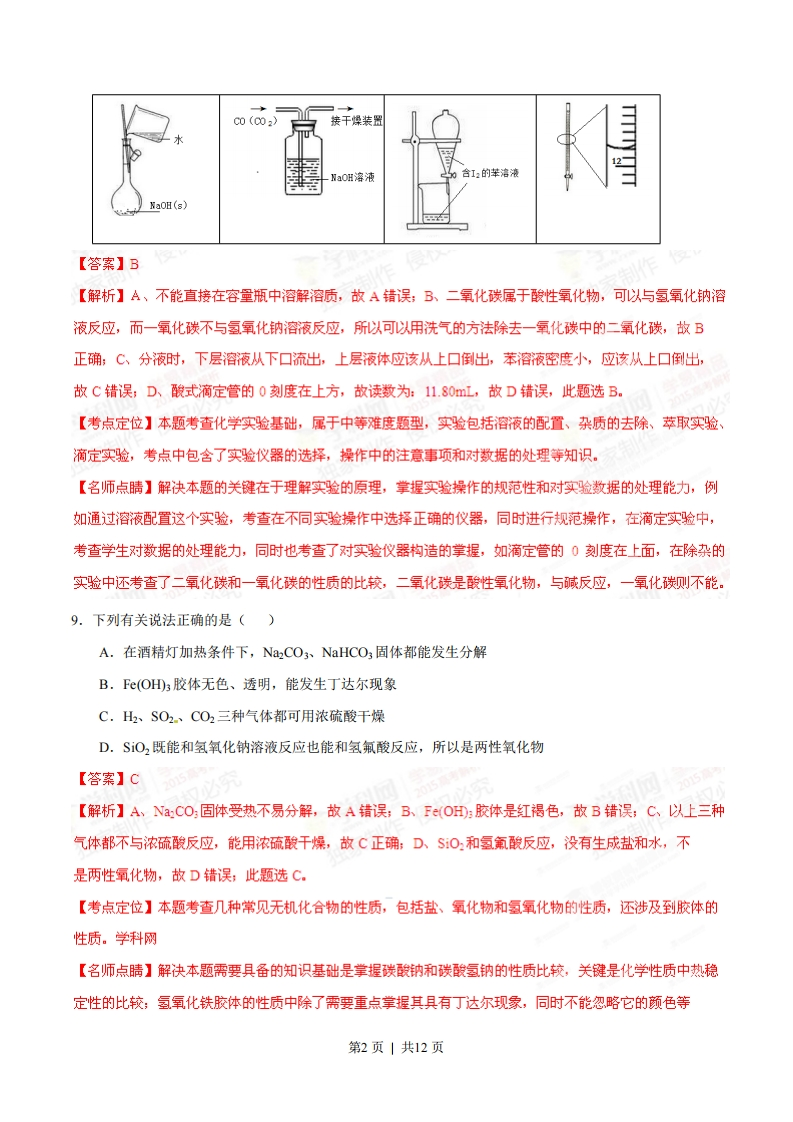
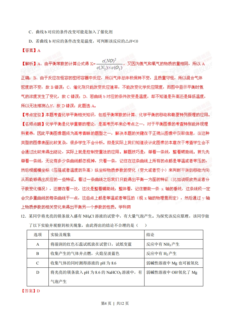
2015年普通高等学校招生全国统一考试(安徽卷)理科综合能力测试化学试题7.碳酸亚乙烯是锂离子电池低温电解液的重要添加剂,其结构如下图。下列有关该物质的说法正确的是A.分子式为C3H03B.分子中含6个0键C.分子中只有极性键D.8.6g该物质完全燃烧得到6.72LC0,【答案】A【解析】A、双键两端的碳原子上各有一个氢原子,所以分子式为C:H,O:,故A正确:B、分子中的单键为o键,一共有8个,故B错误,C、该分子中碳碳双键属于非极性键,故C错误,D、此选项没有说明温度和压强,所以所得二氧化碳的体积是不确定的,故D错误,此题选A。【考点定位】本题考查的是有机化合物的结构特点,主要考查化学键的类型和极性,同时也涉及到有机物燃烧产物的判断和相关计算。【名师点睛】解决本题的关键在于掌握有机物结构的表示方法,可以根据结构简式正确书写分子式。同时理解。键和π键的区别,极性键和非极性键的区别。本题还涉及到有机物燃烧产物的判断,根据原子守恒计算产物的物质的量,考查了阿伏加德罗的相关计算和气体摩尔体积在使用时的注意事项。8.下列有关实验的选项正确的是()A.配制0.10molLB.除去C0中的CO2C.苯萃取碘水中的2D.记录滴定终点NaOH溶液分出水层后的操作读数为12.20mL第1页|共12页c0(002》接干燥装置NaOH溶液,含I:的苹洛液NaOH(s)【答案】B【解析】A、不能直接在容量瓶中溶解溶质,故A错误;B、二氧化碳属于酸性氧化物,可以与氢氧化钠溶液反应,而一氧化碳不与氢氧化钠溶液反应,所以可以用洗气的方法除去一氧化碳中的二氧化碳,故B正确:C、分液时,下层溶液从下口流出,上层液体应该从上口倒出,苯溶液密度小,应该从上口倒出,故C错误,D、酸式滴定管的0刻度在上方,故读数为:11.80mL,故D错误,此题选B。【考点定位】本题考查化学实验基础,属于中等滩度题型,实验包括溶液的配置、杂质的去除、萃取实验、滴定实验,考点中包含了实验仪器的选择,操作中的注意事项和对数据的处理等知识。【名师点睛】解决本题的关键在于理解实验的原理,掌握实验操作的规范性和对实验数据的处理能力,例如通过溶液配置这个实验,考查在不同实验操作中选择正确的仪器,同时进行规范操作,在滴定实验中,考查学生对数据的处理能力,同时也考查了对实验仪器构造的掌握,如滴定管的0刻度在上面,在除杂的实验中还考查了二氧化碳和一氧化碳的性质的比较,二氧化碳是酸性氧化物,与碱反应,一氧化碳则不能。9.下列有关说法正确的是()A.在酒精灯加热条件下,Na2CO3、NaHCO3固体都能发生分解B.Fe(OH3胶体无色、透明,能发生丁达尔现象C.H2、SO2、CO2三种气体都可用浓硫酸干燥D.SO2既能和氢氧化钠溶液反应也能和氢氟酸反应,所以是两性氧化物【答案】C【解析】A、NaCO:固体受热不易分解,故A错误;B、F(OH:胶体是红褐色,故B错误;C、以上三种气体都不与浓硫酸反应,能用浓硫酸干燥,故C正确:D、SO和氢氟酸反应,没有生成盐和水,不是两性氧化物,故D错误,此题选C,【考点定位】本题考查几种常见无机化合物的性质,包括盐、氧化物和氢氧化物的性质,还涉及到胶体的性质。学科网【名师点睛】解决本题需要具备的知识基础是掌握碳酸钠和碳酸氢钠的性质比较,关键是化学性质中热稳定性的比较;氢氧化铁胶体的性质中除了需要重点掌握其具有丁达尔现象,同时不能忽略它的颜色等第2页|共12页性质。在氧化物性质中考查了两性氧化物的概念,同时要注意二氧化硅作为酸性氧化物不能说明的一个性质,它可以与氢氟酸反应。10.下列有关NaClO和NaCl混合溶液的叙述正确的是()A.该溶液中,Ht、NH、SO2、Br可以大量共存B.该溶液中,Ag、K、NO3、CH;CHO可以大量共存C.向该溶液中滴入少量FSOu溶液,反应的离子方程式为:2Fe2++ClO+2H+=Cl-+2Fe3++H2OD.向该溶液中加入浓盐酸,每产生1molC2,转移电子约为6.02×1023个【答案】D【解析】A、C0在酸性条件具有强氧化性,可以氧化B,故A错误;B、混合溶液中存在C1,所以Ag不能大量存在,故B错误;C、该溶液呈碱性,离子方程式书写中不应该有H,故C错误;D、该反应方程式为:NaC10+2HC1-NaC1+H0+C:↑,生成1moC,转移电子约为6.02×103个,D正确,此题选D【考点定位】本题考查离子共存问题,涉及到盐类的水解,离子方程式的书写,氧化还原反应中电子转移数目的计算等间题,属于较难的题型。【名师点睛】解决本题关键在于掌握一些离子的水解反应,和一些离子的氧化性比较。在离子共存间题的解决中要熟记物质的溶解性,在离子方程式书写过程中要注意电荷、原子是否守恒,还要注意反应是否符合客观事实,既要考虑到反应物的水解又要考虑到它的氧化性,是综合性比较强的题型。11.汽车尾气中,产生NO的反应为:N2(g)+O2(g)=2NOg),一定条件下,等物质的量的N2(g)和O(g)在恒容密闭容器中反应,下图曲线表示该反应在温度T下N2的浓度随时间的变化,曲线b表示该反应在某一起始条件改变时N2的浓度随时间的变化。下列叙述正确的是()。A.温度T下,该反应的平衡常数K=4c。-S)B.温度T下,随着反应的进行,混合气体的密度减小第3页|共12页
喜欢就支持一下吧
点赞7 分享