2017年高考化学试卷(天津)(解析卷)

第1页 / 共16页

第2页 / 共16页

第3页 / 共16页
该文档为免费文档,您可直接下载完整版进行阅读
2017年高考化学试卷(天津)(解析卷)-初高中资料试题文库
2017年高考化学试卷(天津)(解析卷)
此内容为免费资源,请登录后查看
0
免费资源
THE END
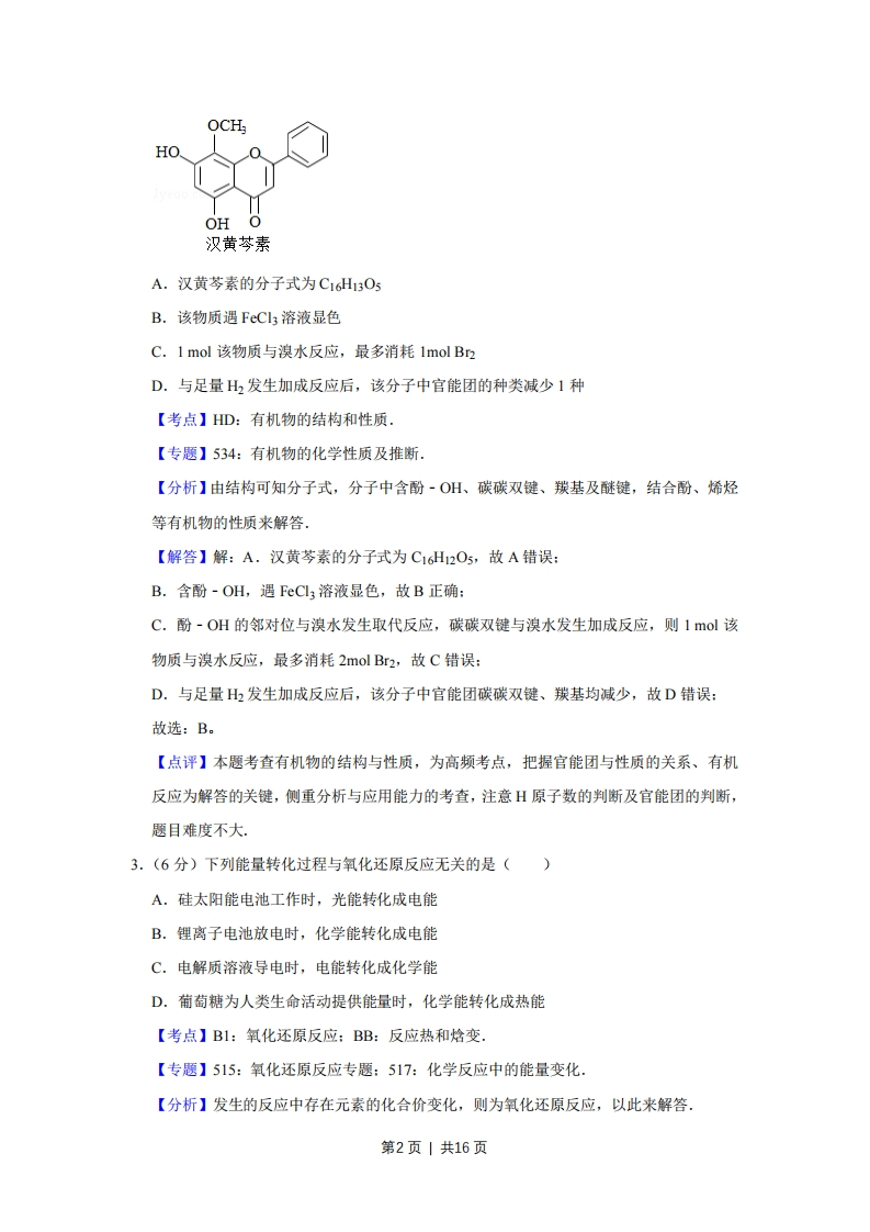
OCHHO0OH O汉黄芩素A.汉黄芩素的分子式为C16H13O5B.该物质遇FeCl3溶液显色C.1mol该物质与溴水反应,最多消耗1 nol Br2D.与足量H2发生加成反应后,该分子中官能团的种类减少1种【考点】HD:有机物的结构和性质.【专题】534:有机物的化学性质及推断【分析】由结构可知分子式,分子中含酚-OH、碳碳双键、羰基及醚键,结合酚、烯烃等有机物的性质来解答,【解答】解:A.汉黄芩素的分子式为C1612O5,故A错误:B.含酚-OH,遇FeCl3溶液显色,故B正确:C.酚-OH的邻对位与溴水发生取代反应,碳碳双键与溴水发生加成反应,则1ol该物质与溴水反应,最多消耗2 mol Br2,故C错误:D.与足量H2发生加成反应后,该分子中官能团碳碳双键、羰基均减少,故D错误:故选:B。【点评】本题考查有机物的结构与性质,为高频考点,把握官能团与性质的关系、有机反应为解答的关键,侧重分析与应用能力的考查,注意H原子数的判断及官能团的判断,题目难度不大.3.(6分)下列能量转化过程与氧化还原反应无关的是()A.硅太阳能电池工作时,光能转化成电能B.锂离子电池放电时,化学能转化成电能C.电解质溶液导电时,电能转化成化学能D.葡萄糖为人类生命活动提供能量时,化学能转化成热能【考点】B1:氧化还原反应:BB:反应热和焓变【专题】515:氧化还原反应专题:517:化学反应中的能量变化【分析】发生的反应中存在元素的化合价变化,则为氧化还原反应,以此来解答。第2页1共16页【解答】解:A.光能转化为电能,不发生化学变化,与氧化还原反应无关,故A选:B.发生原电池反应,本质为氧化还原反应,故B不选:C.发生电解反应,为氧化还原反应,故C不选:D.发生氧化反应,故D不选。故选:A【点评】本题考查氧化还原反应,为高频考点,把握发生的反应及反应本质为解答关键,注意能量变化的形式,题目难度不大4.(6分)以下实验设计能达到实验目的是()实验目的实验设计A.除去NaHCO3固体中的Na2CO3将固体加热至恒重B.制备无水AIC3蒸发A!与稀盐酸反应后的溶液C.重结晶提纯苯甲酸将粗品水溶、过滤、蒸发、结晶D.鉴别NaBr和KI溶液分别加新制氯水后,用CC4萃取A.AB.BC.CD.D【考点】U5:化学实验方案的评价.【专题】545:物质的分离提纯和鉴别.【分析】A.碳酸氢钠加热分解生成碳酸钠:B.蒸发时促进氯化铝水解,生成的盐酸易挥发:C.苯甲酸在水中的溶解度不大,且利用溶解度受温度影响的差异分离:D.氯气与NaBr、NaI反应分别生成溴、碘,在四氯化碳中的颜色不同.【解答】解:A,碳酸氢钠加热分解生成碳酸钠,加热将原物质除去,不能除杂,故A错误:B.蒸发时促进氯化铝水解,生成的盐酸易挥发,则应在HC气流中蒸发结晶,故B错误:C.苯甲酸在水中的溶解度不大,应趁热过滤后,选择重结晶法分离提纯,故C错误:D.氯气与NaB、Nal反应分别生成溴、碘,在四氯化碳中的颜色不同,则分别加新制氯水后,用CC4萃取后观察颜色可鉴别,故D正确:故选:D【点评】本题考查化学实验方案的评价,为高频考点,把握物质的性质、混合物分离提第3页|共16页
喜欢就支持一下吧
点赞5 分享