2023年高考地理试卷(湖北)(解析卷)

第1页 / 共14页

第2页 / 共14页

第3页 / 共14页

第4页 / 共14页
该文档为免费文档,您可直接下载完整版进行阅读
2023年高考地理试卷(湖北)(解析卷)-初高中资料试题文库
2023年高考地理试卷(湖北)(解析卷)
此内容为免费资源,请登录后查看
0
免费资源
THE END
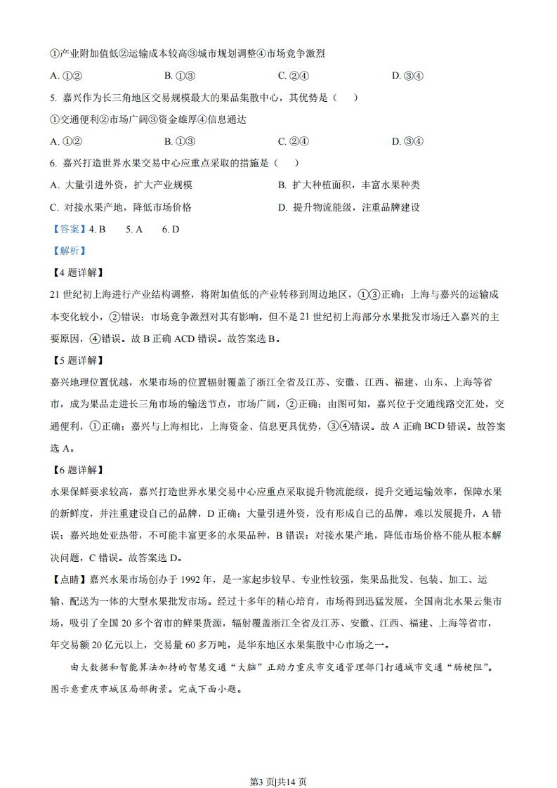
2023年湖北省普通高中学业水平选择性考试地理一、选释题:本题共15小题,每小题3分,共45分。在每小题给出的四个选项中,只有一项是符合题目要求的。“产村景”一体化融合是我国乡村振兴过程中形成的一种具有地域特色的发展模式。图示意该模式中“产、村、景”各要素之间的互动关系。完成下面小题。村庄空间资源经济价值营造环境资土景观立业协调乡村产业结构景观提供特色景观资源1.该模式发展的基础是()A.人口规模B.基础设施C.生产水平D.资源禀赋2.“产、村、景”各要素融合的主要途径是()A.乡村旅游开发B.生态环境建设C.农副产品加工D.电子商务推广3.该模式的特色在于()A.推动城镇服务业逐渐向周边传统村落转移B.促进传统村落人口的城镇化水平不断提升C.体现农村生产、生活、生态空间高度融合D.协调农村第一、第二、第三产业均衡发展【答案】1.D2.B3.C【解析】【1题详解】“产村景”一体化是指根植于特定的地理环境,依托于特定的人地关系地域系统及农业农村资源禀赋,以农村一二三产业融合发展为核心,是实现乡村全面振兴的经济基础,是解决乡村一切问题的前提。由此可知,该模式发展的基础是资源禀赋,故D正确,排除ABC。故选D。【2题详解】改革开放初期,农村经济体制改革不断加深,研究热点集中在乡村建设、乡村城市化、农村工业化、产业第1页共14页化、农村经济发展等,故排除C:为应对亚洲金融危机,中国大力提倡城乡互动,鼓励城市居民到农村体验生活,引导旅游消费,积极拉动内需,故排除A:在全面实施乡村振兴战略的背景下,产业融合发展、绿色发展、农业农村现代化、新型农业经营主体、田园综合体、特色小镇等乡村发展路径、主体类型及模式等得到了广泛关注,故“产、村、景”各要素融合的主要途径是生态环境建设,乡村景观包括3个层次的内涵,一是农村人居环境,二是乡村景观,三是山水林田湖草生命共同体,故B正确:电子商务推广仅仅是一种宣传手段及农产品等销售模式的增加,D错误。故选B。【3题详解】“产一景一村”融合发展模式的核心在于乡村产业链、产业功能区域、生活功能区域及乡村生态景观的空间集聚,经过较长时间的发展过程最终形成具有一定稳定性的空间格局,达到乡村生产、生活、生态空间融合,这是该模式的特色,故C正确:推动城镇服务业逐渐向周边传统村落转移、促进传统村落人口的城镇化水平不断提升属于传统的发展模式特征,排除AB:该发展模式强调农村一二三产业融合发展,而不完全是均衡发展,D错误。故选C。【点睛】党的十九大提出实施“乡村振兴战略”。乡村作为生产要素聚集的重要节点和乡村居民主要聚居区,集成内部与外部的人、物、信息等多流演化,使之成为具有经济、文化、自然、社会等综合地域特征和生产、生活、生态、生命等多重功能的人地关系综合体,是生活空间、生态空间和生产空间的核心载体。当前,国际形势正在发生深刻变化,国内城乡、人地关系发生巨大变化。面对经济转型、生产方式转变,乡村空间格局正迎来剧烈分化重组。重新审视当前产景互动、景村相融、产村协调的乡村融合发展现状,有助于统筹乡村空间优化与产业发展,促进乡村空间功能的提升。促进“产一景一村”融合发展是解决农村发展问题的现实要求,也是深化乡村改革的必然途径。浙江嘉兴水果市场创办于1992年,21世纪初随着上海部分水果批发市场的迁入,规模不断壮大,目前已成为长三角地区交易规模最大的果品集散中心。近年来,嘉兴积极拓展进口水果市场,打造世界水果交易中心。图示意嘉兴交通运输布局。完成下面小题。机场品港口杭州木在建机场。0城市30°N绍山递河。铁路高速公路121°E4.21世纪初上海部分水果批发市场迁入嘉兴的原因是()第2页共14页
喜欢就支持一下吧
点赞6 分享