2019年高考地理试卷(海南)(解析卷)

第1页 / 共12页

第2页 / 共12页

第3页 / 共12页

第4页 / 共12页
该文档为免费文档,您可直接下载完整版进行阅读
2019年高考地理试卷(海南)(解析卷)-初高中资料试题文库
2019年高考地理试卷(海南)(解析卷)
此内容为免费资源,请登录后查看
0
免费资源
THE END
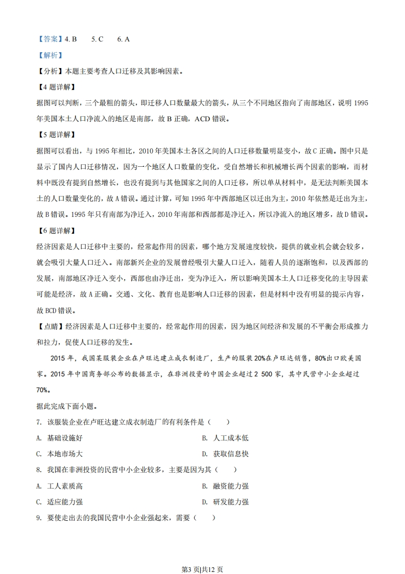
2019年海南省高考地理试题一、选择题下图示意我国中部平原地区某村庄的土地利用情况。该村将不同位置的农用地按人口进行均分,图中①②③④分别示意某农户分到的地块。该村主要种植粮食作物和蔬莱。与粮食作物相比,蔬莱种植的劳动投入较多。随着农民进城落户,该村农用地逐步向种田专业户集中。据此完成下面小题。2)③☑宅基地农用地①☐某农户的地块0200m④比例尺1.该农户分到的地块中,最便于种植蔬菜的是()A.①B.②C.③D.④2.该农户不购置大型农用机械种植农作物,主要原因是该农户的地块()A.形状规整B.地形差异小C.分散细碎D.距离村庄近3.农用地向种田专业户集中后,该村()A.农产品商品率提高B.农用地面积减少C.农产品种类多样化D.农产品质量下降【答案】1.B2.C3.A【解析】【分析】本题根据图示和材料,考查学生获取信息,分析问题,解决问题的能力。考查的知识点为农业的区位因素和生产特点。【1题详解】第1页共12页材料中提到:“与粮食作物相比,蔬莱种植的劳动投入较多”,说明蔬菜种植所需劳动力较多,劳动时间长,劳动频次高,为了便于田间管理,增加生产活动的时间,提高生产效率,最适合种植蔬菜的是距离宅基地最近的②,①③④距离宅基地较远,不方便进行平时的管理,故B对,ACD错误。【2题详解】大型机械化作业适用于土地平坦开阔,农作物集中连片,且种植作物相同的地区。该农户的四个地块,虽然土地形状规整,地形均为平原,但面积不大,且比较分散,不利于大型机械化作业,故AB错误,C正确。距离村庄远近不同,故D错误。【3题详解】材料提到:“随希农民进城落户,该村农用地逐步向种田专业户集中”,说明该村人口总数减少,但农业用地面积不变,因此,单位人口的耕地面积大大增加,有利于提高农产品的商品率,故B错误,A正确。土地集中起来由种田专业户经营,为了便于管理,和提高市场占有率,农产品品种更会趋于单一化,故C错误。随着商品率的提高,农产品受市场的影响会越来越大,为了扩大市场,获得更多的经济利润,种田专业户会更加注重农产品质量,故D错误。下图分别示意1995年、2010年美国本土人口迁移。据此完成下面小题。50东北部东北部80西部西部单位:万人单位:万人1995年2010年332之人口迁移的方向及数量4.1995年美国本土人口净流入的地区是()A.东北部B.南部C.中西部D.西部5.与1995年相比,2010年美国本土人口()A.数量减少B.向中西部大量回流C.迁移规模变小D.净流入的地区减少6.影响美国本土人口迁移变化的主导因素可能是()A.经济B.交通C.文化D.教育第2页共12页
喜欢就支持一下吧
点赞8 分享