2022年高考地理试卷(辽宁)(解析卷)

第1页 / 共13页

第2页 / 共13页

第3页 / 共13页

第4页 / 共13页
该文档为免费文档,您可直接下载完整版进行阅读
2022年高考地理试卷(辽宁)(解析卷)-初高中资料试题文库
2022年高考地理试卷(辽宁)(解析卷)
此内容为免费资源,请登录后查看
0
免费资源
THE END
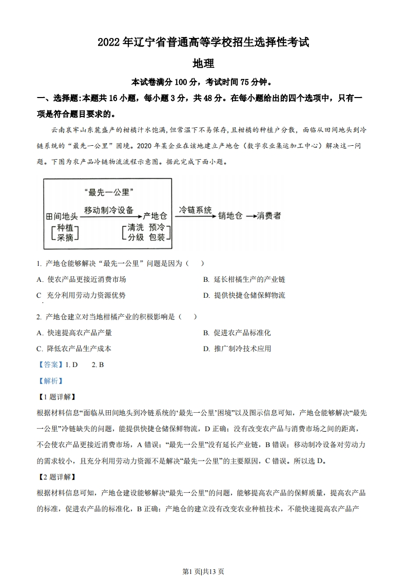
2022年辽宁省普通高等学校招生选择性考试地理本试卷满分100分,考试时间75分钟。一、选择题:本题共16小题,每小题3分,共48分。在每小题给出的四个选项中,只有一项是符合题目要求的。云南哀牢山东麓盛产的柑橘汁水饱满,但常温下不易保存,且柑橘的种植户分散,面临从田间地头到冷链系统的“最先一公里”困境。2020年某企业在该地建立产地仓(数字农业集运加工中心)解决这一问题。下图为农产品冷链物流流程示意图。据此完成下面小题。“最先一公里”移动制冷设备冷链系统田间地头→产地仓销地仓→消费者「种植「清洗预冷L采摘」L分级包装」1.产地仓能够解决“最先一公里”问题是因为()A.使农产品更接近消费市场B.延长柑橘生产的产业链C充分利用劳动力资源优势D.提供快捷仓储保鲜物流2.产地仓建立对当地柑橘产业的积极影响是()A.快速提高农产品产量B.促进农产品标准化C.降低农产品生产成本D.推广制冷技术应用【答案】1.D2.B【解析】【1题详解】根据材料信息“面临从田间地头到冷链系统的‘最先一公里'困境”以及图示信息可知,产地仓能够解决“最先一公里”冷链缺失的问题,能提供快捷仓储保鲜物流,D正确:没有改变农产品与消费市场之间的距离,不会使农产品更接近消费市场,A错误:“最先一公里”没有延长产业链,B错误:移动制冷设备对劳动力的需求较小,且充分利用劳动力资源不是解决“最先一公里”的主要原因,C错误。所以选D。【2题详解】根据材料信息可知,产地仓建设能够解决“最先一公里”的问题,能够提高农产品的保鲜质量,提高农产品的标准,促进农产品的标准化,B正确:产地仓的建立没有改变农业种植技术,不能快速提高农产品产第1页共13页量,A错误:产地仓对于农产生产成本影响较小,不能降低农产品生产成本,C错误:产地仓的建立可以推广冷藏技术的应用,但不是对柑橘产业的积极影响,D错误。所以选B。【点睛】农业区位因素的变化包括自然因素的变化、人文因素的变化、市场的变化、交通运输条件的变化等。社会经济条件、科技条件等人文因素在不断变化,通过对地形、光热、土壤的改造或对技术、交通等因素的改进,间接或直接影响农业发展。一般情况下,气侯寒冷期冰川范围扩大,海平面下降。在风力搬运作用下,我国北方某海岸在末次冰期中的相对寒冷期沉积了砂质沉积物,相对温暖期沉积了黄土状沉积物。下图为沉积剖面及其所在位置示意图。据此完成下面小题。·剖面位置四砂质沉积物皿黄土状沉积物口海洋回陆地040km3.推断剖面A→B→C层形成过程中海平面大致经历了()A持续上升B.持续下降C.先降后升D.先升后降4.砂质沉积物的来源主要是末次冰期的()A.海岸沙B.河流沙C.洪积物D.冰碛物【答案】3.C4.B【解析】【3题详解】根据材料信息可知,A→B→C沉积物由黄土状沉积物变为砂质沉积物再变为黄土状沉积物,砂质沉积物为寒冷的冰期沉积物,黄土状沉积物为温暖的间冰期沉积物,冰期气温较低,海平面较低,间冰期气温较高,海平面较高,所以A→B→C层形成过程中海平面经历了先降后升的变化,C正确,ABD错误。所以选C。【4题详解】据材料可知,在风力搬运作用下,我国北方某海岸在末次冰期中的相对寒冷期沉积了砂质沉积物,说明砂质沉积物来自陆地,不来自海洋,A错误:位于沿海,是河流将风力搬运的沉积物再次搬运到沿海,B正第2页共13页
喜欢就支持一下吧
点赞5 分享