2024年高考地理试卷(甘肃)(解析卷)

第1页 / 共13页

第2页 / 共13页

第3页 / 共13页

第4页 / 共13页
该文档为免费文档,您可直接下载完整版进行阅读
2024年高考地理试卷(甘肃)(解析卷)-初高中资料试题文库
2024年高考地理试卷(甘肃)(解析卷)
此内容为免费资源,请登录后查看
0
免费资源
THE END
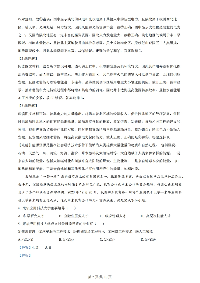
甘肃省2024年普通高中学业水平等级性考试地理注意事项:1.答卷前,考生务必将自己的姓名、准考证号填写在答题卡上。2。回答选择题时,选出每小题答案后,用2B铅笔把答题卡上对应题目的答案标号框涂黑。如需改动,用橡皮擦干净后,再选涂其它答案标号框。回答非选择题时,将答案写在答题卡上。写在本试卷上无效。3。考试结束后,将本试卷和答题卡一并交回。一、选择题:本题共16小题,每小题3分,共48分。在每小题给出的四个选项中,只有一项是符合题目要求的。2024年,陕北一安徽±800千伏特高压直流输电工程(陕电入皖工程)和安徽岳西抽水蓄能电站开工建设。陕电入皖工程是国家构建新型电力系统、建设新型能源体系的重点工程之一,要求电力资源输送中可再生能源电量占比不低于50%。岳西抽水蓄能电站为日调节纯抽水蓄能电站。下图示意陕皖相关工程概况。据此完成下面小题。陕北安敏风电延安市±800千伏消纳光伏电合肥市宝塔山换流站特高压直流合州换流站火电抽水蓄能1.陕北地区在陕电入皖工程中的主要优势有()①电能储存技术发达②风能光能资源充足③煤炭资源储量丰富④水能资源分布集中A.①②B.①③C.②③D.②④2.陕皖相关工程中火电和抽水蓄能的相同作用是()A.优化能源消费结构B.调节电力供应C提高能源转换效率D.减少换流次数3.陕电入皖工程和岳西抽水蓄能电站可(①减少陕北温室气体排放②助力陕北经济社会发展③降低安徽能源消耗总量④提高安徽电力保障能力A.①③B.②③C.①④D.②④【答案】1.C2.B3.D【解析】【1题详解】结合所学知识,阅读图文材料可知,陕北地区位于我国中西部地区,较安徽地区落后,因此电能储存技术第1页供13页相对落后,故①错误:图中显示陕北的风电和光伏电属于其输入中的新型电力,且陕北属于我国西北地区,睛天多,光照充足,风力较大,因此风能和光能资源丰富,故②正确:图中显示火电也是陕北的电力之一,又因为陕北地区有一定丰富的煤炭资源,因此火力发电量大,故③正确:陕北地区气候属于半干旱区域,河流水量较小,且陕北主要地貌是由风沙草滩区、黄土丘陵沟壑区、梁状低山丘陵区三大类组成,地势落差较小,因此水能资源不丰富,故④错误。正确的是②和③,答案选择C。【2题详解】阅读图文材料,结合所学知识可知,该相关工程中,火电的发展污染环境较大,因此其作用并没有优化能源消费结构,故A错误:图中显示,陕北作为输出区,其电能中火电的的输入可以调节占比,合理的供应安徽,且抽水蓄能可以将电能进一步储存,最终做到调节区域用电量大小输送的供应,故B正确:图中显示,抽水蓄能和火电转流过程中都将增加其电力的消耗,因此并未达到提高能源转换效率,且抽水蓄能增加了换流的次数,故CD错误。答案选择B。【3题详解】阅读图文材料可知,陕北电力的大量输出,将增加陕北区域的经济收入,促进陕北地区的经济发展,但同时也增加陕北地区的化石能源消耗量,增加温室气体的排放,故①错误,②正确:该项相关工程的建设和使用,将促进安徽省相关产业的发展,同时增加安徽区域内能源消耗总量,故③错误:陕北电力不断输入安徽,且安徽采取抽水蓄能,将提高安徽电力保障能力,故④正确。正确的是②和④,答案选择D。【点睛】能源资源是指在社会经济技术条件下能够为人类提供大量能量的物质和自然过程,包括煤炭、石油、天然气、风、河流、海流、潮汐、草木燃料及太阳辐射等。大自然赋子人类多种多样的能源,一是来自太阳的能量,包括太阳辐射能和间接来自太阳能的煤炭、生物能等:二是来自地球本身的能量,如地热能和原子能:三是来自地球和其他天体相互作用所产生的能量,如潮汐能。束捕寨是“一带一路”东南亚节点上的重要国家之一,旅游资源丰富,产业以初级产品生产加工为主。近年来,该国经济快速发展的同时谍求产业转型升级。教育合作是中束合作的重要领域,我国已在束埔塞设立了多个职业教育办学机构。2023年12月20日,我国职业教育第一所海外应用技术大学一束华应用科技大学在束埔寨金边成立,这是中束教育合作的又一重要成果。据此完成下面小题。4.柬华应用科技大学主要培养()A.科学研究人才B.金融业服务人才C.政府管理人才D.高层次技能人才5.柬华应用科技大学成立时最可能设置的专业有()①旅游管理②汽车服务工程技术③机械制造工程技术④网络工程技术⑤人工智能A.①②③B.①②④C.②③4④D.③④⑤【答案】4.D5.B【解析】第2页供13页
喜欢就支持一下吧
点赞8 分享